PLAZA SANT JOAN 6 3 (LLEIDA). Ver mapa
La fabricación, manipulación, importación, exportación, comercialización, al mayor y menor, y distribución de todo tipo de cervezas y sus derivados.
no disponible
10/06/2017
9 años
1.000.000,00 €
0.5M €
Lleida
Consejo de administración
Información sobre balances y cuentas de resultados de CLICKANDBREW SL depositados en el Registro Mercantil de Lleida en los últimos ejercicios.
| Ejercicio Disponibilidad | 2019 Inmediata | 2020 Inmediata | 2021 Inmediata | 2022 Inmediata | Consultar en Axesor | |
| Consultar en Axesor | ||||||
| Entidad | Relación | Entidad/Relación | Desde | Hasta |
|---|---|---|---|---|
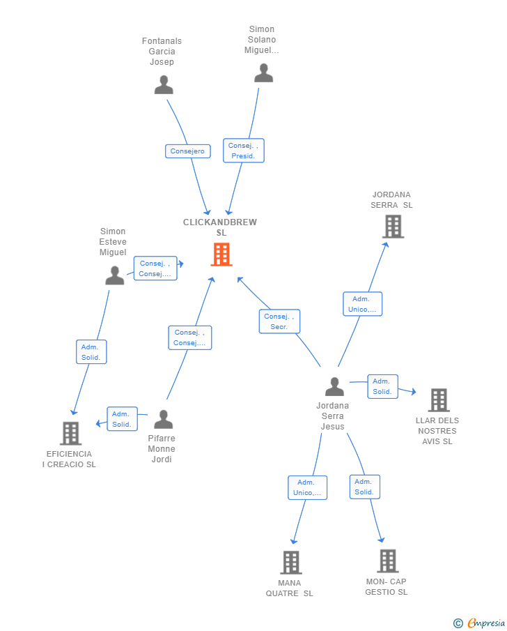
| Pifarre Monne Jordi | Secr. | Pifarre Monne Jordi Secr. | 20/01/2026 | |
| Jordana Serra Jesus | Consej. | Jordana Serra Jesus Consej. | 23/11/2017 | 20/01/2026 |
| Fontanals Garcia Josep | Consej. | Fontanals Garcia Josep Consej. | 23/11/2017 | 20/01/2026 |
| Jordana Serra Jesus | Secr. | Jordana Serra Jesus Secr. | 23/11/2017 | 20/01/2026 |
| Simon Solano Miguel Jose | Consej. | Simon Solano Miguel Jose Consej. | 23/11/2017 | |
| Simon Esteve Miguel | Consej. | Simon Esteve Miguel Consej. | 23/11/2017 | |
| Pifarre Monne Jordi | Consej. | Pifarre Monne Jordi Consej. | 23/11/2017 | |
| Simon Solano Miguel Jose | Presid. | Simon Solano Miguel Jose Presid. | 23/11/2017 | |
| Simon Esteve Miguel | Consej. Del. | Simon Esteve Miguel Consej. Del. | 23/11/2017 | |
| Pifarre Monne Jordi | Consej. Del. | Pifarre Monne Jordi Consej. Del. | 23/11/2017 | |
| Pifarre Monne Jordi | Adm. Unico | Pifarre Monne Jordi Adm. Unico | 04/08/2017 | 23/11/2017 |

Resumen cronológico de actos publicados en las ediciones digitales de Boletines Oficiales (BORME, BOE, BOPI) inscritos por CLICKANDBREW SL o en los que participa indirectamente.
Publicación en el BORME de los siguientes ceses-dimisiones:
| Consejero | |
| Secretario |
Publicación en el BORME de los siguientes nombramientos:
| Presidente | |
| Consejeros | |
| Secretario | |
| Consejeros Delegados |
Los socios o accionistas de la empresa han ampliado en 986.900 € el capital social de la sociedad. Esta ampliación incrita en el Registro Mercantil, incrementa el capital social en un 7533.59 %, dejando el capital social de la sociedad en 1.000.000€.
| Capital social anterior: | 13.100 € |
| Aumento de capital: | 986.900 € |
| Capital social resultante: | 1.000.000 € |
| % incremento: | 7533.59 % |
Se constituye la empresa con fecha 4 de agosto de 2017 mediante escritura pública. La empresa se crea con un capital social inicial de 13.100,00 Euros e inicia su actividad el 10 de junio de 2017. El domicilio social en el momento de su constitución se establece en PLAZA SANT JOAN 6 3 (LLEIDA). La empresa indica que su actividad es La fabricación, manipulación, importación, exportación, comercialización, al mayor y menor, y distribución de todo tipo de cervezas y sus derivados.
| Informe axesor 360º | Informe de Crédito | Perfil Comercial de Empresa | |
| Importe de ventas y número de empleados | ![]() | ![]() | ![]() |
| Información mercantil y comercial | ![]() Completa | ![]() Completa | ![]() Básica |
| Administradores y dirigentes | ![]() | ![]() | ![]() Solo dirigentes |
| Empresas relacionadas (accionistas, participadas,…) | ![]() | ![]() | ![]() |
| Categoría crediticia y probabilidad de incumplimiento de pago | ![]() | ![]() | ![]() |
| Impagos (RAI y Asnef Empresas) e incidencias judiciales | ![]() | ![]() | ![]() |
| Balance y cuenta de pérdidas y ganancias | ![]() Completo | ![]() Extracto | ![]() |
| Ratios y magnitudes económico-financieras | ![]() Completo | ![]() Extracto | ![]() |
| Representación gráfica de empresas relacionadas | ![]() | ![]() | ![]() |
| Comparativa del balance con la media del sector | ![]() | ![]() | ![]() |
| Estado de flujos de efectivo y de cambios en el patrimonio neto | ![]() | ![]() | ![]() |
| Fuentes de financiación y avales | ![]() | ![]() | ![]() |
| Subvenciones, concursos/subastas públicas y marcas | ![]() | ![]() | ![]() |
| Acceder | Acceder | Acceder |
CLICKANDBREW SL inscrita en el Registro Mercantil de Lleida.
capital social de la empresa es de 1.000.000,00 euros y tiene una facturación anual entre 500.000 y 1.000.000 euros.
CLICKANDBREW SL tiene 9 cargos directivos en activo y 1 cargos directivos históricos.