913581110 913581110 917293309
FUENTE NUEVA, 12 , NAVE 8. 28703 SAN SEBASTIAN DE LOS REYES. (MADRID). Ver mapa
EL DISENO, LA FABRICACION, COMPRA-VENTA, IMPORTACION, DISTRIBUCION, COMERCIALIZACION, PRESTACION DE SERVICIOS Y ASISTENCIA TECNICA DE PRODUCTOS ELECTRONICOS, ELECTROMECANICOS Y ELECTRICOS, SUS PIEZAS Y COMPONENTES.
CNAE 2790 - Fabricación de otro material y equipo eléctrico
A28499481
20/12/1977
48 años
-
2.5M €
Madrid
77
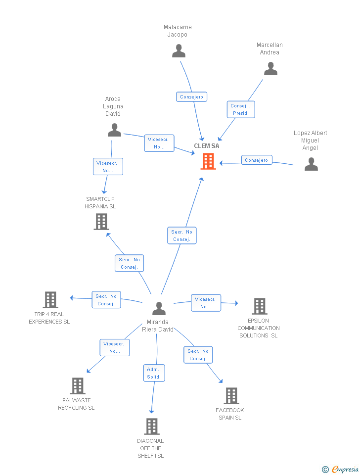
Consejo de administración
Información sobre balances y cuentas de resultados de CLEM SA depositados en el Registro Mercantil de Madrid en los últimos ejercicios.
| Ejercicio Disponibilidad | 2019 Inmediata | 2020 Inmediata | 2021 Inmediata | 2022 Inmediata | 2023 Inmediata | Consultar en Axesor |
| Consultar en Axesor | ||||||



Resumen cronológico de actos publicados en las ediciones digitales de Boletines Oficiales (BORME, BOE, BOPI) inscritos por CLEM SA o en los que participa indirectamente.
Publicación en el BORME de los siguientes revocaciones:
| Apoderados | |
| Apoderados Solidarios |
Publicación en el BORME de los siguientes nombramientos:
| Apoderados |
Publicación en el BORME de los siguientes revocaciones:
| Apoderados Mancomunados/Solidarios |
Publicación en el BORME de los siguientes nombramientos:
| Apoderados |
Publicación en el BORME de los siguientes revocaciones:
| Apoderados |
Publicación en el BORME de los siguientes nombramientos:
| Apoderados Mancomunados/Solidarios |
Publicación en el BORME de los siguientes ceses-dimisiones:
| Presidente | |
| Consejero |
Publicación en el BORME de los siguientes nombramientos:
| Presidente | |
| Consejero |
Publicación en el BORME de los siguientes revocaciones:
| Apoderados Mancomunados/Solidarios |
Publicación en el BORME de los siguientes nombramientos:
| Apoderados |
Publicación en el BORME de los siguientes ceses-dimisiones:
| Presidente | |
| Consejero |
Publicación en el BORME de los siguientes nombramientos:
| Presidente | |
| Consejero |
Publicación en el BORME de los siguientes reelecciones:
| Presidente | |
| Consejeros |
Publicación en el BORME de los siguientes ceses-dimisiones:
| Presidente | |
| Consejero | |
| Secretario No Consejero | |
| Vicesecretario No Consejero |
Publicación en el BORME de los siguientes nombramientos:
| Presidente | |
| Consejero | |
| Secretario No Consejero |
Publicación en el BORME de los siguientes revocaciones:
| Apoderados |
Publicación en el BORME de los siguientes nombramientos:
| Apoderados Solidarios |
| Informe axesor 360º | Informe de Crédito | Perfil Comercial de Empresa | |
| Importe de ventas y número de empleados | ![]() | ![]() | ![]() |
| Información mercantil y comercial | ![]() Completa | ![]() Completa | ![]() Básica |
| Administradores y dirigentes | ![]() | ![]() | ![]() Solo dirigentes |
| Empresas relacionadas (accionistas, participadas,…) | ![]() | ![]() | ![]() |
| Categoría crediticia y probabilidad de incumplimiento de pago | ![]() | ![]() | ![]() |
| Impagos (RAI y Asnef Empresas) e incidencias judiciales | ![]() | ![]() | ![]() |
| Balance y cuenta de pérdidas y ganancias | ![]() Completo | ![]() Extracto | ![]() |
| Ratios y magnitudes económico-financieras | ![]() Completo | ![]() Extracto | ![]() |
| Representación gráfica de empresas relacionadas | ![]() | ![]() | ![]() |
| Comparativa del balance con la media del sector | ![]() | ![]() | ![]() |
| Estado de flujos de efectivo y de cambios en el patrimonio neto | ![]() | ![]() | ![]() |
| Fuentes de financiación y avales | ![]() | ![]() | ![]() |
| Subvenciones, concursos/subastas públicas y marcas | ![]() | ![]() | ![]() |
| Acceder | Acceder | Acceder |
CLEM SA inscrita en el Registro Mercantil de Madrid. y con domicilio en San Sebastián de los ReyesSu clasificación nacional de actividades económicas es Fabricación de otro material y equipo eléctrico.
La empresa tiene una facturación anual superior a 2.500.000 euros.
CLEM SA tiene 19 cargos directivos en activo y 27 cargos directivos históricos.
La empresa está auditada por FORVIS MAZARS AUDITORES SLP.