C/ QUINTANA NUMERO 30, 6º 1ª (MADRID). Ver mapa
A) lo realización de todo tipo de actividades de carácter inmobiliario, en especial, las relativas a la adquisición, intermediación, arrendamiento, enajenación, promoción, rehabilitación y explotación por cualquier titulo de toda clase de bienes inmuebles. B) la prestación de servicios de asesoramie.
no disponible
07/04/2022
3 años
3.000,00 €
-
Madrid
-
Administrador único
Información sobre balances y cuentas de resultados de CLAYTON BUSINESS SOLUTIONS SL depositados en el Registro Mercantil de Madrid en los últimos ejercicios.
| Ejercicio Disponibilidad | 2019 3 horas | 2020 3 horas | 2021 3 horas | 2022 3 horas | Consultar en Axesor | |
| Consultar en Axesor | ||||||
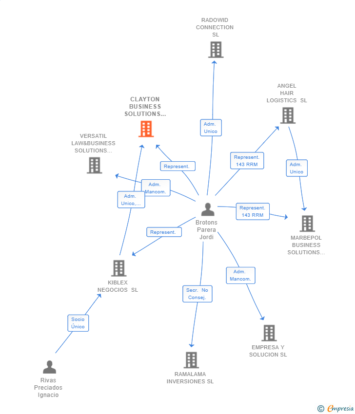
| Entidad | Relación | Entidad/Relación | Desde | Hasta |
|---|---|---|---|---|
| Rivas Preciados Ignacio | Apod. | Rivas Preciados Ignacio Apod. | 14/06/2022 | |
| KIBLEX NEGOCIOS SL | Socio Único | KIBLEX NEGOCIOS SL Socio Único | 27/04/2022 | |
| KIBLEX NEGOCIOS SL | Adm. Unico | KIBLEX NEGOCIOS SL Adm. Unico | 27/04/2022 | |
| Brotons Parera Jordi | Represent. | Brotons Parera Jordi Represent. | 27/04/2022 |

Resumen cronológico de actos publicados en las ediciones digitales de Boletines Oficiales (BORME, BOE, BOPI) inscritos por CLAYTON BUSINESS SOLUTIONS SL o en los que participa indirectamente.
La sociedad cambia su actividad pasando a ser la nueva actividad o actividades de la empresa:
A) lo realización de todo tipo de actividades de carácter inmobiliario, en especial, las relativas a la adquisición, intermediación, arrendamiento, enajenación, promoción, rehabilitación y explotación por cualquier titulo de toda clase de bienes inmuebles. B) la prestación de servicios de asesoramie
El anterior objeto social de la sociedad era el siguiente:
A) lo realización de todo tipo de actividades de carácter inmobiliario, en especial, las relativas a la adquisición, intermediación, arrendamiento, enajenación, promoción, rehabilitación y explotación por cualquier titulo de toda clase de bienes inmuebles. B) la prestación de servicios de asesoramie
Se constituye la empresa con fecha 27 de abril de 2022 mediante escritura pública. La empresa se crea con un capital social inicial de 3.000,00 Euros e inicia su actividad el 7 de abril de 2022. El domicilio social en el momento de su constitución se establece en C/ QUINTANA NUMERO 30, 6º 1ª (MADRID). La empresa indica que su actividad es LA REALIZACION DE TODO TIPO DE ACTIVIDADES DE CARACTER INMOBILIARIO, EN ESPECIAL, LAS RELATIVAS A LA ADQUISICION, INTERMEDIACION, ARRENDAMIENTO, ENAJENACION, PROMOCION, REHABILITACION Y EXPLOTACION POR CUALQUIER TITULO DE TODA CLASE DE BIENES INMUEBLES...
Publicación en el BORME de los siguientes nombramientos:
| Administrador Único | |
| Representante |
| Informe de Crédito | Informe Mercantil, Incidencias y Vinculaciones | Perfil Comercial de Empresa | |
| Capital social actual y evolución | ![]() | ![]() | ![]() |
| Información mercantil y comercial | ![]() | ![]() | ![]() Básica |
| Administradores y dirigentes | ![]() | ![]() Solo administradores | ![]() Solo dirigentes |
| Empresas relacionadas (accionistas, participadas,…) | ![]() | ![]() | ![]() |
| Incidencias judiciales y procedimientos concursales | ![]() | ![]() | ![]() |
| Impagos en el fichero RAI | ![]() | ![]() | ![]() |
| Impagos en el fichero Asnef Empresas | ![]() | ![]() | ![]() |
| Categoría crediticia y probabilidad de incumplimiento de pago | ![]() | ![]() | ![]() |
| Extracto del balance y cuenta de pérdidas y ganancias | ![]() | ![]() | ![]() |
| Ratios y magnitudes económico-financieras | ![]() | ![]() | ![]() |
| Acceder | Acceder | Acceder |
CLAYTON BUSINESS SOLUTIONS SL inscrita en el Registro Mercantil de Madrid.
capital social de la empresa es de 3.000,00 euros.