CTRA DE VILLAFRANCA EX360, PK 8 (FUENTE DEL MAESTRE). Ver mapa
Servicios de limpieza de edificios, conserjería y portería. Código cnae de la actividad principal: 8121.
no disponible
26/09/2025
5 meses
3.000,00 €
-
Badajoz
-
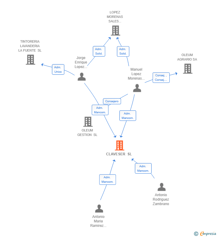
Administradores mancomunados
| Entidad | Relación | Entidad/Relación | Desde | Hasta |
|---|---|---|---|---|
| Manuel Lopez Morenas Suarez | Adm. Mancom. | Manuel Lopez Morenas Suarez Adm. Mancom. | 20/10/2025 | |
| Antonio Rodriguez Zambrano | Adm. Mancom. | Antonio Rodriguez Zambrano Adm. Mancom. | 20/10/2025 | |
| Antonio Maria Ramirez Nuñez | Adm. Mancom. | Antonio Maria Ramirez Nuñez Adm. Mancom. | 20/10/2025 | |
| Jorge Enrique Lopez Morenas Suarez | Adm. Mancom. | Jorge Enrique Lopez Morenas Suarez Adm. Mancom. | 20/10/2025 |

Resumen cronológico de actos publicados en las ediciones digitales de Boletines Oficiales (BORME, BOE, BOPI) inscritos por CLAVESER SL o en los que participa indirectamente.
Se constituye la empresa con fecha 20 de octubre de 2025 mediante escritura pública. La empresa se crea con un capital social inicial de 3.000,00 Euros e inicia su actividad el 26 de septiembre de 2025. El domicilio social en el momento de su constitución se establece en CTRA DE VILLAFRANCA EX360, PK 8 (FUENTE DEL MAESTRE). La empresa indica que su actividad es servicios de limpieza de edificios, conserjería y portería. Código CNAE de la actividad principal: 8121.
Publicación en el BORME de los siguientes nombramientos:
| Administradores Mancomunados |
CLAVESER SL inscrita en el Registro Mercantil de Badajoz.
capital social de la empresa es de 3.000,00 euros.