C/ SERRANO 3 4ª DR (MADRID). Ver mapa
El objeto social de la sociedad consiste en: a) la compra, venta, alquiler, parcelación y urbanización de solares, terrenos y fincas de cualquier naturaleza, pudiendo proceder a la edificación de los mismos, su enajenación, íntegramente, en forma parcial o en régimen de propiedad horizontal...
no disponible
05/02/2024
2 años
3.000,00 €
-
Madrid
-
Administrador único

Resumen cronológico de actos publicados en las ediciones digitales de Boletines Oficiales (BORME, BOE, BOPI) inscritos por CITYPULSE DEVELOPMENT SL o en los que participa indirectamente.
Publicación en el BORME de los siguientes nombramientos:
| Apoderado Solidario | |
| Apoderados Mancomunados |
Publicación en el BORME de los siguientes nombramientos:
| Apoderados Solidarios |
Publicación en el BORME de los siguientes ceses-dimisiones:
| Administrador Único | |
| Representante |
Publicación en el BORME de los siguientes nombramientos:
| Administrador Único | |
| Representante |
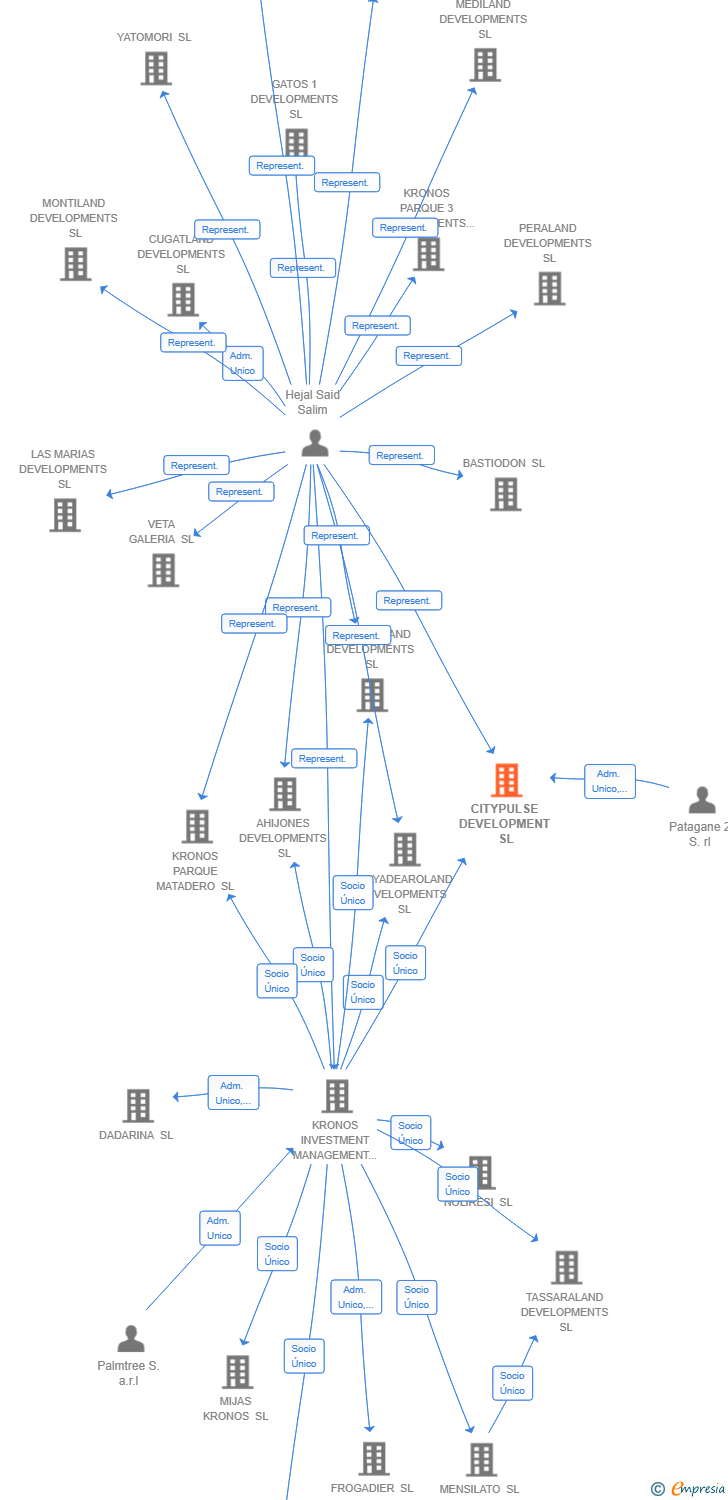
Se constituye la empresa con fecha 5 de marzo de 2024 mediante escritura pública. La empresa se crea con un capital social inicial de 3.000,00 Euros e inicia su actividad el 5 de febrero de 2024. El domicilio social en el momento de su constitución se establece en C/ SERRANO 3 4ª DR (MADRID). La empresa indica que su actividad es El objeto social de la Sociedad consiste en: a) La compra, venta, alquiler, parcelación y urbanización de solares, terrenos y fincas de cualquier naturaleza, pudiendo proceder a la edificación de los mismos, su enajenación, íntegramente, en forma parcial o en régimen de propiedad horizontal...
Publicación en el BORME de los siguientes nombramientos:
| Administrador Único | |
| Representante |
Publicación en el BORME de los siguientes nombramientos:
| Apoderados Mancomunados/Solidarios |
| Informe de Crédito | Informe Mercantil, Incidencias y Vinculaciones | Perfil Comercial de Empresa | |
| Capital social actual y evolución | ![]() | ![]() | ![]() |
| Información mercantil y comercial | ![]() | ![]() | ![]() Básica |
| Administradores y dirigentes | ![]() | ![]() Solo administradores | ![]() Solo dirigentes |
| Empresas relacionadas (accionistas, participadas,…) | ![]() | ![]() | ![]() |
| Incidencias judiciales y procedimientos concursales | ![]() | ![]() | ![]() |
| Impagos en el fichero RAI | ![]() | ![]() | ![]() |
| Impagos en el fichero Asnef Empresas | ![]() | ![]() | ![]() |
| Categoría crediticia y probabilidad de incumplimiento de pago | ![]() | ![]() | ![]() |
| Extracto del balance y cuenta de pérdidas y ganancias | ![]() | ![]() | ![]() |
| Ratios y magnitudes económico-financieras | ![]() | ![]() | ![]() |
| Acceder | Acceder | Acceder |
CITYPULSE DEVELOPMENT SL inscrita en el Registro Mercantil de Madrid.
capital social de la empresa es de 3.000,00 euros.