CL VILADOMAT NUM.324 P.3 PTA.3 (BARCELONA). Ver mapa
Construccion de obra nueva y rehabilitacion de fincas enteras. Pequeños trabajos de albañileria e instalaciones de fontaneria, electricidad y aire acondicionado. Trabajos de rehabilitacion de fincas, etc.
B67583815
24/01/2020
6 años
3.000,00 €
-
Barcelona
-
Consejo de administración
Información sobre balances y cuentas de resultados de CIMENTA DESIGN SL depositados en el Registro Mercantil de Barcelona en los últimos ejercicios.
| Ejercicio Disponibilidad | 2019 3 horas | 2020 3 horas | 2021 3 horas | 2022 3 horas | Consultar en Axesor | |
| Consultar en Axesor | ||||||
| Entidad | Relación | Entidad/Relación | Desde | Hasta |
|---|---|---|---|---|
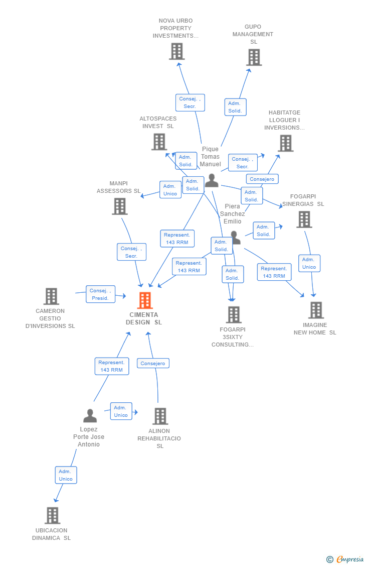
| Piera Sanchez Emilio | Apod. Solid. | Piera Sanchez Emilio Apod. Solid. | 16/04/2020 | |
| Lopez Porte Jose Antonio | Apod. Solid. | Lopez Porte Jose Antonio Apod. Solid. | 16/04/2020 | |
| MANPI ASSESSORS SL | Consej. | MANPI ASSESSORS SL Consej. | 25/03/2020 | |
| MANPI ASSESSORS SL | Secr. | MANPI ASSESSORS SL Secr. | 25/03/2020 | |
| CAMERON GESTIO D'INVERSIONS SL | Consej. | CAMERON GESTIO D'INVERSIONS SL Consej. | 25/03/2020 | |
| CAMERON GESTIO D'INVERSIONS SL | Presid. | CAMERON GESTIO D'INVERSIONS SL Presid. | 25/03/2020 | |
| ALINON REHABILITACIO SL | Consej. | ALINON REHABILITACIO SL Consej. | 25/03/2020 | |
| Pique Tomas Manuel | Represent.143 RRM | Pique Tomas Manuel Represent.143 RRM | 25/03/2020 | |
| Piera Sanchez Emilio | Represent.143 RRM | Piera Sanchez Emilio Represent.143 RRM | 25/03/2020 | |
| Lopez Porte Jose Antonio | Represent.143 RRM | Lopez Porte Jose Antonio Represent.143 RRM | 25/03/2020 |

Resumen cronológico de actos publicados en las ediciones digitales de Boletines Oficiales (BORME, BOE, BOPI) inscritos por CIMENTA DESIGN SL o en los que participa indirectamente.
Publicación en el BORME de los siguientes nombramientos:
| Apoderados Solidarios |
Se constituye la empresa con fecha 25 de marzo de 2020 mediante escritura pública. La empresa se crea con un capital social inicial de 3.000,00 Euros e inicia su actividad el 24 de enero de 2020. El domicilio social en el momento de su constitución se establece en CL VILADOMAT NUM.324 P.3 PTA.3 (BARCELONA). La empresa indica que su actividad es CONSTRUCCION DE OBRA NUEVA Y REHABILITACION DE FINCAS ENTERAS. PEQUEÑOS TRABAJOS DE ALBAÑILERIA E INSTALACIONES DE FONTANERIA, ELECTRICIDAD Y AIRE ACONDICIONADO. TRABAJOS DE REHABILITACION DE FINCAS, ETC.
Publicación en el BORME de los siguientes nombramientos:
| Presidente | |
| Consejero | |
| Secretario | |
| Representantes 143 RRM |
| Informe de Crédito | Informe Mercantil, Incidencias y Vinculaciones | Perfil Comercial de Empresa | |
| Capital social actual y evolución | ![]() | ![]() | ![]() |
| Información mercantil y comercial | ![]() | ![]() | ![]() Básica |
| Administradores y dirigentes | ![]() | ![]() Solo administradores | ![]() Solo dirigentes |
| Empresas relacionadas (accionistas, participadas,…) | ![]() | ![]() | ![]() |
| Incidencias judiciales y procedimientos concursales | ![]() | ![]() | ![]() |
| Impagos en el fichero RAI | ![]() | ![]() | ![]() |
| Impagos en el fichero Asnef Empresas | ![]() | ![]() | ![]() |
| Categoría crediticia y probabilidad de incumplimiento de pago | ![]() | ![]() | ![]() |
| Extracto del balance y cuenta de pérdidas y ganancias | ![]() | ![]() | ![]() |
| Ratios y magnitudes económico-financieras | ![]() | ![]() | ![]() |
| Acceder | Acceder | Acceder |
CIMENTA DESIGN SL inscrita en el Registro Mercantil de Barcelona. y con domicilio en Barcelona
capital social de la empresa es de 3.000,00 euros.