LUSITANIA, 21 BJ. 06800 MERIDA. (BADAJOZ). Ver mapa
Construcción, instalaciones y mantenimiento. Comercio al por mayor y al por menor. Distribución comercial. Importación y exportación. Actividades inmobiliarias. Actividades profesionales. Industrias manufactureras y textiles. Turismo, hostelería y restauración. Prestación de servicios.
CNAE 7112 - Servicios técnicos de ingeniería y otras actividades relacionadas con el asesoramiento técnico
B06558167
17/02/2009
17 años
3.200,00 €
0.5M €
Badajoz
Administrador único
CICONIA INGENIERIA SL
Información sobre balances y cuentas de resultados de CICONIA CONSULTORIA SL depositados en el Registro Mercantil de Badajoz en los últimos ejercicios.
| Ejercicio Disponibilidad | Consultar en Axesor | |||||
| Consultar en Axesor | ||||||
| Entidad | Relación | Entidad/Relación | Desde | Hasta |
|---|---|---|---|---|
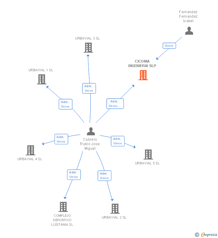
| Isabel Fernandez Fernandez | Adm. Unico | Isabel Fernandez Fernandez Adm. Unico | 29/05/2025 | |
| Cayetano Moreno Rodriguez | Adm. Unico | Cayetano Moreno Rodriguez Adm. Unico | 22/05/2025 | |
| Moreno Rodriguez Cayetano | Adm. Unico | Moreno Rodriguez Cayetano Adm. Unico | 28/10/2015 | |
| Cabrero Rubio Jose Miguel | Adm. Unico | Cabrero Rubio Jose Miguel Adm. Unico | 15/06/2009 | 28/10/2015 |
| Cabrero Rubio Jose Miguel | Socio | Cabrero Rubio Jose Miguel Socio | 15/06/2009 | 28/10/2015 |
| Fernandez Fernandez Isabel | Socio | Fernandez Fernandez Isabel Socio | 15/06/2009 | 28/10/2015 |

Resumen cronológico de actos publicados en las ediciones digitales de Boletines Oficiales (BORME, BOE, BOPI) inscritos por CICONIA CONSULTORIA SL o en los que participa indirectamente.
Publicación en el BORME de los siguientes ceses-dimisiones:
| Socios |
| Artículo de los estatutos: 2. Objeto.-. Artículo de los estatutos: 1. Denominación.-. |
SE MODIFICA LA REDACCION DE ESTATUTOS EN SU TOTALIDAD.
La sociedad cambia su actividad pasando a ser la nueva actividad o actividades de la empresa:
Construcción, instalaciones y mantenimiento. Comercio al por mayor y al por menor. Distribución comercial. Importación y exportación. Actividades inmobiliarias. Actividades profesionales. Industrias manufactureras y textiles. Turismo, hostelería y restauración. Prestación de servicios
El anterior objeto social de la sociedad era el siguiente:
Construcción, instalaciones y mantenimiento. Comercio al por mayor y al por menor. Distribución comercial. Importación y exportación. Actividades inmobiliarias. Actividades profesionales. Industrias manufactureras y textiles. Turismo, hostelería y restauración. Prestación de servicios
| Artículo de los estatutos: 1. Denominación.-. |
La sociedad cambia su denominación social CICONIA INGENIERIA SL a la denominación CICONIA CONSULTORIA SL
Se constituye la empresa con fecha 15 de junio de 2009 mediante escritura pública. La empresa se crea con un capital social inicial de 3.200,00 Euros e inicia su actividad el 17 de febrero de 2009. El domicilio social en el momento de su constitución se establece en AVDA LUSITANIA 21 BAJO (MERIDA). La empresa indica que su actividad es Ingenieria tecnica industrial.
Publicación en el BORME de los siguientes nombramientos:
| Socio | |
| Administrador Único |
| Informe de Crédito | Informe Mercantil, Incidencias y Vinculaciones | Perfil Comercial de Empresa | |
| Capital social actual y evolución | ![]() | ![]() | ![]() |
| Información mercantil y comercial | ![]() | ![]() | ![]() Básica |
| Administradores y dirigentes | ![]() | ![]() Solo administradores | ![]() Solo dirigentes |
| Empresas relacionadas (accionistas, participadas,…) | ![]() | ![]() | ![]() |
| Incidencias judiciales y procedimientos concursales | ![]() | ![]() | ![]() |
| Impagos en el fichero RAI | ![]() | ![]() | ![]() |
| Impagos en el fichero Asnef Empresas | ![]() | ![]() | ![]() |
| Categoría crediticia y probabilidad de incumplimiento de pago | ![]() | ![]() | ![]() |
| Extracto del balance y cuenta de pérdidas y ganancias | ![]() | ![]() | ![]() |
| Ratios y magnitudes económico-financieras | ![]() | ![]() | ![]() |
| Acceder | Acceder | Acceder |
CICONIA CONSULTORIA SL anteriormente denominada CICONIA INGENIERIA SL inscrita en el Registro Mercantil de Badajoz. y con domicilio en MéridaSu clasificación nacional de actividades económicas es Servicios técnicos de ingeniería y otras actividades relacionadas con el asesoramiento técnico.
capital social de la empresa es de 3.200,00 euros y tiene una facturación anual inferior a 500.000 euros.
CICONIA CONSULTORIA SL tiene 1 cargos directivos en activo y 3 cargos directivos históricos.