C/ HORTALEZA 15 (MADRID). Ver mapa
- la realización, puesta en marcha, desarrollo, comercialización, explotación, administración, gestión y promoción de todo tipo de actividades relacionadas con la ? compraventa de comida a domicilio y degustación en barra. El cnae de su actividad principal es el número 5610.-. El estudio, promoción, construcción, asesoramiento, administración, gestión, adquisición, venta, arrendamiento y explotación en cualquier forma, de solares, terrenos, conjuntos residencias, superficies comerciales, viviendas, urbanizaciones, edificaciones, promociones inmobiliarias...
no disponible
19/09/2024
un año
3.000,00 €
-
Madrid
-
Administrador único
| Entidad | Relación | Entidad/Relación | Desde | Hasta |
|---|---|---|---|---|
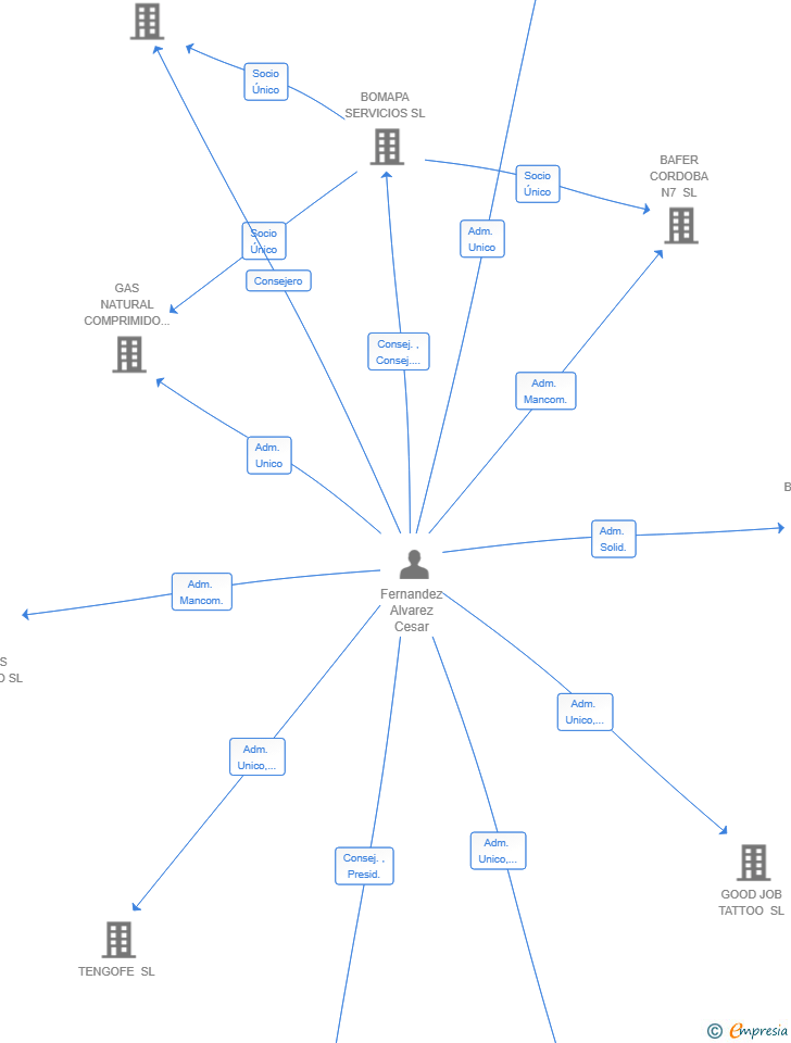
| Fernandez Alvarez Cesar | Socio Único | Fernandez Alvarez Cesar Socio Único | 15/10/2024 | |
| Fernandez Alvarez Cesar | Adm. Unico | Fernandez Alvarez Cesar Adm. Unico | 15/10/2024 |

Resumen cronológico de actos publicados en las ediciones digitales de Boletines Oficiales (BORME, BOE, BOPI) inscritos por CHERITO & ORUS SL o en los que participa indirectamente.
Se modifica parcialmente la actividad de la sociedad. Las nuevas actividades que se incluyen en el objeto social de la sociedad son:
El estudio, promoción, construcción, asesoramiento, administración, gestión, adquisición, venta, arrendamiento y explotación en cualquier forma, de solares, terrenos, conjuntos residencias, superficies comerciales, viviendas, urbanizaciones, edificaciones, promociones inmobiliarias..
Se constituye la empresa con fecha 15 de octubre de 2024 mediante escritura pública. La empresa se crea con un capital social inicial de 3.000,00 Euros e inicia su actividad el 19 de septiembre de 2024. El domicilio social en el momento de su constitución se establece en C/ HORTALEZA 15 (MADRID). La empresa indica que su actividad es - La realización, puesta en marcha, desarrollo, comercialización, explotación, administración, gestión y promoción de todo tipo de actividades relacionadas con la ? compraventa de comida a domicilio y degustación en barra. El CNAE de su actividad principal es el número 5610.
CHERITO & ORUS SL inscrita en el Registro Mercantil de Madrid.
capital social de la empresa es de 3.000,00 euros.