LA ADQUISICION Y ENAJENACION POR CUALQUIER TITULO DE TODA CLASE DE INMUEBLES, LA EXPLOTACION, ARRENDAMIENTO, Y CESION DEL USO DE LOS MISMOS, ASI COMO DE LA CONSTRUCCION EN SU CASO DE TODA CLASE DE EDIFICIOS, ETC.
CNAE 8299 - Otras actividades de apoyo a las empresas n.c.o.p.
B62426739
01/01/2001
20 años
(Extinguida el 07/04/2021)
-
1M €
Barcelona
Administrador único
Información sobre balances y cuentas de resultados de CHAMBO FACTOTUM SL depositados en el Registro Mercantil de Barcelona en los últimos ejercicios.
| Ejercicio Disponibilidad | 2019 3 horas | Consultar en Axesor | ||||
| Consultar en Axesor | ||||||
| Entidad | Relación | Entidad/Relación | Desde | Hasta |
|---|---|---|---|---|
| Mon Gimenez Claudia Marcela | Liquidador | Mon Gimenez Claudia Marcela Liquidador | 07/04/2021 | 07/04/2021 |
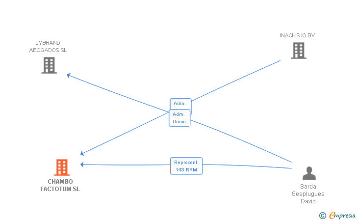
| Sarda Sesplugues David | Apod. Solid. | Sarda Sesplugues David Apod. Solid. | 13/02/2015 | 07/04/2021 |
| INACHIS IO BV | Adm. Unico | INACHIS IO BV Adm. Unico | 18/11/2013 | 07/04/2021 |
| Sarda Sesplugues David | Represent.143 RRM | Sarda Sesplugues David Represent.143 RRM | 18/11/2013 | 07/04/2021 |
| Palau Mas Araceli | Apod. | Palau Mas Araceli Apod. | 20/10/2010 | 13/02/2015 |
| Pujol Piazuelo Eulalia | Adm. Unico | Pujol Piazuelo Eulalia Adm. Unico | 09/10/2012 | 18/11/2013 |
| Ian Thompson | Administrador | Ian Thompson Administrador | 09/10/2012 |

Resumen cronológico de actos publicados en las ediciones digitales de Boletines Oficiales (BORME, BOE, BOPI) inscritos por CHAMBO FACTOTUM SL o en los que participa indirectamente.
Publicación en el BORME de los siguientes revocaciones:
| Administrador Único | |
| Liquidador | |
| Representante 143 RRM |
Traslado del domicilio social de la empresa situado en RAMADA, 8 10 P 3 PTA 4. 08500 VIC. (BARCELONA). siendo el nuevo domicilio situado en CL SANT ELIES, 29-35 P.5 (BARCELONA)..
Publicación en el BORME de los siguientes nombramientos:
| Administrador Único | |
| Representante 143 RRM |
| Informe axesor 360º | Informe de Crédito | Perfil Comercial de Empresa | |
| Importe de ventas y número de empleados | ![]() | ![]() | ![]() |
| Información mercantil y comercial | ![]() Completa | ![]() Completa | ![]() Básica |
| Administradores y dirigentes | ![]() | ![]() | ![]() Solo dirigentes |
| Empresas relacionadas (accionistas, participadas,…) | ![]() | ![]() | ![]() |
| Categoría crediticia y probabilidad de incumplimiento de pago | ![]() | ![]() | ![]() |
| Impagos (RAI y Asnef Empresas) e incidencias judiciales | ![]() | ![]() | ![]() |
| Balance y cuenta de pérdidas y ganancias | ![]() Completo | ![]() Extracto | ![]() |
| Ratios y magnitudes económico-financieras | ![]() Completo | ![]() Extracto | ![]() |
| Representación gráfica de empresas relacionadas | ![]() | ![]() | ![]() |
| Comparativa del balance con la media del sector | ![]() | ![]() | ![]() |
| Estado de flujos de efectivo y de cambios en el patrimonio neto | ![]() | ![]() | ![]() |
| Fuentes de financiación y avales | ![]() | ![]() | ![]() |
| Subvenciones, concursos/subastas públicas y marcas | ![]() | ![]() | ![]() |
| Acceder | Acceder | Acceder |
CHAMBO FACTOTUM SL fué una empresa constituida el 01/01/2001 y extinguida el 07/04/2021 inscrita en el Registro Mercantil de Barcelona. y con domicilio en VicSu clasificación nacional de actividades económicas era Otras actividades de apoyo a las empresas n.c.o.p..
La empresa tenia un rango de facturación anual entre 1.000.000 y 2.500.000 euros.
CHAMBO FACTOTUM SL tiene 2 cargos directivos en activo y 3 cargos directivos históricos.