AVDA DE LA VEGA 15 - EDIFICIO 1, PLANTA 4 (ALCOBENDAS). Ver mapa
La realización de todo tipo de inversiones inmobiliarias y la explotación y rentabilización de las mismas en cualquier forma, siempre con el cumplimiento y dentro de los limites que imponen las leyes. La organización, promoción y gestión integral de toda clase de reuniones, convenciones, ...
no disponible
22/01/2025
un año
3.000,00 €
-
Madrid
-
Administradores solidarios
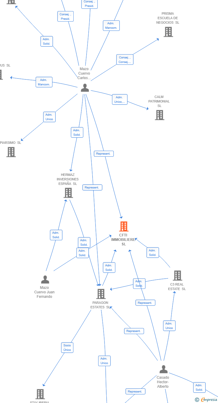
| Entidad | Relación | Entidad/Relación | Desde | Hasta |
|---|---|---|---|---|
| Casado Hector-Alberto | Represent. | Casado Hector-Alberto Represent. | 14/04/2025 | |
| Mazo Cuervo Juan Fernando | Adm. Solid. | Mazo Cuervo Juan Fernando Adm. Solid. | 14/04/2025 | |
| PARAGON ESTATES SL | Adm. Solid. | PARAGON ESTATES SL Adm. Solid. | 14/04/2025 | |
| C3 REAL ESTATE SL | Adm. Solid. | C3 REAL ESTATE SL Adm. Solid. | 14/04/2025 | |
| PARAGON ESTATES SL | Adm. Unico | PARAGON ESTATES SL Adm. Unico | 10/02/2025 | 14/04/2025 |
| Mazo Cuervo Carlos Esteban | Represent. | Mazo Cuervo Carlos Esteban Represent. | 10/02/2025 |

Resumen cronológico de actos publicados en las ediciones digitales de Boletines Oficiales (BORME, BOE, BOPI) inscritos por CFTI IMMOBILIERE SL o en los que participa indirectamente.
Publicación en el BORME de los siguientes ceses-dimisiones:
| Administrador Único | |
| Representante |
Publicación en el BORME de los siguientes nombramientos:
| Administradores Solidarios | |
| Representantes |
Se constituye la empresa con fecha 10 de febrero de 2025 mediante escritura pública. La empresa se crea con un capital social inicial de 3.000,00 Euros e inicia su actividad el 22 de enero de 2025. El domicilio social en el momento de su constitución se establece en AVDA DE LA VEGA 15 - EDIFICIO 1, PLANTA 4 (ALCOBENDAS). La empresa indica que su actividad es la realización de todo tipo de inversiones inmobiliarias y la explotación y rentabilización de las mismas en cualquier forma, siempre con el cumplimiento y dentro de los limites que imponen las leyes. La organización, promoción y gestión integral de toda clase de reuniones, convenciones, ...
Publicación en el BORME de los siguientes nombramientos:
| Administrador Único | |
| Representante |
CFTI IMMOBILIERE SL inscrita en el Registro Mercantil de Madrid.
capital social de la empresa es de 3.000,00 euros.