948312897 948312537
NOAIN ESQUIROZ PARC, 9 31110 NOAIN (VALLE DE ELORZ). (NAVARRA). Ver mapa
COMPRA Y VENTA, IMPORTACION, EXPORTACION DISTRIBUCION Y COMERCIALIZACION DE CERAMICAS, BANOS, LAVABOS, ACCESORIOS, ARTICULOS Y MATERIALES DE CONSTRUCCION Y MOBILIARIO URBANO.
CNAE 4613 - Intermediarios del comercio de la madera y materiales de construcción
A31536436
07/04/1995
31 años
85.103,32 €
2.5M €
Navarra
27
Administrador único
Información sobre balances y cuentas de resultados de CERAMICAS NAVAGRES SA depositados en el Registro Mercantil de Navarra en los últimos ejercicios.
| Ejercicio Disponibilidad | 2019 Inmediata | 2020 Inmediata | 2021 Inmediata | 2022 Inmediata | 2023 Inmediata | Consultar en Axesor |
| Consultar en Axesor | ||||||


Resumen cronológico de actos publicados en las ediciones digitales de Boletines Oficiales (BORME, BOE, BOPI) inscritos por CERAMICAS NAVAGRES SA o en los que participa indirectamente.
Con fecha 25 de febrero de 2026, la sociedad BILCON CERAMICAS SL ha sido absorbida por la sociedad CERAMICAS NAVAGRES SA .
Se hace público que el 12 de diciembre de 2025, la Junta General Extraordinaria de Accionistas de CERÁMICAS NAVAGRES, S.A. ha aprobado la fusión por absorción de CERÁMICAS NAVAGRES, S.A. (Sociedad Absorbente) y BILCON CERÁMICAS, S.L. UNIPERSONAL (Sociedad Absorbida), subrogándose ... Ver más
| Absorbente |
|
| Absorbida |
Con fecha 12 de diciembre de 2018, mediante la correspondiente escritura ha quedado incrito en el Registro Mercantil la reducción de 56.735,54 € del capital social de la empresa. Esta reducción representa un 40.00 % de reducción del capital, quedando un capital social resultante de 85.103,32€.
| Capital social anterior: | 141.838,86 € |
| Reducción de capital: | 56.735,54 € |
| Capital social resultante: | 85.103,32 € |
| % reducción: | 40.00 % |
Renumeradas las acciones subsistentes tras la reducción de capital, de la 1 a la 14.160. Asignada la titularidad de las mismas a los accionistas.
Publicación en el BORME de los siguientes ceses-dimisiones:
| Presidente | |
| Vicepresidente | |
| Consejeros | |
| Consejero | |
| Secretario |
| Modificados los artículos 9º, 11º, 13º, 14º y 16º de los Estatutos Sociales, relativos a la Junta General y al órgano de administración.. |
Cambio del Organo de Administración: Administradores solidarios a Administrador único.
Publicación en el BORME de los siguientes revocaciones:
| Apoderados |
Publicación en el BORME de los siguientes nombramientos:
| Apoderados |
A los efectos de lo dispuesto en el artículo 319 de la Ley de Sociedades de Capital, se hace público que la Junta General Extraordinaria y Universal de Accionistas de "CERÁMICAS NAVAGRES, S.A.", celebrada el día 15 de octubre de 2018, acordó reducir el capital social en la cifra d... Ver más
|
Publicación en el BORME de los siguientes ceses-dimisiones:
| Consejero | |
| Secretario |
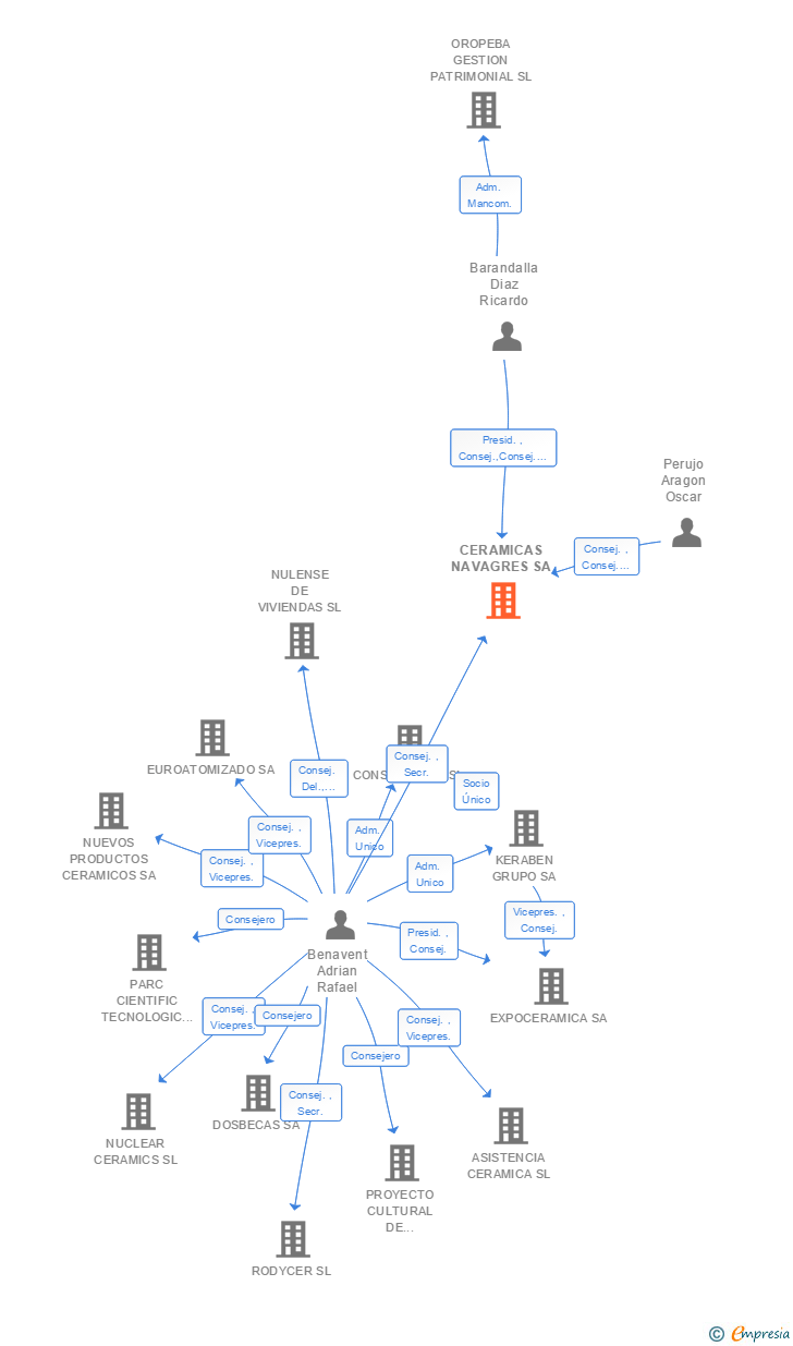
Designado DON JOSE LUIS LANUZA QUILEZ representante físico de la Consejera "KERABEN GRUPO, S. A.".
Publicación en el BORME de los siguientes nombramientos:
| Vicepresidente | |
| Secretario No Consejero |
Publicación en el BORME de los siguientes ceses-dimisiones:
| Presidente | |
| Consejeros | |
| Consejero | |
| Secretario | |
| Consejeros Delegados Mancomunados |
Publicación en el BORME de los siguientes nombramientos:
| Presidente | |
| Consejeros | |
| Secretario |
Publicación en el BORME de los siguientes revocaciones:
| Apoderados |
| Informe axesor 360º | Informe de Crédito | Perfil Comercial de Empresa | |
| Importe de ventas y número de empleados | ![]() | ![]() | ![]() |
| Información mercantil y comercial | ![]() Completa | ![]() Completa | ![]() Básica |
| Administradores y dirigentes | ![]() | ![]() | ![]() Solo dirigentes |
| Empresas relacionadas (accionistas, participadas,…) | ![]() | ![]() | ![]() |
| Categoría crediticia y probabilidad de incumplimiento de pago | ![]() | ![]() | ![]() |
| Impagos (RAI y Asnef Empresas) e incidencias judiciales | ![]() | ![]() | ![]() |
| Balance y cuenta de pérdidas y ganancias | ![]() Completo | ![]() Extracto | ![]() |
| Ratios y magnitudes económico-financieras | ![]() Completo | ![]() Extracto | ![]() |
| Representación gráfica de empresas relacionadas | ![]() | ![]() | ![]() |
| Comparativa del balance con la media del sector | ![]() | ![]() | ![]() |
| Estado de flujos de efectivo y de cambios en el patrimonio neto | ![]() | ![]() | ![]() |
| Fuentes de financiación y avales | ![]() | ![]() | ![]() |
| Subvenciones, concursos/subastas públicas y marcas | ![]() | ![]() | ![]() |
| Acceder | Acceder | Acceder |
CERAMICAS NAVAGRES SA inscrita en el Registro Mercantil de Navarra. y con domicilio en Noáin (Valle de Elorz)/Noain (Elortzibar)Su clasificación nacional de actividades económicas es Intermediarios del comercio de la madera y materiales de construcción.
capital social de la empresa es de 85.103,32 euros y tiene una facturación anual superior a 2.500.000 euros.
CERAMICAS NAVAGRES SA tiene 6 cargos directivos en activo y 14 cargos directivos históricos.
La empresa está auditada por CHARMAN AUDITORES SA.