AVDA BAJA NAVARRA 39 (PAMPLONA). Ver mapa
Como actividad principal: el lavado y limpieza de vehículos a motor. Mantenimiento y reparación de vehículos de motor. Otras actividades. Lavado y cuidado de mascotas. Comercio al por menor de productos propios de tienda de estación de servicios.
no disponible
17/08/2022
4 años
3.015,00 €
-
Navarra
-
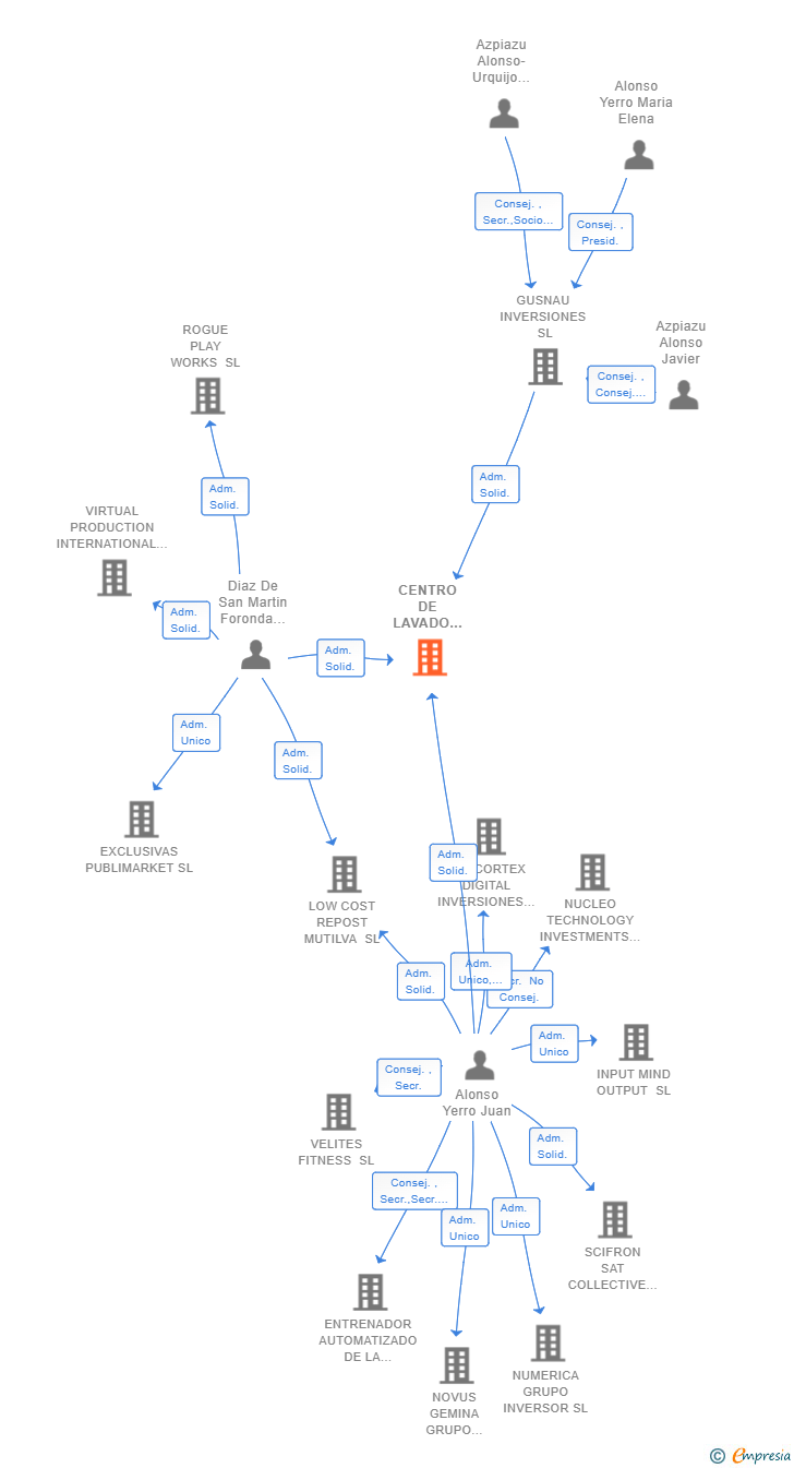
Administradores solidarios
| Entidad | Relación | Entidad/Relación | Desde | Hasta |
|---|---|---|---|---|
| Alonso Yerro Juan | Adm. Solid. | Alonso Yerro Juan Adm. Solid. | 07/10/2022 | |
| Diaz De San Martin Foronda Jose Javier | Adm. Solid. | Diaz De San Martin Foronda Jose Javier Adm. Solid. | 07/10/2022 | |
| GUSNAU INVERSIONES SL | Adm. Solid. | GUSNAU INVERSIONES SL Adm. Solid. | 07/10/2022 |

Resumen cronológico de actos publicados en las ediciones digitales de Boletines Oficiales (BORME, BOE, BOPI) inscritos por CENTRO DE LAVADO LCR SL o en los que participa indirectamente.
Se constituye la empresa con fecha 7 de octubre de 2022 mediante escritura pública. La empresa se crea con un capital social inicial de 3.015,00 Euros e inicia su actividad el 17 de agosto de 2022. El domicilio social en el momento de su constitución se establece en AVDA BAJA NAVARRA 39 (PAMPLONA). La empresa indica que su actividad es Como actividad principal: El lavado y limpieza de vehículos a motor. Mantenimiento y reparación de vehículos de motor. Otras actividades. Lavado y cuidado de mascotas. Comercio al por menor de productos propios de tienda de estación de servicios.
Publicación en el BORME de los siguientes nombramientos:
| Administradores Solidarios |
Designado don Javier Azpiazu Alonso como persona física representante del administrador solidario GUSNAU INVERSIONES SL.Se facultó a los administradores nombrados para actuar como o en el órgano de administración de cualesquiera otras sociedades, incluso con el mismo objeto social que la constituida.
| Informe de Crédito | Informe Mercantil, Incidencias y Vinculaciones | Perfil Comercial de Empresa | |
| Capital social actual y evolución | ![]() | ![]() | ![]() |
| Información mercantil y comercial | ![]() | ![]() | ![]() Básica |
| Administradores y dirigentes | ![]() | ![]() Solo administradores | ![]() Solo dirigentes |
| Empresas relacionadas (accionistas, participadas,…) | ![]() | ![]() | ![]() |
| Incidencias judiciales y procedimientos concursales | ![]() | ![]() | ![]() |
| Impagos en el fichero RAI | ![]() | ![]() | ![]() |
| Impagos en el fichero Asnef Empresas | ![]() | ![]() | ![]() |
| Categoría crediticia y probabilidad de incumplimiento de pago | ![]() | ![]() | ![]() |
| Extracto del balance y cuenta de pérdidas y ganancias | ![]() | ![]() | ![]() |
| Ratios y magnitudes económico-financieras | ![]() | ![]() | ![]() |
| Acceder | Acceder | Acceder |
CENTRO DE LAVADO LCR SL inscrita en el Registro Mercantil de Navarra.
capital social de la empresa es de 3.015,00 euros.