1.- el arrendamiento de bienes muebles e inmuebles de todas clases, incluso vehículos y maquinaria en general, con o sin conductor. 2.- la construcción y reparación de inmuebles propios o de terceros, públicos o privados. 3.- la compra, venta y permuta de toda clase de bienes muebles e inmuebles.. Se amplia el objeto social en la siguiente actividad "la realización por parte de minusválidos de servicios de transporte de paquetería, traslado y lavado de vehículos".
no disponible
-
-
335.778,70 €
0.5M €
León
Administrador único
ARRENDAMIENTO DE AUTOMOVILES SA
Información sobre balances y cuentas de resultados de CEMILEON SL depositados en el Registro Mercantil de León en los últimos ejercicios.
| Ejercicio Disponibilidad | 2019 3 horas | 2020 3 horas | 2021 3 horas | 2022 3 horas | 2023 3 horas | Consultar en Axesor |
| Consultar en Axesor | ||||||

Resumen cronológico de actos publicados en las ediciones digitales de Boletines Oficiales (BORME, BOE, BOPI) inscritos por CEMILEON SL o en los que participa indirectamente.
Publicación en el BORME de los siguientes nombramientos:
| Apoderados Solidarios |
Con fecha 14 de diciembre de 2017, mediante la correspondiente escritura ha quedado incrito en el Registro Mercantil la ampliación de 223.992,70 € del capital social de la empresa. Esta ampliación representa un 200.38 % de incremento del capital, quedando un capital social resultante de 335.778,70€.
| Capital social anterior: | 111.786 € |
| Aumento de capital: | 223.992,70 € |
| Capital social resultante: | 335.778,70 € |
| % incremento: | 200.38 % |
Publicación en el BORME de los siguientes nombramientos:
| Apod. Solid. |
Publicación en el BORME de los siguientes ceses-dimisiones:
| Presidente | |
| Consejero | |
| Consejero Delegado | |
| Consejeros | |
| Secretario |
| Nuevo órgano social | Administrador único |
La sociedad cambia su denominación social ARRENDAMIENTO DE AUTOMOVILES SA a la denominación CEMILEON SL
Se modifica parcialmente la actividad de la sociedad. Las nuevas actividades que se incluyen en el objeto social de la sociedad son:
Se amplia el objeto social en la siguiente actividad "la realización por parte de minusválidos de servicios de transporte de paquetería, traslado y lavado de vehículos".
ARRENDAMIENTO DE AUTOMOVILES SA
Publicación en el BORME de los siguientes ceses-dimisiones:
| Presidente | |
| Consejero | |
| Consejeros | |
| Consejero Delegado | |
| Secretario |
Publicación en el BORME de los siguientes nombramientos:
| Presidente | |
| Consejero | |
| Consejero Delegado | |
| Consejeros | |
| Secretario |
La duración de los cargos pasa a ser indefinida.Se ha dado nueva redacción al ARTICULO 14º de los EstatutosSociales, referente a la representación de los socios en las Juntas Generales.Como consecuencia de la Transformación en Sociedad de Responsabilidad Limitada, se ha dado nueva redacción a la totalidad de los Estatutos Sociales.
La sociedad cambia su actividad pasando a ser la nueva actividad o actividades de la empresa:
1.- el arrendamiento de bienes muebles e inmuebles de todas clases, incluso vehículos y maquinaria en general, con o sin conductor. 2.- la construcción y reparación de inmuebles propios o de terceros, públicos o privados. 3.- la compra, venta y permuta de toda clase de bienes muebles e inmuebles.
El anterior objeto social de la sociedad era el siguiente:
1.- el arrendamiento de bienes muebles e inmuebles de todas clases, incluso vehículos y maquinaria en general, con o sin conductor. 2.- la construcción y reparación de inmuebles propios o de terceros, públicos o privados. 3.- la compra, venta y permuta de toda clase de bienes muebles e inmuebles.
De conformidad con las disposiciones legales vigentes, se hace público que la Junta General Ordinaria y Extraordinaria de accionistas celebrada con carácter de Universal en fecha 29 de Junio de 2.009 en el domicilio social, adoptó por unanimidad el acuerdo... Ver más
|
| Informe axesor 360º | Informe de Crédito | Perfil Comercial de Empresa | |
| Importe de ventas y número de empleados | ![]() | ![]() | ![]() |
| Información mercantil y comercial | ![]() Completa | ![]() Completa | ![]() Básica |
| Administradores y dirigentes | ![]() | ![]() | ![]() Solo dirigentes |
| Empresas relacionadas (accionistas, participadas,…) | ![]() | ![]() | ![]() |
| Categoría crediticia y probabilidad de incumplimiento de pago | ![]() | ![]() | ![]() |
| Impagos (RAI y Asnef Empresas) e incidencias judiciales | ![]() | ![]() | ![]() |
| Balance y cuenta de pérdidas y ganancias | ![]() Completo | ![]() Extracto | ![]() |
| Ratios y magnitudes económico-financieras | ![]() Completo | ![]() Extracto | ![]() |
| Representación gráfica de empresas relacionadas | ![]() | ![]() | ![]() |
| Comparativa del balance con la media del sector | ![]() | ![]() | ![]() |
| Estado de flujos de efectivo y de cambios en el patrimonio neto | ![]() | ![]() | ![]() |
| Fuentes de financiación y avales | ![]() | ![]() | ![]() |
| Subvenciones, concursos/subastas públicas y marcas | ![]() | ![]() | ![]() |
| Acceder | Acceder | Acceder |
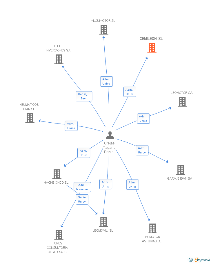
CEMILEON SL anteriormente denominada ARRENDAMIENTO DE AUTOMOVILES SA es una empresa inscrita en el Registro Mercantil de León.
capital social de la empresa es de 335.778,70 euros y tiene una facturación anual inferior a 500.000 euros.
CEMILEON SL tiene 4 cargos directivos en activo y 11 cargos directivos históricos.