C/ SAN JUAN DE DIOS 1 1 D (CACERES). Ver mapa
3519 (p) - producción de energía eléctrica de otros tipos.
no disponible
01/12/2021
4 años
3.000,00 €
-
Cáceres
-
Administrador único
Información sobre balances y cuentas de resultados de CCGREEN SOLAR 2 SL depositados en el Registro Mercantil de Cáceres en los últimos ejercicios.
| Ejercicio Disponibilidad | 2019 3 horas | 2020 3 horas | 2021 3 horas | 2022 3 horas | Consultar en Axesor | |
| Consultar en Axesor | ||||||
| Entidad | Relación | Entidad/Relación | Desde | Hasta |
|---|---|---|---|---|
| Nebreda Molinero Gabriel | Apod. | Nebreda Molinero Gabriel Apod. | 10/10/2024 | |
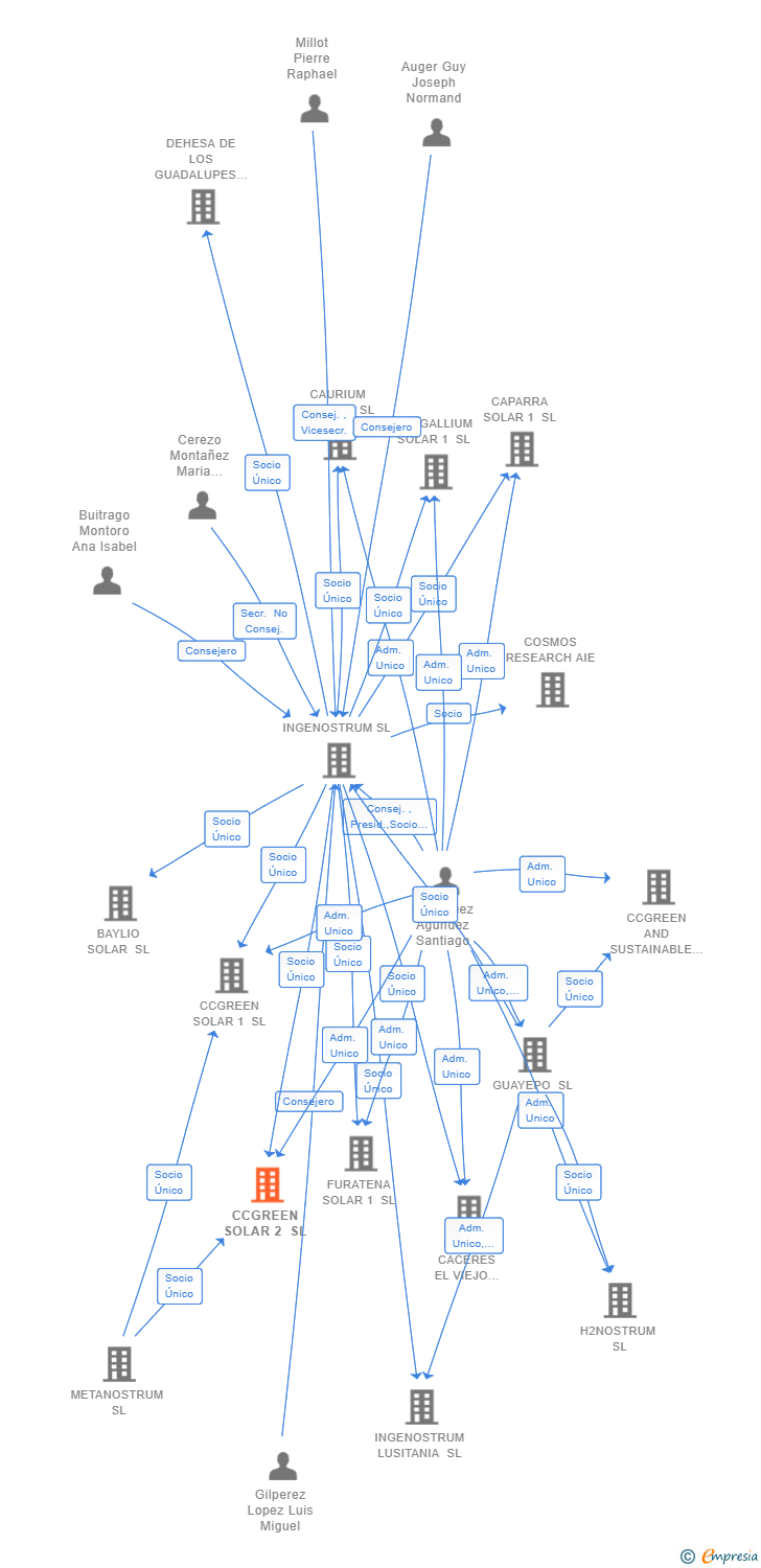
| METANOSTRUM SL | Socio Único | METANOSTRUM SL Socio Único | 04/05/2023 | |
| INGENOSTRUM SL | Socio Único | INGENOSTRUM SL Socio Único | 17/01/2022 | |
| Rodriguez Agundez Santiago | Adm. Unico | Rodriguez Agundez Santiago Adm. Unico | 17/01/2022 |

Resumen cronológico de actos publicados en las ediciones digitales de Boletines Oficiales (BORME, BOE, BOPI) inscritos por CCGREEN SOLAR 2 SL o en los que participa indirectamente.
Se constituye la empresa con fecha 17 de enero de 2022 mediante escritura pública. La empresa se crea con un capital social inicial de 3.000,00 Euros e inicia su actividad el 1 de diciembre de 2021. El domicilio social en el momento de su constitución se establece en C/ SAN JUAN DE DIOS 1 1 D (CACERES). La empresa indica que su actividad es 3519 (P) - Producción de energía eléctrica de otros tipos.
| Informe de Crédito | Informe Mercantil, Incidencias y Vinculaciones | Perfil Comercial de Empresa | |
| Capital social actual y evolución | ![]() | ![]() | ![]() |
| Información mercantil y comercial | ![]() | ![]() | ![]() Básica |
| Administradores y dirigentes | ![]() | ![]() Solo administradores | ![]() Solo dirigentes |
| Empresas relacionadas (accionistas, participadas,…) | ![]() | ![]() | ![]() |
| Incidencias judiciales y procedimientos concursales | ![]() | ![]() | ![]() |
| Impagos en el fichero RAI | ![]() | ![]() | ![]() |
| Impagos en el fichero Asnef Empresas | ![]() | ![]() | ![]() |
| Categoría crediticia y probabilidad de incumplimiento de pago | ![]() | ![]() | ![]() |
| Extracto del balance y cuenta de pérdidas y ganancias | ![]() | ![]() | ![]() |
| Ratios y magnitudes económico-financieras | ![]() | ![]() | ![]() |
| Acceder | Acceder | Acceder |
CCGREEN SOLAR 2 SL inscrita en el Registro Mercantil de Cáceres.
capital social de la empresa es de 3.000,00 euros.