C/ SERRANO 41 - 7º DERECHA (MADRID). Ver mapa
Actividad principal. La construcción de instalaciones de generación eléctrica renovable. (código cnae 4321). Otras actividades: servicios de promoción y desarrollo de instalaciones de generación eléctrica renovable. Montaje de instalaciones eléctricas. Intermediación y la realización de planes d.
no disponible
06/03/2019
7 años
3.000,00 €
0.5M €
Madrid
-
Administrador único
Información sobre balances y cuentas de resultados de CAYENA SOLAR SL depositados en el Registro Mercantil de Madrid en los últimos ejercicios.
| Ejercicio Disponibilidad | 2019 3 horas | 2020 3 horas | 2021 3 horas | 2022 3 horas | Consultar en Axesor | |
| Consultar en Axesor | ||||||
| Entidad | Relación | Entidad/Relación | Desde | Hasta |
|---|---|---|---|---|
| Davila De Cossio Fernando Jose | Apod. | Davila De Cossio Fernando Jose Apod. | 11/03/2020 | |
| Parreño Rubio Maximino Jose | Apod. | Parreño Rubio Maximino Jose Apod. | 18/03/2019 | 11/03/2020 |
| Rodriguez Poza, Alvaro | Apod. | Rodriguez Poza, Alvaro Apod. | 18/03/2019 | |
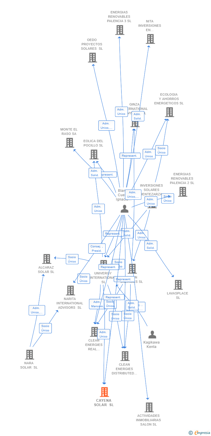
| UNIVERGY INTERNATIONAL SL | Adm. Unico | UNIVERGY INTERNATIONAL SL Adm. Unico | 15/03/2019 | |
| Blanco Cuesta Ignacio Javier | Represent. | Blanco Cuesta Ignacio Javier Represent. | 15/03/2019 |

Resumen cronológico de actos publicados en las ediciones digitales de Boletines Oficiales (BORME, BOE, BOPI) inscritos por CAYENA SOLAR SL o en los que participa indirectamente.
Se constituye la empresa con fecha 15 de marzo de 2019 mediante escritura pública. La empresa se crea con un capital social inicial de 3.000,00 Euros e inicia su actividad el 6 de marzo de 2019. El domicilio social en el momento de su constitución se establece en C/ SERRANO 41 - 7º DERECHA (MADRID). La empresa indica que su actividad es Actividad principal. la construcción de instalaciones de generación eléctrica renovable. (Código CNAE 4321). Otras actividades: Servicios de promoción y desarrollo de instalaciones de generación eléctrica renovable. Montaje de instalaciones eléctricas. Intermediación y la realización de planes d.
Publicación en el BORME de los siguientes nombramientos:
| Administrador Único | |
| Representante |
| Informe de Crédito | Informe Mercantil, Incidencias y Vinculaciones | Perfil Comercial de Empresa | |
| Capital social actual y evolución | ![]() | ![]() | ![]() |
| Información mercantil y comercial | ![]() | ![]() | ![]() Básica |
| Administradores y dirigentes | ![]() | ![]() Solo administradores | ![]() Solo dirigentes |
| Empresas relacionadas (accionistas, participadas,…) | ![]() | ![]() | ![]() |
| Incidencias judiciales y procedimientos concursales | ![]() | ![]() | ![]() |
| Impagos en el fichero RAI | ![]() | ![]() | ![]() |
| Impagos en el fichero Asnef Empresas | ![]() | ![]() | ![]() |
| Categoría crediticia y probabilidad de incumplimiento de pago | ![]() | ![]() | ![]() |
| Extracto del balance y cuenta de pérdidas y ganancias | ![]() | ![]() | ![]() |
| Ratios y magnitudes económico-financieras | ![]() | ![]() | ![]() |
| Acceder | Acceder | Acceder |
CAYENA SOLAR SL inscrita en el Registro Mercantil de Madrid.
capital social de la empresa es de 3.000,00 euros y tiene una facturación anual inferior a 500.000 euros.