PLAZA BOMBEROS DEL TORO Y RIVERO 3 - LOCAL, CODIGO (SEVILLA). Ver mapa
Arrendamiento de bienes inmuebles, sean estos, viviendas, locales comerciales, plazas de aparcamiento, trasteros, naves industriales o comerciales o edificios enteros, al igual que su promoción y venta.- explotaciones de fincas rústicas, agrícolas y ganaderas, la planificación de riegos y cultivos,.
no disponible
19/01/2024
2 años
3.000,00 €
-
Sevilla
-
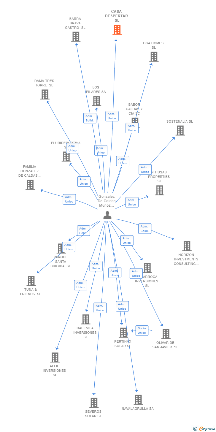
Administrador único
| Entidad | Relación | Entidad/Relación | Desde | Hasta |
|---|---|---|---|---|
| Gonzalez De Caldas Muñoz Alvaro | Adm. Unico | Gonzalez De Caldas Muñoz Alvaro Adm. Unico | 05/02/2024 |

Resumen cronológico de actos publicados en las ediciones digitales de Boletines Oficiales (BORME, BOE, BOPI) inscritos por CASA DESPERTAR SL o en los que participa indirectamente.
Se constituye la empresa con fecha 5 de febrero de 2024 mediante escritura pública. La empresa se crea con un capital social inicial de 3.000,00 Euros e inicia su actividad el 19 de enero de 2024. El domicilio social en el momento de su constitución se establece en PLAZA BOMBEROS DEL TORO Y RIVERO 3 - LOCAL, CODIGO (SEVILLA). La empresa indica que su actividad es Arrendamiento de Bienes inmuebles, sean estos, viviendas, locales comerciales, plazas de aparcamiento, trasteros, naves industriales o comerciales o edificios enteros, al igual que su promoción y venta.- Explotaciones de fincas rústicas, agrícolas y ganaderas, la planificación de riegos y cultivos,.
| Informe de Crédito | Predicción y Calificación | Perfil Comercial de Empresa | |
| Categoría crediticia y probabilidad de incumplimiento de pago | ![]() | ![]() | ![]() |
| Crédito recomendado | ![]() | ![]() | ![]() |
| Importe de ventas y número de empleados | ![]() | ![]() | ![]() |
| Información mercantil y comercial | ![]() | ![]() | ![]() Básica |
| Administradores y dirigentes | ![]() | ![]() | ![]() Solo dirigentes |
| Incidencias judiciales y procedimientos concursales | ![]() | ![]() | ![]() |
| Impagos en el fichero RAI | ![]() | ![]() | ![]() |
| Impagos en el fichero Asnef Empresas | ![]() | ![]() | ![]() |
| Extracto del balance y cuenta de pérdidas y ganancias | ![]() | ![]() | ![]() |
| Ratios y magnitudes económico-financieras | ![]() | ![]() | ![]() |
| Acceder | Acceder | Acceder |
CASA DESPERTAR SL inscrita en el Registro Mercantil de Sevilla.
capital social de la empresa es de 3.000,00 euros.