CALLE CHILLIDA Número4 (ROQUETAS DE MAR). Ver mapa
Promoción inmobiliaria.
no disponible
21/09/2021
4 años
390.000,00 €
-
Almería
-
Administrador único
Información sobre balances y cuentas de resultados de CARRIDA LOGISTICS ALGECIRAS SL depositados en el Registro Mercantil de Almería en los últimos ejercicios.
| Ejercicio Disponibilidad | 2019 3 horas | 2020 3 horas | 2021 3 horas | 2022 3 horas | Consultar en Axesor | |
| Consultar en Axesor | ||||||
| Entidad | Relación | Entidad/Relación | Desde | Hasta |
|---|---|---|---|---|
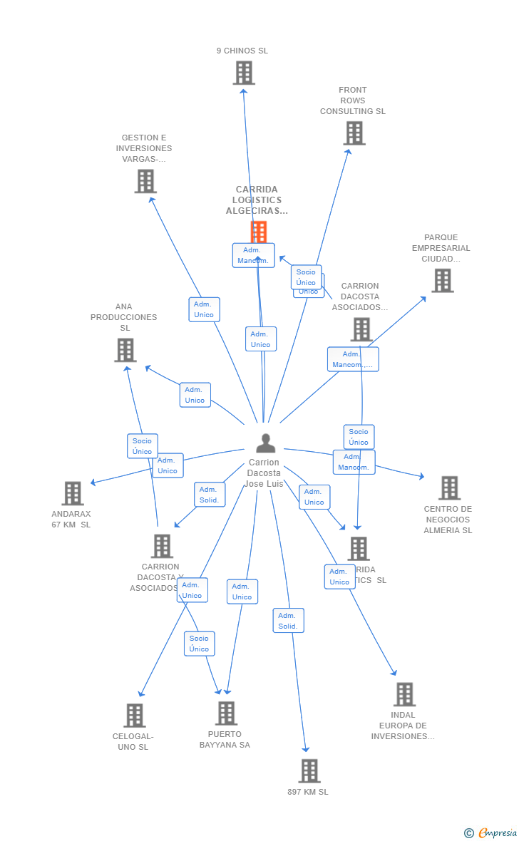
| CARRION DACOSTA ASOCIADOS SL | Socio Único | CARRION DACOSTA ASOCIADOS SL Socio Único | 24/09/2021 | |
| Carrion Dacosta Jose Luis | Adm. Unico | Carrion Dacosta Jose Luis Adm. Unico | 24/09/2021 |

Resumen cronológico de actos publicados en las ediciones digitales de Boletines Oficiales (BORME, BOE, BOPI) inscritos por CARRIDA LOGISTICS ALGECIRAS SL o en los que participa indirectamente.
Se constituye la empresa con fecha 24 de septiembre de 2021 mediante escritura pública. La empresa se crea con un capital social inicial de 390.000,00 Euros e inicia su actividad el 21 de septiembre de 2021. El domicilio social en el momento de su constitución se establece en CALLE CHILLIDA Número4 (ROQUETAS DE MAR). La empresa indica que su actividad es Promoción inmobiliaria.
| Informe de Crédito | Informe Mercantil, Incidencias y Vinculaciones | Perfil Comercial de Empresa | |
| Capital social actual y evolución | ![]() | ![]() | ![]() |
| Información mercantil y comercial | ![]() | ![]() | ![]() Básica |
| Administradores y dirigentes | ![]() | ![]() Solo administradores | ![]() Solo dirigentes |
| Empresas relacionadas (accionistas, participadas,…) | ![]() | ![]() | ![]() |
| Incidencias judiciales y procedimientos concursales | ![]() | ![]() | ![]() |
| Impagos en el fichero RAI | ![]() | ![]() | ![]() |
| Impagos en el fichero Asnef Empresas | ![]() | ![]() | ![]() |
| Categoría crediticia y probabilidad de incumplimiento de pago | ![]() | ![]() | ![]() |
| Extracto del balance y cuenta de pérdidas y ganancias | ![]() | ![]() | ![]() |
| Ratios y magnitudes económico-financieras | ![]() | ![]() | ![]() |
| Acceder | Acceder | Acceder |
CARRIDA LOGISTICS ALGECIRAS SL inscrita en el Registro Mercantil de Almería.
capital social de la empresa es de 390.000,00 euros.