C/ GENERAL DIAZ POLIER 57 - 4º C (MADRID). Ver mapa
La actividad inmobiliaria, compraventa de inmuebles, arrendamiento y explotacion de cualquier clase.
no disponible
09/06/2023
3 años
200.000,00 €
-
Madrid
-
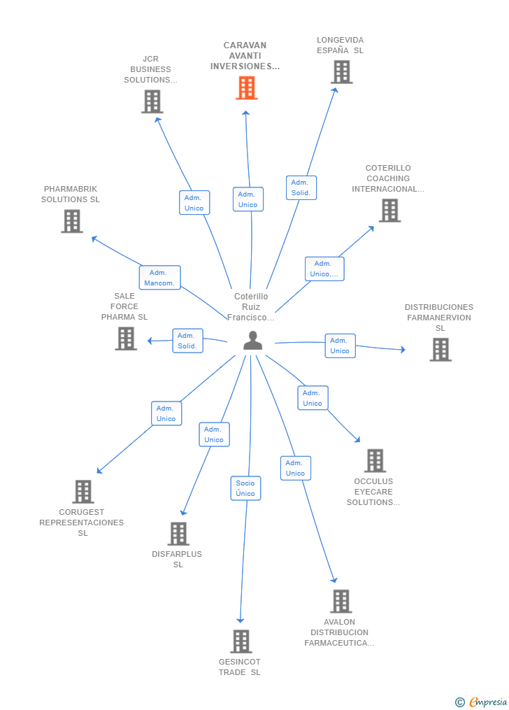
Administrador único
| Entidad | Relación | Entidad/Relación | Desde | Hasta |
|---|---|---|---|---|
| Perez Zamorano Carlos Augusto | Apod. | Perez Zamorano Carlos Augusto Apod. | 22/04/2024 | |
| Coterillo Ruiz Francisco Javier | Adm. Unico | Coterillo Ruiz Francisco Javier Adm. Unico | 23/06/2023 |


Resumen cronológico de actos publicados en las ediciones digitales de Boletines Oficiales (BORME, BOE, BOPI) inscritos por CARAVAN AVANTI INVERSIONES SL o en los que participa indirectamente.
Se constituye la empresa con fecha 23 de junio de 2023 mediante escritura pública. La empresa se crea con un capital social inicial de 200.000,00 Euros e inicia su actividad el 9 de junio de 2023. El domicilio social en el momento de su constitución se establece en C/ GENERAL DIAZ POLIER 57 - 4º C (MADRID). La empresa indica que su actividad es La actividad inmobiliaria, compraventa de inmuebles, arrendamiento y explotacion de cualquier clase.
| Informe de Crédito | Informe Mercantil, Incidencias y Vinculaciones | Perfil Comercial de Empresa | |
| Capital social actual y evolución | ![]() | ![]() | ![]() |
| Información mercantil y comercial | ![]() | ![]() | ![]() Básica |
| Administradores y dirigentes | ![]() | ![]() Solo administradores | ![]() Solo dirigentes |
| Empresas relacionadas (accionistas, participadas,…) | ![]() | ![]() | ![]() |
| Incidencias judiciales y procedimientos concursales | ![]() | ![]() | ![]() |
| Impagos en el fichero RAI | ![]() | ![]() | ![]() |
| Impagos en el fichero Asnef Empresas | ![]() | ![]() | ![]() |
| Categoría crediticia y probabilidad de incumplimiento de pago | ![]() | ![]() | ![]() |
| Extracto del balance y cuenta de pérdidas y ganancias | ![]() | ![]() | ![]() |
| Ratios y magnitudes económico-financieras | ![]() | ![]() | ![]() |
| Acceder | Acceder | Acceder |
CARAVAN AVANTI INVERSIONES SL inscrita en el Registro Mercantil de Madrid.
capital social de la empresa es de 200.000,00 euros.