CNAE 9102 - Actividades de museos
A73053829
19/10/1999
23 años
(Extinguida el 07/12/2022)
-
0.5M €
Murcia
Consejo de administración
Información sobre balances y cuentas de resultados de CARAVACA JUBILAR SA depositados en el Registro Mercantil de Murcia en los últimos ejercicios.
| Ejercicio Disponibilidad | Consultar en Axesor | |||||
| Consultar en Axesor | ||||||






Resumen cronológico de actos publicados en las ediciones digitales de Boletines Oficiales (BORME, BOE, BOPI) inscritos por CARAVACA JUBILAR SA o en los que participa indirectamente.
Publicación en el BORME de los siguientes ceses-dimisiones:
| Presidente | |
| Gerente | |
| Consejeros | |
| Secretario |
Se disuelve la sociedad por transmisión en bloque de todo el patrimonio de la sociedad (cesión global del activo y pasivo).
Se abre de nuevo la hoja registral de la sociedad en el Registro Mercantil provincial, una vez desaparecida la causa que originó el cierre de la misma.
Se abre de nuevo la hoja registral de la sociedad en el Registro Mercantil provincial, una vez desaparecida la causa que originó el cierre de la misma.
Se abre de nuevo la hoja registral de la sociedad en el Registro Mercantil provincial, una vez desaparecida la causa que originó el cierre de la misma.
Se abre de nuevo la hoja registral de la sociedad en el Registro Mercantil provincial, una vez desaparecida la causa que originó el cierre de la misma.
Se abre de nuevo la hoja registral de la sociedad en el Registro Mercantil provincial, una vez desaparecida la causa que originó el cierre de la misma.
Se abre de nuevo la hoja registral de la sociedad en el Registro Mercantil provincial, una vez desaparecida la causa que originó el cierre de la misma.
Se abre de nuevo la hoja registral de la sociedad en el Registro Mercantil provincial, una vez desaparecida la causa que originó el cierre de la misma.
Se abre de nuevo la hoja registral de la sociedad en el Registro Mercantil provincial, una vez desaparecida la causa que originó el cierre de la misma.
Se abre de nuevo la hoja registral de la sociedad en el Registro Mercantil provincial, una vez desaparecida la causa que originó el cierre de la misma.
Se abre de nuevo la hoja registral de la sociedad en el Registro Mercantil provincial, una vez desaparecida la causa que originó el cierre de la misma.
| Cesionaria | CARAVACA JUBILAR SA |
Se abre de nuevo la hoja registral de la sociedad en el Registro Mercantil provincial, una vez desaparecida la causa que originó el cierre de la misma.
Se abre de nuevo la hoja registral de la sociedad en el Registro Mercantil provincial, una vez desaparecida la causa que originó el cierre de la misma.
Se abre de nuevo la hoja registral de la sociedad en el Registro Mercantil provincial, una vez desaparecida la causa que originó el cierre de la misma.
Se abre de nuevo la hoja registral de la sociedad en el Registro Mercantil provincial, una vez desaparecida la causa que originó el cierre de la misma.
Se abre de nuevo la hoja registral de la sociedad en el Registro Mercantil provincial, una vez desaparecida la causa que originó el cierre de la misma.
Se abre de nuevo la hoja registral de la sociedad en el Registro Mercantil provincial, una vez desaparecida la causa que originó el cierre de la misma.
Publicación en el BORME de los siguientes ceses-dimisiones:
| Presidente | |
| Consejeros | |
| Secretario |
Publicación en el BORME de los siguientes nombramientos:
| Presidente | |
| Consejeros | |
| Secretario |
Se abre de nuevo la hoja registral de la sociedad en el Registro Mercantil provincial, una vez desaparecida la causa que originó el cierre de la misma.
Se abre de nuevo la hoja registral de la sociedad en el Registro Mercantil provincial, una vez desaparecida la causa que originó el cierre de la misma.
Se abre de nuevo la hoja registral de la sociedad en el Registro Mercantil provincial, una vez desaparecida la causa que originó el cierre de la misma.
Se abre de nuevo la hoja registral de la sociedad en el Registro Mercantil provincial, una vez desaparecida la causa que originó el cierre de la misma.
Se abre de nuevo la hoja registral de la sociedad en el Registro Mercantil provincial, una vez desaparecida la causa que originó el cierre de la misma.
Se abre de nuevo la hoja registral de la sociedad en el Registro Mercantil provincial, una vez desaparecida la causa que originó el cierre de la misma.
Publicación en el BORME de los siguientes ceses-dimisiones:
| Consejero | |
| Consejero Delegado |
Se abre de nuevo la hoja registral de la sociedad en el Registro Mercantil provincial, una vez desaparecida la causa que originó el cierre de la misma.
| Informe axesor 360º | Informe de Crédito | Perfil Comercial de Empresa | |
| Importe de ventas y número de empleados | ![]() | ![]() | ![]() |
| Información mercantil y comercial | ![]() Completa | ![]() Completa | ![]() Básica |
| Administradores y dirigentes | ![]() | ![]() | ![]() Solo dirigentes |
| Empresas relacionadas (accionistas, participadas,…) | ![]() | ![]() | ![]() |
| Categoría crediticia y probabilidad de incumplimiento de pago | ![]() | ![]() | ![]() |
| Impagos (RAI y Asnef Empresas) e incidencias judiciales | ![]() | ![]() | ![]() |
| Balance y cuenta de pérdidas y ganancias | ![]() Completo | ![]() Extracto | ![]() |
| Ratios y magnitudes económico-financieras | ![]() Completo | ![]() Extracto | ![]() |
| Representación gráfica de empresas relacionadas | ![]() | ![]() | ![]() |
| Comparativa del balance con la media del sector | ![]() | ![]() | ![]() |
| Estado de flujos de efectivo y de cambios en el patrimonio neto | ![]() | ![]() | ![]() |
| Fuentes de financiación y avales | ![]() | ![]() | ![]() |
| Subvenciones, concursos/subastas públicas y marcas | ![]() | ![]() | ![]() |
| Acceder | Acceder | Acceder |
CARAVACA JUBILAR SA fué una empresa constituida el 19/10/1999 y extinguida el 07/12/2022 inscrita en el Registro Mercantil de Murcia. y con domicilio en Caravaca de la CruzSu clasificación nacional de actividades económicas era Actividades de museos.
La empresa tenia un rango de facturación anual inferior a 500.000 euros.
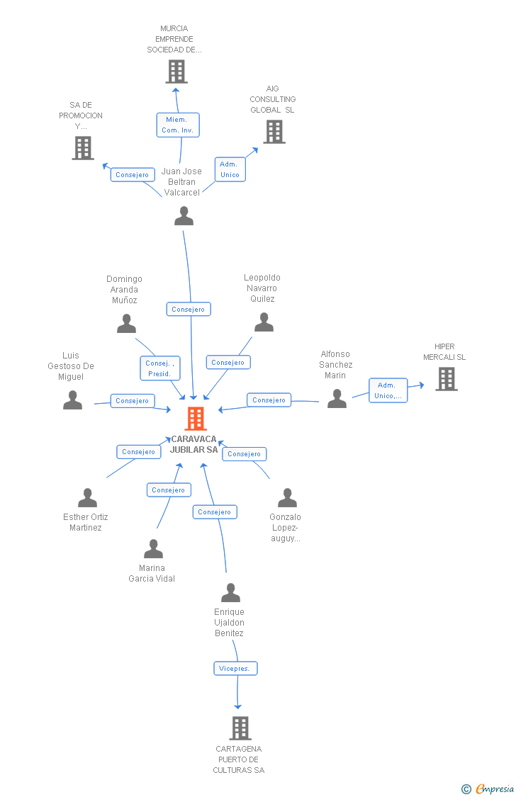
CARAVACA JUBILAR SA tiene 9 cargos directivos en activo y 31 cargos directivos históricos.
La empresa está auditada por AUDITECO SL.