Objeto social.- la sociedad tendrá por objeto: actividades principales: -los espectáculos musicales tanto en salas y locales como al aire libre. Cnae: 9329. Actividades secundarias: -la edición de soportes de audio y vídeo musicales. Cnae: 1820. -las interpretaciones artísticas. -la intermediación c.
CNAE 6499 - Otros servicios financieros, excepto seguros y fondos de pensiones n.c.o.p.
B15871957
05/04/2017
-53913600 segundos
(Extinguida el 21/07/2015)
9.800,00 €
-
A Coruña
28
Información sobre balances y cuentas de resultados de CARAMELO GESTION SL depositados en el Registro Mercantil de A Coruña en los últimos ejercicios.
| Ejercicio Disponibilidad | Consultar en Axesor | |||||
| Consultar en Axesor | ||||||


Resumen cronológico de actos publicados en las ediciones digitales de Boletines Oficiales (BORME, BOE, BOPI) inscritos por CARAMELO GESTION SL o en los que participa indirectamente.
Se constituye la empresa con fecha 10 de mayo de 2017 mediante escritura pública. La empresa se crea con un capital social inicial de 9.800,00 Euros e inicia su actividad el 5 de abril de 2017. El domicilio social en el momento de su constitución se establece en LUGAR BUGALLIDO 4 - OUTEIRO (AMES). La empresa indica que su actividad es OBJETO SOCIAL.- La Sociedad tendrá por objeto: ACTIVIDADES PRINCIPALES: -Los espectáculos musicales tanto en salas y locales como al aire libre. CNAE: 9329. ACTIVIDADES SECUNDARIAS: -La edición de soportes de audio y vídeo musicales. CNAE: 1820. -Las interpretaciones artísticas. -La intermediación c.
El Juzgado de lo Mercantil número 2 de A Coruña, en cumplimiento de lo dispuesto en el artículo 23 de la Ley Concursal (LC), anuncia:
Que en el concurso voluntario ordinario conjunto nums. 122/13 Y 123/13 M por Auto del día de la fecha se ha acordado la concl... Ver más
| Empresa |
|
| Procedimiento concursal | 122/2013 |
| FIRME | Si, |
| Fecha de resolución | 13/04/2015 |
| Descripcion | Auto de conclusión del concurso. Finalizacion de la fase de liquidacion |
| Juzgado | num. 2 JUZGADO DE LO MERCANTIL DE A CORUÑA |
| Resoluciones | Se declara la conclusión y archivo del proceso concursal, por fin de la fase de.liquidación, con extinción de la entidad y cierre de su hoja de inscripción en el Registro Mercantil |
| Procedimiento concursal | 122/2013 |
| Fecha de resolución | 17/04/2013 |
| Descripcion | Revocación de administradores concursales |
| Juzgado | num. 2 JUZGADO DE LO MERCANTIL DE A CORUÑA |
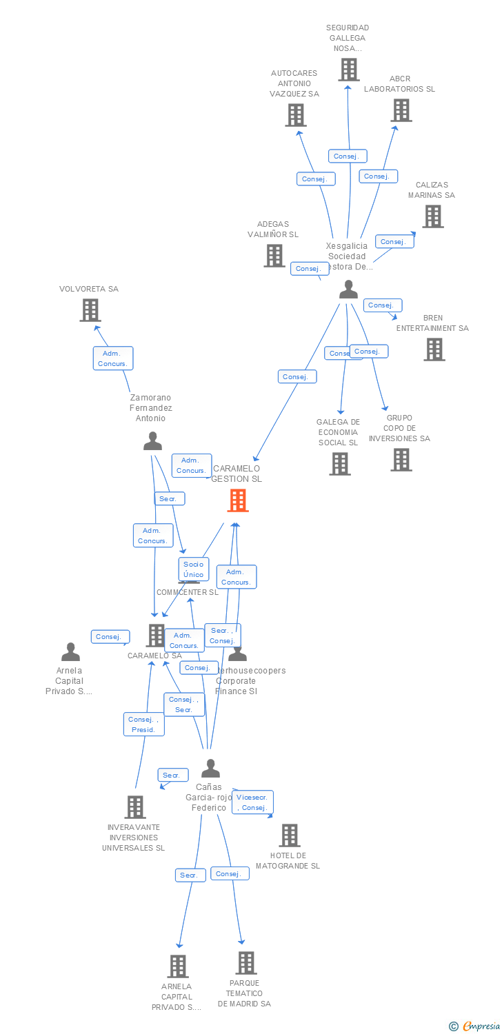
| Adm. Concurs. | Zamorano Fernandez Antonio |
| Procedimiento concursal | 122/2013 |
| Fecha de resolución | 3/05/2013 |
| Descripcion | Revocación de administradores concursales |
| Juzgado | num. 2 JUZGADO DE LO MERCANTIL DE A CORUÑA |
| Adm. Concurs. | Pricewaterhousecoopers Corporate Finance Sl |
| Procedimiento concursal | 122/2013 |
| FIRME | Si, |
| Fecha de resolución | 13/04/2015 |
| Descripcion | Cese de las limitaciones de las facultades de administración |
| Juzgado | num. 2 JUZGADO DE LO MERCANTIL DE A CORUÑA |
| Procedimiento concursal | 122/2013. |
| FIRME | No, |
| Fecha de resolución | 22/11/2013 |
| Descripcion | Auto de apertura de la fase de convenio. |
| Juzgado | num. 2 JUZGADO DE LO MERCANTIL DE A CORUÑA. |
| Resoluciones | Se declara finalizada la fase común del procedimiento concursal, se abre la fase de convenio y se convoca junta de acreedores que se celebrará el día 20 de febrero de 2014. |
Conversión en inscripción de la anotación preventiva de la declaración de concurso voluntario ordinario e intervención ydel nombramiento de Administradores concursales.
| Procedimiento concursal | 122/2013. |
| Fecha de resolución | 17/04/2013 |
| Descripcion | Nombramiento de administradores. |
| Juzgado | num. 2 JUZGADO DE LO MERCANTIL DE A CORUÑA. |
| Adm. Concurs. | Zamorano Fernandez Antonio |
| Adm. Concurs. | Pricewaterhousecoopers Corporate Finance Sl |
Publicación en el BORME de los siguientes nombramientos:
| Apoderados Mancomunados | |
| Apoderados Solidarios | |
| Apoderado |
Publicación en el BORME de los siguientes nombramientos:
| Apoderados Mancomunados/Solidarios | |
| Apoderado Solidario |
Publicación en el BORME de los siguientes ceses-dimisiones:
| Consejero | |
| Apoderado Mancomunado |
Publicación en el BORME de los siguientes nombramientos:
| Consejero | |
| Apoderados Mancomunados |
Con fecha 21 de diciembre de 2011, la sociedad ANTONIO PERNAS SA ha sido absorbida por la sociedad CARAMELO GESTION SL .
Publicación en el BORME de los siguientes revocaciones:
| Apoderados Mancomunados |
Se hace público que la Junta General y Universal de socios de Caramelo Gestión, S.L. y el Socio Único de Antonio Pernas, S.A.U., han acordado el 30 de junio de 2011, respectivamente, la fusión de dichas sociedades mediante la absorción por "Caramelo Gestión, S.L." (sociedad absorb... Ver más
| Absorbente |
|
| Absorbida |
DON LUIS ALVARZGONZALEZ DIAZ-NEGRETE CESA COMO REPRESENTANTE DEL CONSEJERO "ARNELA CAPITAL PRIVADO SCR DE REGIMEN SIMPLIFICADO SA" Y SE NOMBRA EN SU LUGAR A DOÑA MARIA DOLORES GARCIA COSTOYA.
| Informe axesor 360º | Informe de Crédito | Perfil Comercial de Empresa | |
| Importe de ventas y número de empleados | ![]() | ![]() | ![]() |
| Información mercantil y comercial | ![]() Completa | ![]() Completa | ![]() Básica |
| Administradores y dirigentes | ![]() | ![]() | ![]() Solo dirigentes |
| Empresas relacionadas (accionistas, participadas,…) | ![]() | ![]() | ![]() |
| Categoría crediticia y probabilidad de incumplimiento de pago | ![]() | ![]() | ![]() |
| Impagos (RAI y Asnef Empresas) e incidencias judiciales | ![]() | ![]() | ![]() |
| Balance y cuenta de pérdidas y ganancias | ![]() Completo | ![]() Extracto | ![]() |
| Ratios y magnitudes económico-financieras | ![]() Completo | ![]() Extracto | ![]() |
| Representación gráfica de empresas relacionadas | ![]() | ![]() | ![]() |
| Comparativa del balance con la media del sector | ![]() | ![]() | ![]() |
| Estado de flujos de efectivo y de cambios en el patrimonio neto | ![]() | ![]() | ![]() |
| Fuentes de financiación y avales | ![]() | ![]() | ![]() |
| Subvenciones, concursos/subastas públicas y marcas | ![]() | ![]() | ![]() |
| Acceder | Acceder | Acceder |
CARAMELO GESTION SL fué una empresa constituida el 05/04/2017 y extinguida el 21/07/2015 inscrita en el Registro Mercantil de A Coruña. Su clasificación nacional de actividades económicas era Otros servicios financieros, excepto seguros y fondos de pensiones n.c.o.p..
capital social de la empresa es de 9.800,00 euros.
CARAMELO GESTION SL tiene 1 cargos directivos en activo y 51 cargos directivos históricos.
La empresa está auditada por ERNST & YOUNG SL.