C/ SAN JOSE DE CALASANZ 2 (VALENCIA). Ver mapa
El objeto social, con cnae principal 5610, lo constituye la gestión de negocios de restauración, así como servicios de asesoramiento y consultoría en el sector de la restauración, así como la gestión de franquicias. Y además: 1.- construcción, instalaciones y mantenimiento. 2.- comercio al por mayor.
no disponible
22/02/2021
5 años
3.000,00 €
2.5M €
Valencia
-
Administrador único
Información sobre balances y cuentas de resultados de CARACTER VALENCIA SL depositados en el Registro Mercantil de Valencia en los últimos ejercicios.
| Ejercicio Disponibilidad | 2019 3 horas | 2020 3 horas | 2021 Inmediata | 2022 Inmediata | Consultar en Axesor | |
| Consultar en Axesor | ||||||
| Entidad | Relación | Entidad/Relación | Desde | Hasta |
|---|---|---|---|---|
| Reglero Gomez Ana | Apod. Solid. | Reglero Gomez Ana Apod. Solid. | 05/09/2023 | |
| Rocamora Masip Rafael | Apod. Solid. | Rocamora Masip Rafael Apod. Solid. | 05/09/2023 | |
| Fabra Grau Ruben | Apod. Solid. | Fabra Grau Ruben Apod. Solid. | 05/09/2023 | |
| Flor Bustos Vicente | Apod. Solid. | Flor Bustos Vicente Apod. Solid. | 05/09/2023 | |
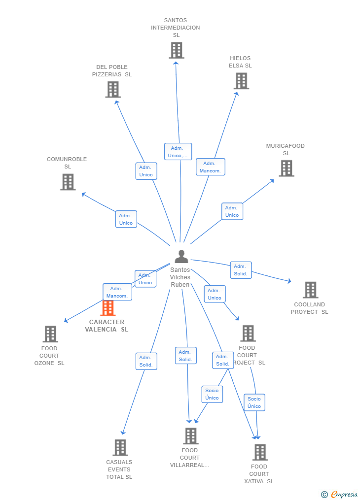
| Santos Vilches Ruben | Adm. Unico | Santos Vilches Ruben Adm. Unico | 06/04/2021 |

Resumen cronológico de actos publicados en las ediciones digitales de Boletines Oficiales (BORME, BOE, BOPI) inscritos por CARACTER VALENCIA SL o en los que participa indirectamente.
Publicación en el BORME de los siguientes nombramientos:
| Apoderados Solidarios |
Se constituye la empresa con fecha 6 de abril de 2021 mediante escritura pública. La empresa se crea con un capital social inicial de 3.000,00 Euros e inicia su actividad el 22 de febrero de 2021. El domicilio social en el momento de su constitución se establece en C/ SAN JOSE DE CALASANZ 2 (VALENCIA). La empresa indica que su actividad es El objeto social, con CNAE principal 5610, lo constituye la gestión de negocios de restauración, así como servicios de asesoramiento y consultoría en el sector de la restauración, así como la gestión de franquicias. Y además: 1.- Construcción, instalaciones y mantenimiento. 2.- Comercio al por mayor.
| Informe axesor 360º | Informe de Crédito | Perfil Comercial de Empresa | |
| Importe de ventas y número de empleados | ![]() | ![]() | ![]() |
| Información mercantil y comercial | ![]() Completa | ![]() Completa | ![]() Básica |
| Administradores y dirigentes | ![]() | ![]() | ![]() Solo dirigentes |
| Empresas relacionadas (accionistas, participadas,…) | ![]() | ![]() | ![]() |
| Categoría crediticia y probabilidad de incumplimiento de pago | ![]() | ![]() | ![]() |
| Impagos (RAI y Asnef Empresas) e incidencias judiciales | ![]() | ![]() | ![]() |
| Balance y cuenta de pérdidas y ganancias | ![]() Completo | ![]() Extracto | ![]() |
| Ratios y magnitudes económico-financieras | ![]() Completo | ![]() Extracto | ![]() |
| Representación gráfica de empresas relacionadas | ![]() | ![]() | ![]() |
| Comparativa del balance con la media del sector | ![]() | ![]() | ![]() |
| Estado de flujos de efectivo y de cambios en el patrimonio neto | ![]() | ![]() | ![]() |
| Fuentes de financiación y avales | ![]() | ![]() | ![]() |
| Subvenciones, concursos/subastas públicas y marcas | ![]() | ![]() | ![]() |
| Acceder | Acceder | Acceder |
CARACTER VALENCIA SL inscrita en el Registro Mercantil de Valencia.
capital social de la empresa es de 3.000,00 euros y tiene una facturación anual superior a 2.500.000 euros.