956143632 956143632 956143736
MARRUECOS, 1 B PLIND EL PORTAL. 11408 JEREZ DE LA FRONTERA. (CADIZ). Ver mapa
FABRICACION Y VENTA DE RECIPIENTES METALICOS, DE PLASTICO, CORCHO OCUALQUIER OTRA MATERIA
CNAE 2592 - Fabricación de envases y embalajes metálicos ligeros
A11605409
03/06/1971
55 años
114.252,40 €
2.5M €
Cádiz
107
Información sobre balances y cuentas de resultados de CAPSULAS TORRENT SA depositados en el Registro Mercantil de Cádiz en los últimos ejercicios.
| Ejercicio Disponibilidad | 2019 Inmediata | 2020 Inmediata | 2021 Inmediata | 2022 Inmediata | Consultar en Axesor | |
| Consultar en Axesor | ||||||


Resumen cronológico de actos publicados en las ediciones digitales de Boletines Oficiales (BORME, BOE, BOPI) inscritos por CAPSULAS TORRENT SA o en los que participa indirectamente.
Con fecha 22 de octubre de 2025, mediante la correspondiente escritura ha quedado incrito en el Registro Mercantil la reducción de 5.950,02 € del capital social de la empresa. Esta reducción representa un 4.95 % de reducción del capital, quedando un capital social resultante de 114.252,40€.
| Capital social anterior: | 120.202,42 € |
| Reducción de capital: | 5.950,02 € |
| Capital social resultante: | 114.252,40 € |
| % reducción: | 4.95 % |
INCENTIVOS COMPLEMENTARIO DE LA RESOLUCION CA-961-P08CAN TIDAD - 440.901,70 EUROS.
A los efectos de lo dispuesto en el artículo 319 del texto refundido de la Ley de Sociedades de Capital ("LSC"), se hace público que la Junta General Extraordinaria de accionistas de "CAPSULAS TORRENT, S.A." (la "Sociedad") ha acordado, con fecha 15 de abril de 2025, la reducción ... Ver más
|
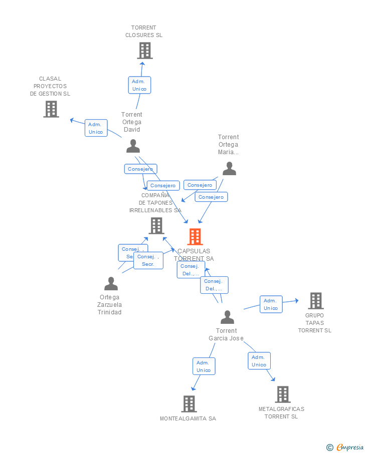
Con fecha 15 de octubre de 2024, las sociedades COMPAÑIA DE TAPONES IRRELLENABLES SA (EXTINGUIDA) y METALGRAFICAS TORRENT SL han sido absorbidas por la sociedad CAPSULAS TORRENT SA .
Publicación en el BORME de los siguientes reelecciones:
| Consejero | |
| Secretario No Consejero |
En cumplimiento de lo dispuesto por el artículo 10 del Real Decreto-ley 5/2023, de 28 de junio ("RDL 5/2023"), se hace público que, el 18 de julio de 2024, la Junta General Universal de "Cápsulas Torrent, S.A." (la "Sociedad Absorbente") ha acordado por unanimidad llevar a cabo la... Ver más
| Absorbente |
|
| Absorbida |
Publicación en el BORME de los siguientes ceses-dimisiones:
| Presidente | |
| Vicepresidente | |
| Consejeros | |
| Consejero Delegado Solidario |
Publicación en el BORME de los siguientes nombramientos:
| Presidente | |
| Vicepresidente | |
| Consejeros | |
| Consejero Delegado |
Publicación en el BORME de los siguientes ceses-dimisiones:
| Presidente | |
| Consejero | |
| Secretario | |
| Consejero Delegado Solidario |
Publicación en el BORME de los siguientes nombramientos:
| Consejeros | |
| Secretario No Consejero |
Publicación en el BORME de los siguientes nombramientos:
| Consejeros Delegados Solidarios |
Publicación en el BORME de los siguientes ceses-dimisiones:
| Presidente | |
| Vicepresidente | |
| Consejeros | |
| Consejero | |
| Secretario | |
| Consejero Delegado | |
| Consejero Delegado Solidario |
Publicación en el BORME de los siguientes nombramientos:
| Presidente | |
| Vicepresidente | |
| Consejeros | |
| Secretario |
Publicación en el BORME de los siguientes nombramientos:
| Vicepresidente | |
| Consejero Delegado Solidario |
| "Artículo 7º.- La transmisión de acciones por actos intervivos o mortis causa a personas que no sean accionistas, cónyuges o descendientes de accionistas, se regulará por las siguientes normas: A) El accionista que desee transmitir sus acciones lo comunicará al Organo de Administración en forma "Artículo 28.- De los beneficios obtenidos en cada ejercicio, una vez cubierta la dotación para la reserva legal y demás atenciones legalmente establecidas, la Junta podrá aplicar lo que estime conveniente para reserva voluntaria, fondo de previsión para inversiones y cualquier otra atención. |
| Informe axesor 360º | Informe de Crédito | Perfil Comercial de Empresa | |
| Importe de ventas y número de empleados | ![]() | ![]() | ![]() |
| Información mercantil y comercial | ![]() Completa | ![]() Completa | ![]() Básica |
| Administradores y dirigentes | ![]() | ![]() | ![]() Solo dirigentes |
| Empresas relacionadas (accionistas, participadas,…) | ![]() | ![]() | ![]() |
| Categoría crediticia y probabilidad de incumplimiento de pago | ![]() | ![]() | ![]() |
| Impagos (RAI y Asnef Empresas) e incidencias judiciales | ![]() | ![]() | ![]() |
| Balance y cuenta de pérdidas y ganancias | ![]() Completo | ![]() Extracto | ![]() |
| Ratios y magnitudes económico-financieras | ![]() Completo | ![]() Extracto | ![]() |
| Representación gráfica de empresas relacionadas | ![]() | ![]() | ![]() |
| Comparativa del balance con la media del sector | ![]() | ![]() | ![]() |
| Estado de flujos de efectivo y de cambios en el patrimonio neto | ![]() | ![]() | ![]() |
| Fuentes de financiación y avales | ![]() | ![]() | ![]() |
| Subvenciones, concursos/subastas públicas y marcas | ![]() | ![]() | ![]() |
| Acceder | Acceder | Acceder |
CAPSULAS TORRENT SA inscrita en el Registro Mercantil de Cádiz. y con domicilio en Jerez de la FronteraSu clasificación nacional de actividades económicas es Fabricación de envases y embalajes metálicos ligeros.
capital social de la empresa es de 114.252,40 euros y tiene una facturación anual superior a 2.500.000 euros.
CAPSULAS TORRENT SA tiene 10 cargos directivos en activo y 8 cargos directivos históricos.
La empresa está auditada por DELOITTE SL.