CL SANT OLEGUER NUM.79 (SABADELL). Ver mapa
La compra, suscripcion, tenencia, permuta y venta de toda clase de valores mobiliarios, nacionales y extranjeros, por cuenta propia y sin actividad de intermediacion. Se exceptuan las actividades expresamente reservadas, etc.
no disponible
24/04/2025
10 meses
841.680,00 €
-
Barcelona
-
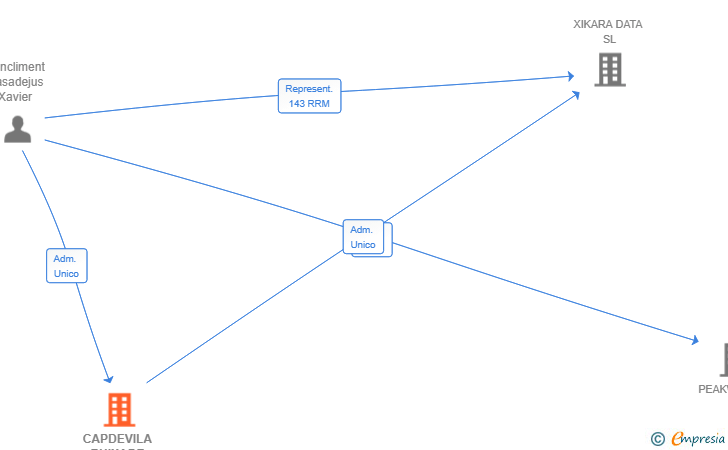
Administrador único
| Entidad | Relación | Entidad/Relación | Desde | Hasta |
|---|---|---|---|---|
| Sancliment Casadejus Xavier | Adm. Unico | Sancliment Casadejus Xavier Adm. Unico | 09/07/2025 |

Resumen cronológico de actos publicados en las ediciones digitales de Boletines Oficiales (BORME, BOE, BOPI) inscritos por CAPDEVILA BUIXADE ORIGEN SL o en los que participa indirectamente.
Publicación en el BORME de los siguientes nombramientos:
| Administrador Único |
|
| Representante 143 RRM |
Se constituye la empresa con fecha 9 de julio de 2025 mediante escritura pública. La empresa se crea con un capital social inicial de 841.680,00 Euros e inicia su actividad el 24 de abril de 2025. El domicilio social en el momento de su constitución se establece en CL SANT OLEGUER NUM.79 (SABADELL). La empresa indica que su actividad es LA COMPRA, SUSCRIPCION, TENENCIA, PERMUTA Y VENTA DE TODA CLASE DE VALORES MOBILIARIOS, NACIONALES Y EXTRANJEROS, POR CUENTA PROPIA Y SIN ACTIVIDAD DE INTERMEDIACION. SE EXCEPTUAN LAS ACTIVIDADES EXPRESAMENTE RESERVADAS, ETC.
CAPDEVILA BUIXADE ORIGEN SL inscrita en el Registro Mercantil de Barcelona.
capital social de la empresa es de 841.680,00 euros.