C/ BADAYA, Nº 2, 2º D -01012- (VITORIA-GASTEIZ). Ver mapa
"la agrupación tendrá por objeto - la producción de largometrajes, cortometrajes, series, miniseries y tv movies tanto de animación como en imagen real, así documentales y cualquier otro tipo de obras audiovisuales, incluidas las denominadas capsulas audiovisuales. De acuerdo con lo establecido en l.
no disponible
05/06/2025
9 meses
0,00 €
-
Álava-Araba
-
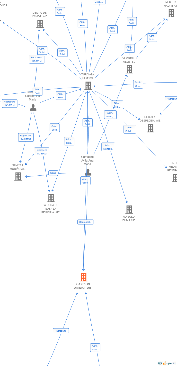
Administradores solidarios
| Entidad | Relación | Entidad/Relación | Desde | Hasta |
|---|---|---|---|---|
| Camacho Avila Ana Maria | Represent. | Camacho Avila Ana Maria Represent. | 23/07/2025 | |
| De Silva Ruiz De Austri Katixa | Represent. | De Silva Ruiz De Austri Katixa Represent. | 23/07/2025 | |
| TURANGA FILMS SL | Adm. Solid. | TURANGA FILMS SL Adm. Solid. | 23/07/2025 | |
| CSC FILMS SL | Adm. Solid. | CSC FILMS SL Adm. Solid. | 23/07/2025 |

Resumen cronológico de actos publicados en las ediciones digitales de Boletines Oficiales (BORME, BOE, BOPI) inscritos por CANCION ANIMAL AIE o en los que participa indirectamente.
Se constituye la empresa con fecha 23 de julio de 2025 mediante escritura pública. La empresa se crea con un capital social inicial de 0,00 Euros e inicia su actividad el 5 de junio de 2025. El domicilio social en el momento de su constitución se establece en C/ BADAYA, Nº 2, 2º D -01012- (VITORIA-GASTEIZ). La empresa indica que su actividad es "La Agrupación tendrá por objeto - La Producción de largometrajes, cortometrajes, series, miniseries y tv movies tanto de animación como en imagen real, así documentales y cualquier otro tipo de obras audiovisuales, incluidas las denominadas capsulas audiovisuales. De acuerdo con lo establecido en l.
Publicación en el BORME de los siguientes nombramientos:
| Administradores Solidarios | |
| Representantes |
Los socios participes determinan su participación en las ganancias y pérdidas que pudieran resultar en la siguiente proporción: "TURANGA FILMS, SOCIEDAD LIMITADA UNIPERSONAL ": 50%. "CSC FILMS, S.L.": 50%.
CANCION ANIMAL AIE inscrita en el Registro Mercantil de Álava-Araba.
capital social de la empresa es de 0,00 euros.