CL GUTENBERG 3-13 P.3 PTA.H (TERRASSA). Ver mapa
La promocion de edificios (cnae 4110).
no disponible
17/07/2024
2 años
3.000,00 €
-
Barcelona
-
Administradores solidarios
| Entidad | Relación | Entidad/Relación | Desde | Hasta |
|---|---|---|---|---|
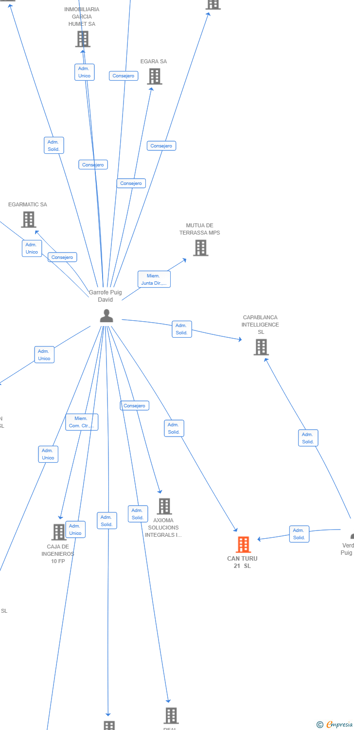
| Verdaguer Puig Miquel | Adm. Solid. | Verdaguer Puig Miquel Adm. Solid. | 01/08/2024 | |
| Garrofe Puig David | Adm. Solid. | Garrofe Puig David Adm. Solid. | 01/08/2024 |

Resumen cronológico de actos publicados en las ediciones digitales de Boletines Oficiales (BORME, BOE, BOPI) inscritos por CAN TURU 21 SL o en los que participa indirectamente.
Se constituye la empresa con fecha 1 de agosto de 2024 mediante escritura pública. La empresa se crea con un capital social inicial de 3.000,00 Euros e inicia su actividad el 17 de julio de 2024. El domicilio social en el momento de su constitución se establece en CL GUTENBERG 3-13 P.3 PTA.H (TERRASSA). La empresa indica que su actividad es LA PROMOCION DE EDIFICIOS (CNAE 4110).
Publicación en el BORME de los siguientes nombramientos:
| Administradores Solidarios |
| Informe de Crédito | Predicción y Calificación | Perfil Comercial de Empresa | |
| Categoría crediticia y probabilidad de incumplimiento de pago | ![]() | ![]() | ![]() |
| Crédito recomendado | ![]() | ![]() | ![]() |
| Importe de ventas y número de empleados | ![]() | ![]() | ![]() |
| Información mercantil y comercial | ![]() | ![]() | ![]() Básica |
| Administradores y dirigentes | ![]() | ![]() | ![]() Solo dirigentes |
| Incidencias judiciales y procedimientos concursales | ![]() | ![]() | ![]() |
| Impagos en el fichero RAI | ![]() | ![]() | ![]() |
| Impagos en el fichero Asnef Empresas | ![]() | ![]() | ![]() |
| Extracto del balance y cuenta de pérdidas y ganancias | ![]() | ![]() | ![]() |
| Ratios y magnitudes económico-financieras | ![]() | ![]() | ![]() |
| Acceder | Acceder | Acceder |
CAN TURU 21 SL inscrita en el Registro Mercantil de Barcelona.
capital social de la empresa es de 3.000,00 euros.