C/ ALAMEDA DE COLON 9 3º 6 (MALAGA). Ver mapa
La compra, venta, adquisición, tenencia, administración, promoción, gestión, arrendamiento (excepto el arrendamiento financiero) y explotación por cualquier título de bienes inmuebles, tanto rústicos como urbanos, ya sean de naturaleza residencial, comercial, industrial o turística; así como el desa.
no disponible
14/11/2024
un año
15.000,00 €
-
Málaga
-
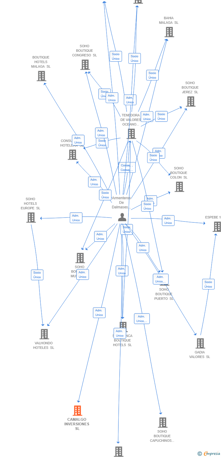
Administrador único
| Entidad | Relación | Entidad/Relación | Desde | Hasta |
|---|---|---|---|---|
| GADIA VALORES SL | Socio Único | GADIA VALORES SL Socio Único | 03/12/2024 | 05/02/2025 |
| Armenteros De Dalmases Gonzalo Manuel | Adm. Unico | Armenteros De Dalmases Gonzalo Manuel Adm. Unico | 03/12/2024 |

Resumen cronológico de actos publicados en las ediciones digitales de Boletines Oficiales (BORME, BOE, BOPI) inscritos por CAMALGO INVERSIONES SL o en los que participa indirectamente.
Los socios o accionistas de la empresa han ampliado en 12.000 € el capital social de la sociedad. Esta ampliación incrita en el Registro Mercantil, incrementa el capital social en un 400.00 %, dejando el capital social de la sociedad en 15.000€.
| Capital social anterior: | 3.000 € |
| Aumento de capital: | 12.000 € |
| Capital social resultante: | 15.000 € |
| % incremento: | 400.00 % |
Se constituye la empresa con fecha 3 de diciembre de 2024 mediante escritura pública. La empresa se crea con un capital social inicial de 3.000,00 Euros e inicia su actividad el 14 de noviembre de 2024. El domicilio social en el momento de su constitución se establece en C/ ALAMEDA DE COLON 9 3º 6 (MALAGA). La empresa indica que su actividad es La compra, venta, adquisición, tenencia, administración, promoción, gestión, arrendamiento (excepto el arrendamiento financiero) y explotación por cualquier título de bienes inmuebles, tanto rústicos como urbanos, ya sean de naturaleza residencial, comercial, industrial o turística; así como el desa.
CAMALGO INVERSIONES SL inscrita en el Registro Mercantil de Málaga.
capital social de la empresa es de 15.000,00 euros.