CL BALMES NUM.195 P.3 PTA.2 (BARCELONA). Ver mapa
La compraventa, distribucion, comercializacion, representacion, exportacion e importacion de todo tipo de articulos publicitarios, de promocion y de regalo.
no disponible
08/07/2021
5 años
3.000,00 €
-
Barcelona
-
Administrador único
Información sobre balances y cuentas de resultados de CALICO PREMIUM SL depositados en el Registro Mercantil de Barcelona en los últimos ejercicios.
| Ejercicio Disponibilidad | 2019 3 horas | 2020 3 horas | 2021 3 horas | 2022 3 horas | Consultar en Axesor | |
| Consultar en Axesor | ||||||
| Entidad | Relación | Entidad/Relación | Desde | Hasta |
|---|---|---|---|---|
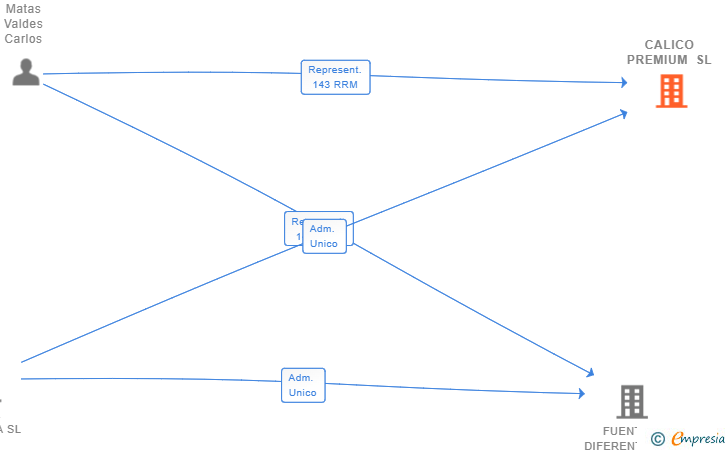
| LICAR FACTORIA SL | Adm. Unico | LICAR FACTORIA SL Adm. Unico | 28/07/2021 | |
| Matas Valdes Carlos | Represent.143 RRM | Matas Valdes Carlos Represent.143 RRM | 28/07/2021 |

Resumen cronológico de actos publicados en las ediciones digitales de Boletines Oficiales (BORME, BOE, BOPI) inscritos por CALICO PREMIUM SL o en los que participa indirectamente.
Se constituye la empresa con fecha 28 de julio de 2021 mediante escritura pública. La empresa se crea con un capital social inicial de 3.000,00 Euros e inicia su actividad el 8 de julio de 2021. El domicilio social en el momento de su constitución se establece en CL BALMES NUM.195 P.3 PTA.2 (BARCELONA). La empresa indica que su actividad es LA COMPRAVENTA, DISTRIBUCION, COMERCIALIZACION, REPRESENTACION, EXPORTACION E IMPORTACION DE TODO TIPO DE ARTICULOS PUBLICITARIOS, DE PROMOCION Y DE REGALO.
Publicación en el BORME de los siguientes nombramientos:
| Administrador Único | |
| Representante 143 RRM |
| Informe de Crédito | Informe Mercantil, Incidencias y Vinculaciones | Perfil Comercial de Empresa | |
| Capital social actual y evolución | ![]() | ![]() | ![]() |
| Información mercantil y comercial | ![]() | ![]() | ![]() Básica |
| Administradores y dirigentes | ![]() | ![]() Solo administradores | ![]() Solo dirigentes |
| Empresas relacionadas (accionistas, participadas,…) | ![]() | ![]() | ![]() |
| Incidencias judiciales y procedimientos concursales | ![]() | ![]() | ![]() |
| Impagos en el fichero RAI | ![]() | ![]() | ![]() |
| Impagos en el fichero Asnef Empresas | ![]() | ![]() | ![]() |
| Categoría crediticia y probabilidad de incumplimiento de pago | ![]() | ![]() | ![]() |
| Extracto del balance y cuenta de pérdidas y ganancias | ![]() | ![]() | ![]() |
| Ratios y magnitudes económico-financieras | ![]() | ![]() | ![]() |
| Acceder | Acceder | Acceder |
CALICO PREMIUM SL inscrita en el Registro Mercantil de Barcelona.
capital social de la empresa es de 3.000,00 euros.