1.- la adquisición, tenencia, gestión, administración, dirección y enajenación de acciones y participaciones, títulos valores, ya sean de renta fija o variable, y, en general, activos financieros, así como de inmuebles y, en general, de cualquier otro activo inmobiliario, etc.
no disponible
23/01/2019
7 años
(Extinguida el 08/01/2026)
20.000.000,00 €
0.5M €
Madrid
-
Administrador único
Información sobre balances y cuentas de resultados de CAIZ ACTIVOS FINANCIEROS SL (EXTINGUIDA) depositados en el Registro Mercantil de Madrid en los últimos ejercicios.
| Ejercicio Disponibilidad | 2019 Inmediata | 2020 Inmediata | 2021 Inmediata | 2022 3 horas | Consultar en Axesor | |
| Consultar en Axesor | ||||||
| Entidad | Relación | Entidad/Relación | Desde | Hasta |
|---|---|---|---|---|
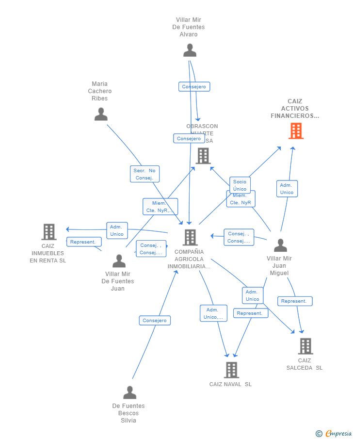
| COMPAÑIA AGRICOLA INMOBILIARIA ZARAGOZANA CAIZ SL | Adm. Unico | COMPAÑIA AGRICOLA INMOBILIARIA ZARAGOZANA CAIZ SL Adm. Unico | 08/07/2025 | 08/01/2026 |
| Garrido Ruano Manuel | Represent. | Garrido Ruano Manuel Represent. | 08/07/2025 | 08/01/2026 |
| COMPAÑIA AGRICOLA INMOBILIARIA ZARAGOZANA CAIZ SL | Socio Único | COMPAÑIA AGRICOLA INMOBILIARIA ZARAGOZANA CAIZ SL Socio Único | 11/02/2019 | 08/01/2026 |
| Villar Mir De Fuentes Juan | Adm. Unico | Villar Mir De Fuentes Juan Adm. Unico | 14/10/2024 | 08/07/2025 |
| Villar Mir Juan Miguel | Adm. Unico | Villar Mir Juan Miguel Adm. Unico | 11/02/2019 | 14/10/2024 |

Resumen cronológico de actos publicados en las ediciones digitales de Boletines Oficiales (BORME, BOE, BOPI) inscritos por CAIZ ACTIVOS FINANCIEROS SL (EXTINGUIDA) o en los que participa indirectamente.
Con fecha 8 de enero de 2026, la sociedad CAIZ ACTIVOS FINANCIEROS SL ha sido absorbida por la sociedad COMPAÑIA AGRICOLA INMOBILIARIA ZARAGOZANA CAIZ SL .
Publicación en el BORME de los siguientes ceses-dimisiones:
| Administrador Único | |
| Representante |
Se disuelve la sociedad por fusión.
El 8 de enero de 2026 se inscribe en el Registro Mercantil la extinción de la sociedad, dejando de ser sujeto de derechos y obligaciones.
En cumplimiento de lo dispuesto en el artículo 10 del Real Decreto-ley 5/2023, de 28 de junio de 2023, así como de la Directiva de la Unión Europea en materia de modificaciones estructurales de sociedades mercantiles, se hace público que la Junta General de Compañía Agrícola Inmob... Ver más
| Absorbente | |
| Absorbida |
|
Publicación en el BORME de los siguientes nombramientos:
| Administrador Único | |
| Representante |
Traslado del domicilio social de la empresa situado en PASEO DE LA CASTELLANA, Nº 259 D, PLANTA 51 (MADRID) siendo el nuevo domicilio situado en PASEO DE LA CASTELLANA 259D 46N (MADRID).
Se constituye la empresa con fecha 11 de febrero de 2019 mediante escritura pública. La empresa se crea con un capital social inicial de 20.000.000,00 Euros e inicia su actividad el 23 de enero de 2019. El domicilio social en el momento de su constitución se establece en PASEO DE LA CASTELLANA, Nº 259 D, PLANTA 51 (MADRID). La empresa indica que su actividad es 1.- La adquisición, tenencia, gestión, administración, dirección y enajenación de acciones y participaciones, títulos valores, ya sean de renta fija o variable, y, en general, activos financieros, así como de inmuebles y, en general, de cualquier otro activo inmobiliario, etc.
| Informe axesor 360º | Informe de Crédito | Perfil Comercial de Empresa | |
| Importe de ventas y número de empleados | ![]() | ![]() | ![]() |
| Información mercantil y comercial | ![]() Completa | ![]() Completa | ![]() Básica |
| Administradores y dirigentes | ![]() | ![]() | ![]() Solo dirigentes |
| Empresas relacionadas (accionistas, participadas,…) | ![]() | ![]() | ![]() |
| Categoría crediticia y probabilidad de incumplimiento de pago | ![]() | ![]() | ![]() |
| Impagos (RAI y Asnef Empresas) e incidencias judiciales | ![]() | ![]() | ![]() |
| Balance y cuenta de pérdidas y ganancias | ![]() Completo | ![]() Extracto | ![]() |
| Ratios y magnitudes económico-financieras | ![]() Completo | ![]() Extracto | ![]() |
| Representación gráfica de empresas relacionadas | ![]() | ![]() | ![]() |
| Comparativa del balance con la media del sector | ![]() | ![]() | ![]() |
| Estado de flujos de efectivo y de cambios en el patrimonio neto | ![]() | ![]() | ![]() |
| Fuentes de financiación y avales | ![]() | ![]() | ![]() |
| Subvenciones, concursos/subastas públicas y marcas | ![]() | ![]() | ![]() |
| Acceder | Acceder | Acceder |
CAIZ ACTIVOS FINANCIEROS SL (EXTINGUIDA) fué una empresa constituida el 23/01/2019 y extinguida el 08/01/2026 inscrita en el Registro Mercantil de Madrid.
capital social de la empresa es de 20.000.000,00 euros y tiene una facturación anual inferior a 500.000 euros.