29, 90 LA CA Ver mapa
La sociedad tendrá por objeto: a) la realización de actividades de internet, así como el suministro de servicios de información y formación. B) la importación y exportación de productos alimenticios, bebidas y tabaco, así como la distribución, intermediación, el comercio al por mayor y al por menor,.
CNAE 6209 - Otros servicios relacionados con las tecnologías de la información y la informática
B98264609
07/07/2010
16 años
3.006,00 €
0.5M €
Valencia
Administradores mancomunados
Información sobre balances y cuentas de resultados de BUSQUEDA COMERCIAL 21 SL depositados en el Registro Mercantil de Valencia en los últimos ejercicios.
| Ejercicio Disponibilidad | 2019 3 horas | 2020 3 horas | 2021 3 horas | 2022 3 horas | Consultar en Axesor | |
| Consultar en Axesor | ||||||
| Entidad | Relación | Entidad/Relación | Desde | Hasta |
|---|---|---|---|---|
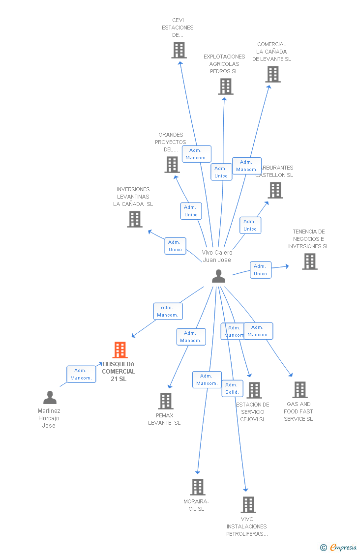
| Martinez Horcajo Jose | Adm. Mancom. | Martinez Horcajo Jose Adm. Mancom. | 14/12/2010 | |
| Vivo Calero Juan Jose | Adm. Mancom. | Vivo Calero Juan Jose Adm. Mancom. | 14/12/2010 | |
| Vivo Calero Juan Jose | Adm. Unico | Vivo Calero Juan Jose Adm. Unico | 15/11/2010 | 14/12/2010 |
| Cerda Sanjuan Ramon | Adm. Unico | Cerda Sanjuan Ramon Adm. Unico | 07/07/2010 | 15/11/2010 |

Resumen cronológico de actos publicados en las ediciones digitales de Boletines Oficiales (BORME, BOE, BOPI) inscritos por BUSQUEDA COMERCIAL 21 SL o en los que participa indirectamente.
Publicación en el BORME de los siguientes nombramientos:
Traslado del domicilio social de la empresa situado en C/ RAFAEL JUAN VIDA 14, ENTRESUELO. (ONTINYENT). siendo el nuevo domicilio situado en C/ 29 90 - LA CAÑADA (PATERNA)..
| Informe de Crédito | Informe Mercantil, Incidencias y Vinculaciones | Perfil Comercial de Empresa | |
| Capital social actual y evolución | ![]() | ![]() | ![]() |
| Información mercantil y comercial | ![]() | ![]() | ![]() Básica |
| Administradores y dirigentes | ![]() | ![]() Solo administradores | ![]() Solo dirigentes |
| Empresas relacionadas (accionistas, participadas,…) | ![]() | ![]() | ![]() |
| Incidencias judiciales y procedimientos concursales | ![]() | ![]() | ![]() |
| Impagos en el fichero RAI | ![]() | ![]() | ![]() |
| Impagos en el fichero Asnef Empresas | ![]() | ![]() | ![]() |
| Categoría crediticia y probabilidad de incumplimiento de pago | ![]() | ![]() | ![]() |
| Extracto del balance y cuenta de pérdidas y ganancias | ![]() | ![]() | ![]() |
| Ratios y magnitudes económico-financieras | ![]() | ![]() | ![]() |
| Acceder | Acceder | Acceder |
BUSQUEDA COMERCIAL 21 SL inscrita en el Registro Mercantil de Valencia. Su clasificación nacional de actividades económicas es Otros servicios relacionados con las tecnologías de la información y la informática.
capital social de la empresa es de 3.006,00 euros y tiene una facturación anual inferior a 500.000 euros.
BUSQUEDA COMERCIAL 21 SL tiene 2 cargos directivos en activo y 2 cargos directivos históricos.