ESTA SOCIEDAD TIENE POR EXCLUSIVO OBJETO LA CAPTACION DE FONDOS, BIENES O DERECHOS DEL PUBLICO PARA GESTIONARLOS E INVERTIRLOS EN BIENES, DERECHOS, VALORES U OTROS INSTRUMENTOS FINANCIEROS, SIEMPRE QUE EL RENDIMIENTO DEL
CNAE 6430 - Inversión colectiva, fondos y entidades financieras similares
A48257869
-
-
(Extinguida el 27/10/2022)
-
0.5M €
Madrid
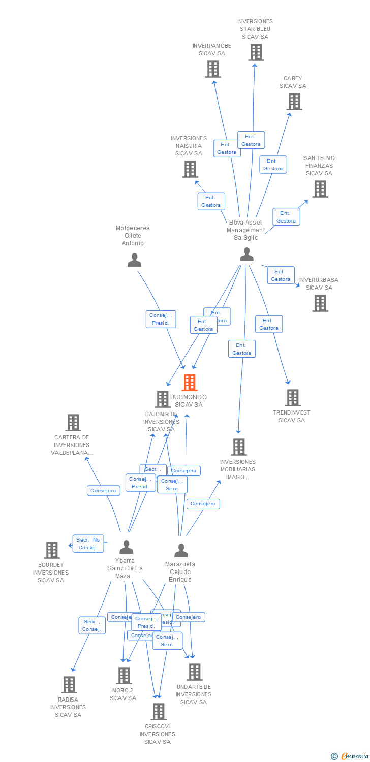
Consejo de administración
Información sobre balances y cuentas de resultados de BUSMONDO SICAV SA depositados en el Registro Mercantil de Madrid en los últimos ejercicios.
| Ejercicio Disponibilidad | 2019 Inmediata | 2020 3 horas | 2021 3 horas | Consultar en Axesor | ||
| Consultar en Axesor | ||||||

Resumen cronológico de actos publicados en las ediciones digitales de Boletines Oficiales (BORME, BOE, BOPI) inscritos por BUSMONDO SICAV SA o en los que participa indirectamente.
Publicación en el BORME de los siguientes ceses-dimisiones:
| Presidente | |
| Entidad Gestora | |
| Entidad Depositaria | |
| Liquidador | |
| Consejero | |
| Consejeros | |
| Secretario | |
| Auditor |
REVOCADA LA DESIGNACION DEIBERCLEAR COMO ENTIDAD ENCARGADA DE LA LLEVANZA DEL REGISTRO CONTABLE.
Se disuelve la sociedad voluntariamente.
Publicación en el BORME de los siguientes ceses-dimisiones:
| Consejero | |
| Secretario |
Publicación en el BORME de los siguientes nombramientos:
| Consejeros | |
| Secretario |
Publicación en el BORME de los siguientes ceses-dimisiones:
| Presidente | |
| Consejero | |
| Secretario |
Publicación en el BORME de los siguientes nombramientos:
| Presidente | |
| Consejero | |
| Secretario |
Publicación en el BORME de los siguientes ceses-dimisiones:
| Consejero | |
| Secretario |
Publicación en el BORME de los siguientes nombramientos:
| Consejero | |
| Secretario |
Traslado del domicilio social de la empresa situado en PADILLA, 17 28006 MADRID. (MADRID) siendo el nuevo domicilio situado en C/ AZUL 4 - CIUDAD BBVA (MADRID).
Publicación en el BORME de los siguientes reelecciones:
| Presidente | |
| Consejero |
Publicación en el BORME de los siguientes reelecciones:
| Consejero | |
| Secretario |
Publicación en el BORME de los siguientes nombramientos:
| Entidad Gestora | |
| Apoderado |
| SE MODIFICA EL ARTICULO 13º DE LOS ESTATUTOS SOCIALES. |
Por acuerdo del Consejo de Administración de la Sociedad, se convoca a los señores accionistas a Junta General Ordinaria, a celebrar en la calle Padilla, 17, en Madrid, el día 17 de junio de 2013, a las doce horas, en primera convocatoria, o el siguiente día, 18 de junio de... Ver más
Por acuerdo del Consejo de Administración de la Sociedad, se convoca a los señores accionistas a Junta General Ordinaria, a celebrar en la calle Padilla, 17, en Madrid, el día 14 de junio de 2012, a las doce horas, en primera convocatoria, o el siguiente día, 15 de junio de... Ver más
| Informe axesor 360º | Informe de Crédito | Perfil Comercial de Empresa | |
| Importe de ventas y número de empleados | ![]() | ![]() | ![]() |
| Información mercantil y comercial | ![]() Completa | ![]() Completa | ![]() Básica |
| Administradores y dirigentes | ![]() | ![]() | ![]() Solo dirigentes |
| Empresas relacionadas (accionistas, participadas,…) | ![]() | ![]() | ![]() |
| Categoría crediticia y probabilidad de incumplimiento de pago | ![]() | ![]() | ![]() |
| Impagos (RAI y Asnef Empresas) e incidencias judiciales | ![]() | ![]() | ![]() |
| Balance y cuenta de pérdidas y ganancias | ![]() Completo | ![]() Extracto | ![]() |
| Ratios y magnitudes económico-financieras | ![]() Completo | ![]() Extracto | ![]() |
| Representación gráfica de empresas relacionadas | ![]() | ![]() | ![]() |
| Comparativa del balance con la media del sector | ![]() | ![]() | ![]() |
| Estado de flujos de efectivo y de cambios en el patrimonio neto | ![]() | ![]() | ![]() |
| Fuentes de financiación y avales | ![]() | ![]() | ![]() |
| Subvenciones, concursos/subastas públicas y marcas | ![]() | ![]() | ![]() |
| Acceder | Acceder | Acceder |
BUSMONDO SICAV SA inscrita en el Registro Mercantil de Madrid. y con domicilio en MadridSu clasificación nacional de actividades económicas era Inversión colectiva, fondos y entidades financieras similares.
La empresa tenia un rango de facturación anual inferior a 500.000 euros.
BUSMONDO SICAV SA tiene 7 cargos directivos en activo y 4 cargos directivos históricos.