La mediación, coordinación e intermediación en la prestación de servicios relacionados con el asesoramiento tributario, contable, financiero y, en general, los relacionados con el asesoramiento empresarial.
CNAE 6920 - Actividades de contabilidad, teneduría de libros, auditoría y asesoría fiscal
B25522657
13/03/2003
22 años
-
1M €
Lleida
12
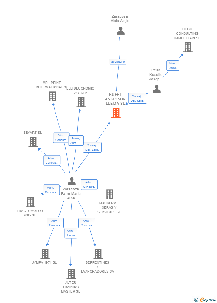
Administradores solidarios
Información sobre balances y cuentas de resultados de BUFET ASSESSOR LLEIDA SL depositados en el Registro Mercantil de Lleida en los últimos ejercicios.
| Ejercicio Disponibilidad | 2019 Inmediata | 2020 Inmediata | 2021 Inmediata | 2022 Inmediata | 2023 Inmediata | Consultar en Axesor |
| Consultar en Axesor | ||||||

Resumen cronológico de actos publicados en las ediciones digitales de Boletines Oficiales (BORME, BOE, BOPI) inscritos por BUFET ASSESSOR LLEIDA SL o en los que participa indirectamente.
Publicación en el BORME de los siguientes ceses-dimisiones:
| Presidente | |
| Consejero | |
| Consejeros | |
| Secretario | |
| Consejeros Delegados Solidarios |
Publicación en el BORME de los siguientes nombramientos:
| Administradores Solidarios |
Publicación en el BORME de los siguientes ceses-dimisiones:
| Consejeros Delegados Solidarios | |
| Secretario |
Publicación en el BORME de los siguientes nombramientos:
| Consejeros Delegados Solidarios | |
| Secretario |
La sociedad cambia su actividad pasando a ser la nueva actividad o actividades de la empresa:
La mediación, coordinación e intermediación en la prestación de servicios relacionados con el asesoramiento tributario, contable, financiero y, en general, los relacionados con el asesoramiento empresarial.
| Informe axesor 360º | Informe de Crédito | Perfil Comercial de Empresa | |
| Importe de ventas y número de empleados | ![]() | ![]() | ![]() |
| Información mercantil y comercial | ![]() Completa | ![]() Completa | ![]() Básica |
| Administradores y dirigentes | ![]() | ![]() | ![]() Solo dirigentes |
| Empresas relacionadas (accionistas, participadas,…) | ![]() | ![]() | ![]() |
| Categoría crediticia y probabilidad de incumplimiento de pago | ![]() | ![]() | ![]() |
| Impagos (RAI y Asnef Empresas) e incidencias judiciales | ![]() | ![]() | ![]() |
| Balance y cuenta de pérdidas y ganancias | ![]() Completo | ![]() Extracto | ![]() |
| Ratios y magnitudes económico-financieras | ![]() Completo | ![]() Extracto | ![]() |
| Representación gráfica de empresas relacionadas | ![]() | ![]() | ![]() |
| Comparativa del balance con la media del sector | ![]() | ![]() | ![]() |
| Estado de flujos de efectivo y de cambios en el patrimonio neto | ![]() | ![]() | ![]() |
| Fuentes de financiación y avales | ![]() | ![]() | ![]() |
| Subvenciones, concursos/subastas públicas y marcas | ![]() | ![]() | ![]() |
| Acceder | Acceder | Acceder |
BUFET ASSESSOR LLEIDA SL inscrita en el Registro Mercantil de Lleida. y con domicilio en LleidaSu clasificación nacional de actividades económicas es Actividades de contabilidad, teneduría de libros, auditoría y asesoría fiscal.
La empresa tiene una facturación anual entre 1.000.000 y 2.500.000 euros.
BUFET ASSESSOR LLEIDA SL tiene 3 cargos directivos en activo y 4 cargos directivos históricos.
La empresa está auditada por MAREZ AUDITORES SLP.