C/ LEKUEDER 5 BAJO C - ARTATZA (LEIOA). Ver mapa
Promoción, construcción, compra, venta, arrendamiento de edificaciones, terrenos y solares.
no disponible
29/07/2025
6 meses
3.000,00 €
-
Vizcaya-Bizkaia
-
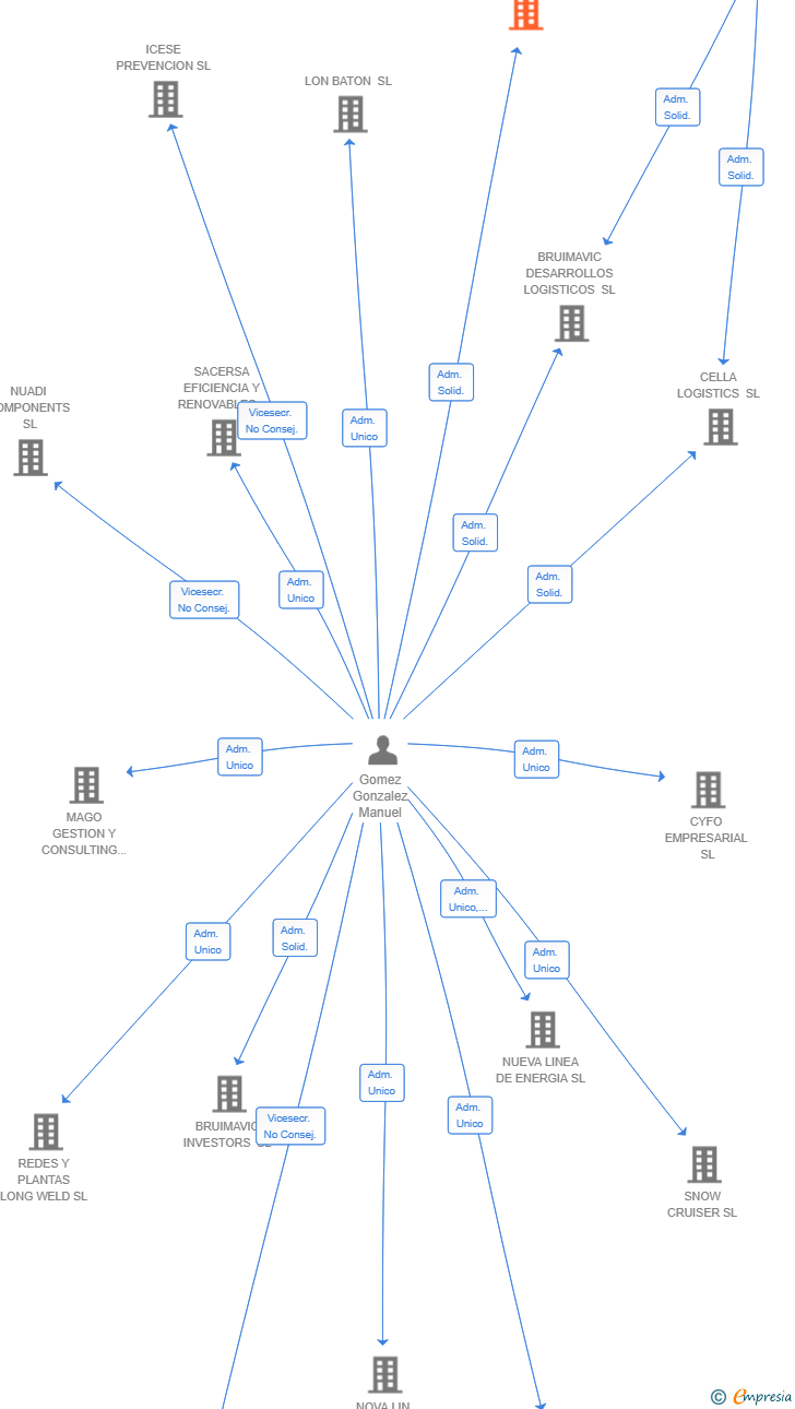
Administradores solidarios
| Entidad | Relación | Entidad/Relación | Desde | Hasta |
|---|---|---|---|---|
| Gomez Gonzalez Manuel | Adm. Solid. | Gomez Gonzalez Manuel Adm. Solid. | 05/08/2025 | |
| Herrera Nieto Jesus Manuel | Adm. Solid. | Herrera Nieto Jesus Manuel Adm. Solid. | 05/08/2025 |

Resumen cronológico de actos publicados en las ediciones digitales de Boletines Oficiales (BORME, BOE, BOPI) inscritos por BRUIMAVIC PATRIMONIAL SL o en los que participa indirectamente.
Se constituye la empresa con fecha 5 de agosto de 2025 mediante escritura pública. La empresa se crea con un capital social inicial de 3.000,00 Euros e inicia su actividad el 29 de julio de 2025. El domicilio social en el momento de su constitución se establece en C/ LEKUEDER 5 BAJO C - ARTATZA (LEIOA). La empresa indica que su actividad es Promoción, construcción, compra, venta, arrendamiento de edificaciones, terrenos y solares.
Publicación en el BORME de los siguientes nombramientos:
| Administradores Solidarios |
BRUIMAVIC PATRIMONIAL SL inscrita en el Registro Mercantil de Vizcaya-Bizkaia.
capital social de la empresa es de 3.000,00 euros.