PL 3 DE ABRIL Número6 1 2 (ALMERIA). Ver mapa
Promoción inmobiliaria.
no disponible
05/06/2023
3 años
3.000,00 €
-
Almería
-
Administrador único
| Entidad | Relación | Entidad/Relación | Desde | Hasta |
|---|---|---|---|---|
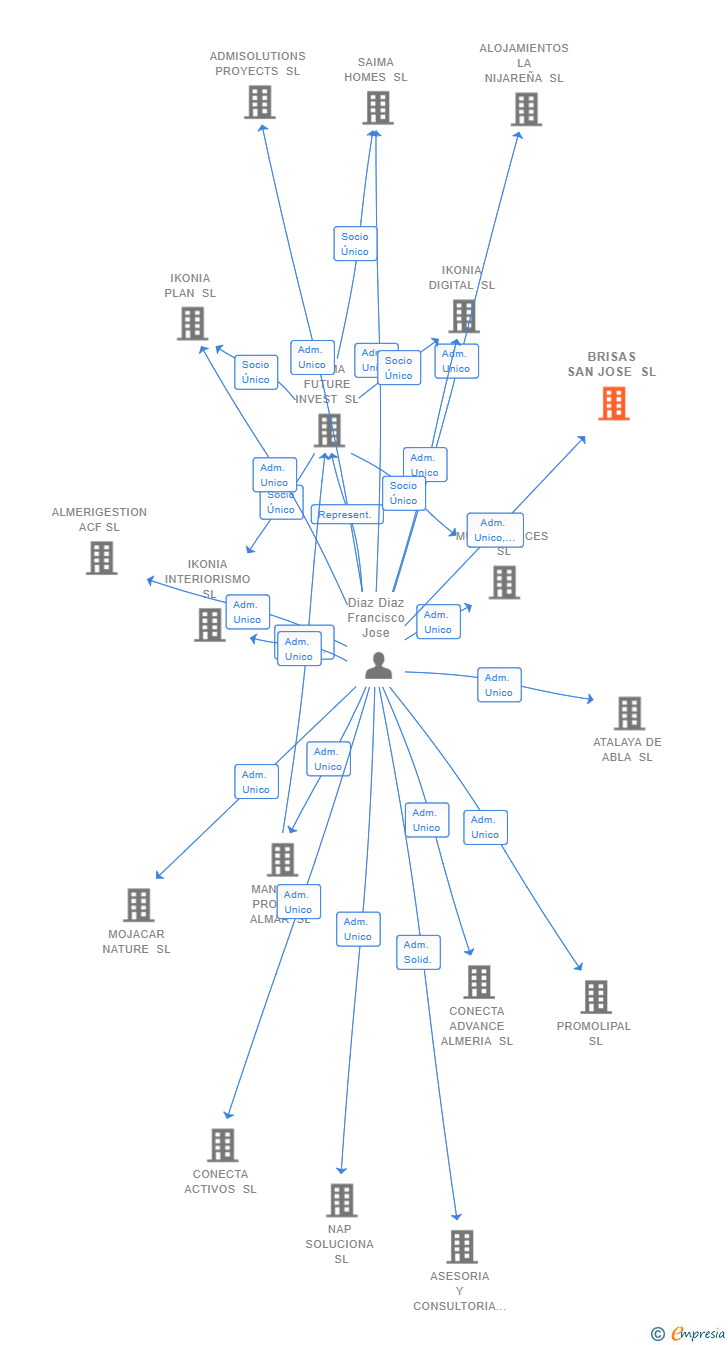
| Diaz Diaz Francisco Jose | Socio Único | Diaz Diaz Francisco Jose Socio Único | 01/06/2023 | |
| Diaz Diaz Francisco Jose | Adm. Unico | Diaz Diaz Francisco Jose Adm. Unico | 01/06/2023 |

Resumen cronológico de actos publicados en las ediciones digitales de Boletines Oficiales (BORME, BOE, BOPI) inscritos por BRISAS SAN JOSE SL o en los que participa indirectamente.
Se constituye la empresa con fecha 1 de junio de 2023 mediante escritura pública. La empresa se crea con un capital social inicial de 3.000,00 Euros e inicia su actividad el 5 de junio de 2023. El domicilio social en el momento de su constitución se establece en PL 3 DE ABRIL Número6 1 2 (ALMERIA). La empresa indica que su actividad es Promoción inmobiliaria.
| Informe de Crédito | Informe Mercantil, Incidencias y Vinculaciones | Perfil Comercial de Empresa | |
| Capital social actual y evolución | ![]() | ![]() | ![]() |
| Información mercantil y comercial | ![]() | ![]() | ![]() Básica |
| Administradores y dirigentes | ![]() | ![]() Solo administradores | ![]() Solo dirigentes |
| Empresas relacionadas (accionistas, participadas,…) | ![]() | ![]() | ![]() |
| Incidencias judiciales y procedimientos concursales | ![]() | ![]() | ![]() |
| Impagos en el fichero RAI | ![]() | ![]() | ![]() |
| Impagos en el fichero Asnef Empresas | ![]() | ![]() | ![]() |
| Categoría crediticia y probabilidad de incumplimiento de pago | ![]() | ![]() | ![]() |
| Extracto del balance y cuenta de pérdidas y ganancias | ![]() | ![]() | ![]() |
| Ratios y magnitudes económico-financieras | ![]() | ![]() | ![]() |
| Acceder | Acceder | Acceder |
BRISAS SAN JOSE SL inscrita en el Registro Mercantil de Almería.
capital social de la empresa es de 3.000,00 euros.