CL CARTAGENA Num.243 P.6 PTA.1 (BARCELONA). Ver mapa
La explotacion de negocio bar y restaurante, asi como la venta al por menor de productos alimenticios.
no disponible
14/12/2020
5 años
3.750,00 €
0.5M €
Barcelona
-
Administrador único
Información sobre balances y cuentas de resultados de BORI'S BCE SL depositados en el Registro Mercantil de Barcelona en los últimos ejercicios.
| Ejercicio Disponibilidad | 2019 3 horas | 2020 Inmediata | 2021 3 horas | Consultar en Axesor | ||
| Consultar en Axesor | ||||||
| Entidad | Relación | Entidad/Relación | Desde | Hasta |
|---|---|---|---|---|
| TIWAT EXPRES SL | Liquidador | TIWAT EXPRES SL Liquidador | 14/10/2022 | |
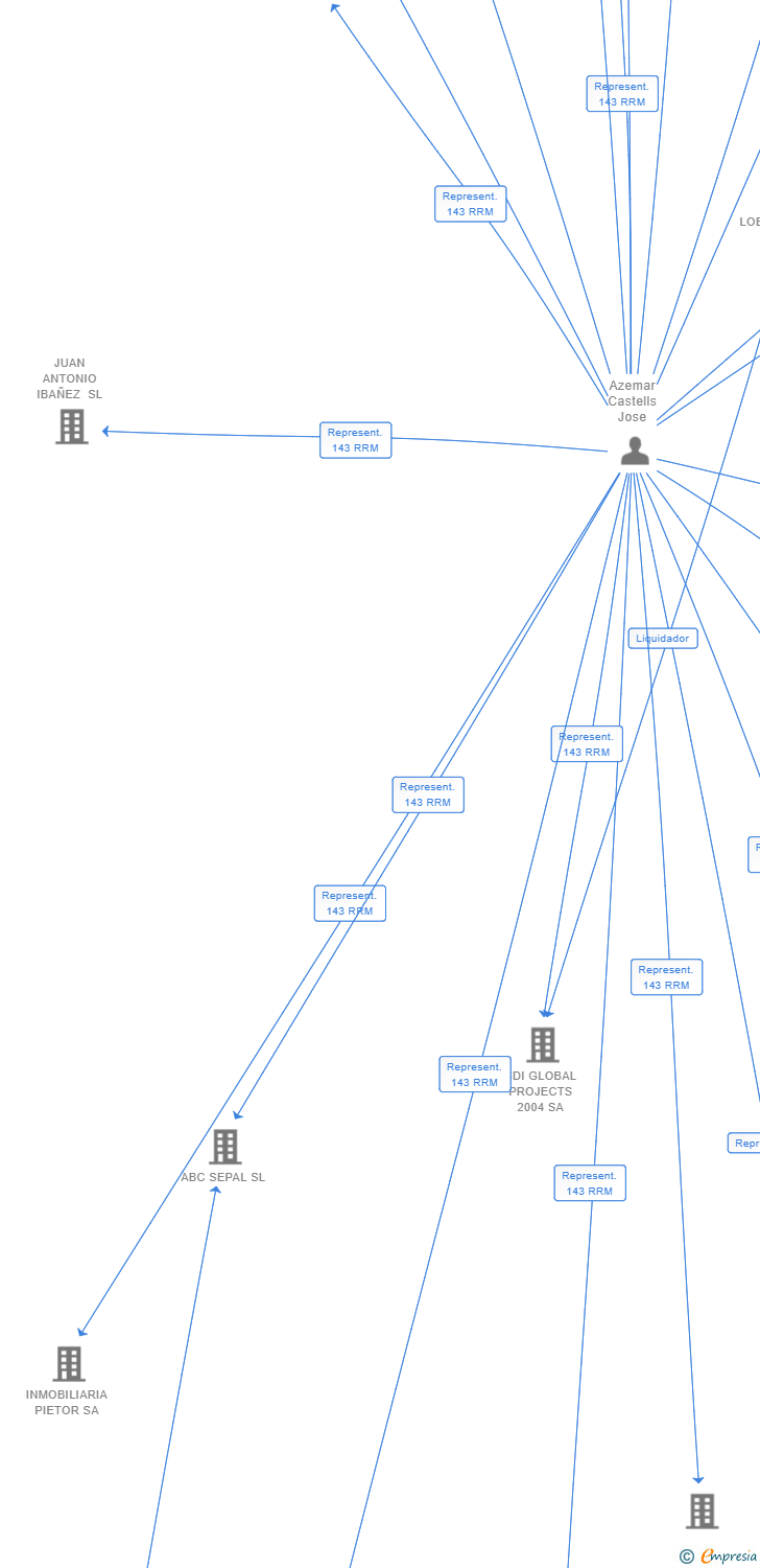
| Azemar Castells Jose | Represent.143 RRM | Azemar Castells Jose Represent.143 RRM | 14/10/2022 | |
| Escabia Llombart Emma | Adm. Unico | Escabia Llombart Emma Adm. Unico | 22/01/2021 | 14/10/2022 |

Resumen cronológico de actos publicados en las ediciones digitales de Boletines Oficiales (BORME, BOE, BOPI) inscritos por BORI'S BCE SL o en los que participa indirectamente.
DECLARACION DE UNIPERSONALIDAD. SOCIO UNICO: TIWAT EXPRES S.L.
Traslado del domicilio social de la empresa situado en CL BORI I FONTESTA, NUMERO 5, BAJOS, LOCAL (BARCELONA) siendo el nuevo domicilio situado en CL CARTAGENA Num.243 P.6 PTA.1 (BARCELONA).
Publicación en el BORME de los siguientes nombramientos:
| Liquidador | |
| Representante 143 RRM |
Con fecha 7 de diciembre de 2021, mediante la correspondiente escritura ha quedado incrito en el Registro Mercantil la ampliación de 750 € del capital social de la empresa. Esta ampliación representa un 25.00 % de incremento del capital, quedando un capital social resultante de 3.750€.
| Capital social anterior: | 3.000 € |
| Aumento de capital: | 750 € |
| Capital social resultante: | 3.750 € |
| % incremento: | 25.00 % |
Se constituye la empresa con fecha 22 de enero de 2021 mediante escritura pública. La empresa se crea con un capital social inicial de 3.000,00 Euros e inicia su actividad el 14 de diciembre de 2020. El domicilio social en el momento de su constitución se establece en CL BORI I FONTESTA, NUMERO 5, BAJOS, LOCAL (BARCELONA). La empresa indica que su actividad es LA EXPLOTACION DE NEGOCIO BAR Y RESTAURANTE, ASI COMO LA VENTA AL POR MENOR DE PRODUCTOS ALIMENTICIOS.
| Informe axesor 360º | Informe de Crédito | Perfil Comercial de Empresa | |
| Importe de ventas y número de empleados | ![]() | ![]() | ![]() |
| Información mercantil y comercial | ![]() Completa | ![]() Completa | ![]() Básica |
| Administradores y dirigentes | ![]() | ![]() | ![]() Solo dirigentes |
| Empresas relacionadas (accionistas, participadas,…) | ![]() | ![]() | ![]() |
| Categoría crediticia y probabilidad de incumplimiento de pago | ![]() | ![]() | ![]() |
| Impagos (RAI y Asnef Empresas) e incidencias judiciales | ![]() | ![]() | ![]() |
| Balance y cuenta de pérdidas y ganancias | ![]() Completo | ![]() Extracto | ![]() |
| Ratios y magnitudes económico-financieras | ![]() Completo | ![]() Extracto | ![]() |
| Representación gráfica de empresas relacionadas | ![]() | ![]() | ![]() |
| Comparativa del balance con la media del sector | ![]() | ![]() | ![]() |
| Estado de flujos de efectivo y de cambios en el patrimonio neto | ![]() | ![]() | ![]() |
| Fuentes de financiación y avales | ![]() | ![]() | ![]() |
| Subvenciones, concursos/subastas públicas y marcas | ![]() | ![]() | ![]() |
| Acceder | Acceder | Acceder |
BORI'S BCE SL ya disuelta inscrita en el Registro Mercantil de Barcelona.
capital social de la empresa es de 3.750,00 euros y tiene una facturación anual inferior a 500.000 euros.