CNAE 4669 - Comercio al por mayor de otra maquinaria y equipo
no disponible
23/03/1992
28 años
(Extinguida el 23/06/2020)
-
0.5M €
Madrid
Administrador único
SISTEMAS INTERMEC SA
Información sobre balances y cuentas de resultados de BORA SISTEMAS SA depositados en el Registro Mercantil de Madrid en los últimos ejercicios.
| Ejercicio Disponibilidad | Consultar en Axesor | |||||
| Consultar en Axesor | ||||||

Resumen cronológico de actos publicados en las ediciones digitales de Boletines Oficiales (BORME, BOE, BOPI) inscritos por BORA SISTEMAS SA o en los que participa indirectamente.
| Procedimiento concursal | 305/2014 |
| FIRME | Si, |
| Fecha de resolución | 21/07/2017 |
| Descripcion | Auto de conclusión del concurso. Pago a los acreedores |
| Juzgado | num. 0 JUZGADO DE LO MERCANTIL NUMERO 5 DE MADRID |
| Procedimiento concursal | 305/2014 |
| FIRME | Si, |
| Fecha de resolución | 21/07/2017 |
| Descripcion | Cese de las limitaciones de las facultades de administración |
| Juzgado | num. 0 JUZGADO DE LO MERCANTIL NUMERO 5 DE MADRID |
| Procedimiento concursal | 305/2014 |
| FIRME | No, |
| Fecha de resolución | 5/05/2015 |
| Descripcion | Auto de aprobación del plan de liquidación |
| Juzgado | num. 5 JUZGADO DE LO MERCANTIL DE MADRID |
| Procedimiento concursal | 305/2014 |
| FIRME | No, |
| Fecha de resolución | 5/05/2015 |
| Descripcion | Auto de formación de la sección de calificación |
| Juzgado | num. 5 JUZGADO DE LO MERCANTIL DE MADRID |
| Procedimiento concursal | 305/2014. |
| FIRME | Si, |
| Fecha de resolución | 13/05/2014 |
| Descripcion | Auto de declaración de concurso. Voluntario. |
| Juzgado | num. 5 JUZGADO DE LO MERCANTIL DE MADRID. |
| Resoluciones | DECLARADA LA FIRMEZA DEL AUTO DE DECLARACION DE CONCURSO Y APERTURA DE LA FASE DE LIQUIDACION. |
| Procedimiento concursal | 305/2014. |
| FIRME | Si, |
| Fecha de resolución | 13/05/2014 |
| Descripcion | Auto de apertura de la fase de liquidación. |
| Juzgado | num. 5 JUZGADO DE LO MERCANTIL DE MADRID. |
| Resoluciones | DECLARADA LA FIRMEZA DEL AUTO DE DECLARACION DE CONCURSO Y APERTURA DE LA FASE DE LIQUIDACION. |
| Procedimiento concursal | 305/2014. |
| FIRME | No, |
| Fecha de resolución | 13/05/2014 |
| Descripcion | Auto de declaración de concurso. Voluntario. |
| Juzgado | num. 5 JUZGADO DE LO MERCANTIL DE MADRID. |
| Resoluciones | DECLARADA EN CONCURSO LA SOCIEDAD BORA SISTEMAS SA ACORDANDOSE EL REGIMEN DE SUSPENSION DE LAS FACULTADES DE ADMINISTRACION Y DISPOSICION SOBRE EL PATRIMONIO DEL DEUDOR. |
| Procedimiento concursal | 305/2014. |
| Fecha de resolución | 13/05/2014 |
| Descripcion | Nombramiento de administradores. |
| Juzgado | num. 5 JUZGADO DE LO MERCANTIL DE MADRID. |
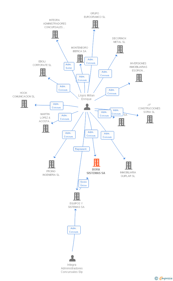
| Adm. Concurs. | Llopis Millan Enrique |
| Procedimiento concursal | 305/2014. |
| FIRME | No, |
| Fecha de resolución | 13/05/2014 |
| Descripcion | Resoluciones acordando la intervención o suspensión de las factultades de administración y disposición del concursado. |
| Juzgado | num. 5 JUZGADO DE LO MERCANTIL DE MADRID. |
| Procedimiento concursal | 305/2014. |
| FIRME | No, |
| Fecha de resolución | 13/05/2014 |
| Descripcion | Auto de apertura de la fase de liquidación. |
| Juzgado | num. 5 JUZGADO DE LO MERCANTIL DE MADRID. |
| Resoluciones | DECLARADA AL APERTURA DE LA FASE DE LIQUIDACION. |
Publicación en el BORME de los siguientes ceses-dimisiones:
| Presidente | |
| Consejero | |
| Consejero Delegado | |
| Secretario | |
| Representante |
| Órgano social anterior | Consejo de administración |
| Nuevo órgano social | Administrador único |
La sociedad cambia su denominación social SISTEMAS INTERMEC SA a la denominación BORA SISTEMAS SA
Publicación en el BORME de los siguientes reelecciones:
| Presidente | |
| Consejero | |
| Consejero Delegado | |
| Secretario |
Publicación en el BORME de los siguientes ceses-dimisiones:
| Consejero Delegado | |
| Representante |
Publicación en el BORME de los siguientes nombramientos:
| Consejero Delegado | |
| Apoderado | |
| Representante |
Convocatoria de Junta General Ordinaria de Accionistas.
Por acuerdo del Consejo de Administración de ?Sistemas Intermec, Sociedad Anónima? reunido el 31 de marzo de 2009, se convoca a los Señores Accionistas para la celebración de la Junta General Ordinaria, ... Ver más
|
Convocatoria de Junta general ordinaria de accionistas
Por acuerdo del Consejo de Administración de «Sistemas Intermec, Sociedad Anónima», reunido el 28 de marzo de 2008, se convoca a los señores accionistas para la celebración de la Junta general ordinari... Ver más
|
Convocatoria de Junta general ordinaria de accionistas
Por acuerdo del Consejo de Administración de «Sistemas Intermec, Sociedad Anónima», reunido el 29 de marzo de 2007, se convoca a los señores accionistas para la celebración de la Junta general ordinari... Ver más
|
Convocatoria de Junta General Ordinaria de Accionistas
Por acuerdo del Consejo de Administración de «Sistemas Intermec, Sociedad Anónima», reunido el 31 de marzo de 2006, se convoca a los señores accionistas para la celebración de la Junta General Ordinari... Ver más
|
Convocatoria de Junta general ordinaria de accionistas
Por acuerdo del Consejo de Administración de Sistemas Intermec, S.A., reunido el 31 de marzo de 2005, se convoca a los señores accionistas para la celebración de la Junta general ordinaria, que tendrá ... Ver más
|
Se pone en conocimiento de los Sres. accionistas que en la Junta General Ordinaria de Accionistas celebrada el pasado día 18 de marzo de 2004 se acordó, con la finalidad de ajustar a dos decimales el valor nominal de las veinte mil acciones en que se divide el capital social de la... Ver más
|
Convocatoria de Junta General de Accionistas Por acuerdo del Consejo de Administración de Sistemas Intermec, S.A. reunido el 20 de Febrero de 2004, se convoca a los Sres. Accionistas para la celebración de la Junta General Ordinaria, el día 17 de marzo de dos mil cuatro a las doce... Ver más
|
Convocatoria de Junta general ordinaria de accionistas Por acuerdo del Consejo de Administración de Sistemas Intermec, S.A., reunido el 3 de febrero de 2004, se convoca a los señores accionistas para la celebración de la Junta general ordinaria, que tendrá lugar el día 27 de febre... Ver más
|
| Informe axesor 360º | Informe de Crédito | Perfil Comercial de Empresa | |
| Importe de ventas y número de empleados | ![]() | ![]() | ![]() |
| Información mercantil y comercial | ![]() Completa | ![]() Completa | ![]() Básica |
| Administradores y dirigentes | ![]() | ![]() | ![]() Solo dirigentes |
| Empresas relacionadas (accionistas, participadas,…) | ![]() | ![]() | ![]() |
| Categoría crediticia y probabilidad de incumplimiento de pago | ![]() | ![]() | ![]() |
| Impagos (RAI y Asnef Empresas) e incidencias judiciales | ![]() | ![]() | ![]() |
| Balance y cuenta de pérdidas y ganancias | ![]() Completo | ![]() Extracto | ![]() |
| Ratios y magnitudes económico-financieras | ![]() Completo | ![]() Extracto | ![]() |
| Representación gráfica de empresas relacionadas | ![]() | ![]() | ![]() |
| Comparativa del balance con la media del sector | ![]() | ![]() | ![]() |
| Estado de flujos de efectivo y de cambios en el patrimonio neto | ![]() | ![]() | ![]() |
| Fuentes de financiación y avales | ![]() | ![]() | ![]() |
| Subvenciones, concursos/subastas públicas y marcas | ![]() | ![]() | ![]() |
| Acceder | Acceder | Acceder |
BORA SISTEMAS SA anteriormente denominada SISTEMAS INTERMEC SA fué una empresa constituida el 23/03/1992 y extinguida el 23/06/2020 inscrita en el Registro Mercantil de Madrid. Su clasificación nacional de actividades económicas era Comercio al por mayor de otra maquinaria y equipo.
La empresa tenia un rango de facturación anual inferior a 500.000 euros.
BORA SISTEMAS SA tiene 2 cargos directivos en activo y 9 cargos directivos históricos.