C/ ZURBANO 45,1º,28010 (MADRID). Ver mapa
Actividades de la sociedad holding.
no disponible
20/01/2020
6 años
3.000,00 €
-
Madrid
-
Administrador único
COATAN 2020 SL
Información sobre balances y cuentas de resultados de BOOKSHOPPE HOLDCO SL depositados en el Registro Mercantil de Madrid en los últimos ejercicios.
| Ejercicio Disponibilidad | 2019 3 horas | 2020 3 horas | 2021 3 horas | 2022 3 horas | 2023 3 horas | Consultar en Axesor |
| Consultar en Axesor | ||||||
| Entidad | Relación | Entidad/Relación | Desde | Hasta |
|---|---|---|---|---|
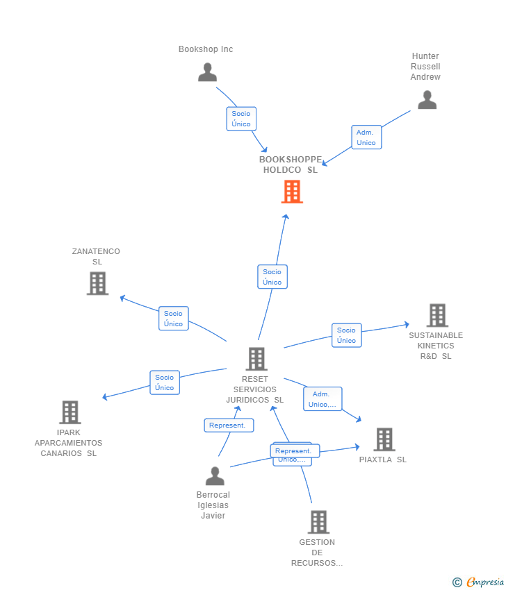
| Bookshop Inc | Socio Único | Bookshop Inc Socio Único | 30/04/2021 | |
| Hunter Russell Andrew | Adm. Unico | Hunter Russell Andrew Adm. Unico | 30/04/2021 | |
| RESET SERVICIOS JURIDICOS SL | Adm. Unico | RESET SERVICIOS JURIDICOS SL Adm. Unico | 29/01/2020 | 30/04/2021 |
| Berrocal Iglesias Javier | Represent. | Berrocal Iglesias Javier Represent. | 29/01/2020 | 30/04/2021 |
| Uribarri Argueso Raul | Apod. | Uribarri Argueso Raul Apod. | 12/03/2021 | |
| Cooke Christopher George | Apod. | Cooke Christopher George Apod. | 29/12/2020 | |
| Berrocal Iglesias Javier | Apod. | Berrocal Iglesias Javier Apod. | 29/12/2020 | |
| Verardini Contra Maria Jose | Apod. | Verardini Contra Maria Jose Apod. | 29/12/2020 | |
| Azparren Jover Adriana | Apod. | Azparren Jover Adriana Apod. | 29/12/2020 | |
| RESET SERVICIOS JURIDICOS SL | Socio Único | RESET SERVICIOS JURIDICOS SL Socio Único | 29/01/2020 |

Resumen cronológico de actos publicados en las ediciones digitales de Boletines Oficiales (BORME, BOE, BOPI) inscritos por BOOKSHOPPE HOLDCO SL o en los que participa indirectamente.
Publicación en el BORME de los siguientes ceses-dimisiones:
| Administrador Único | |
| Representante |
| Artículo de los estatutos: 1. Denominación social.-. |
La sociedad cambia su denominación social COATAN 2020 SL a la denominación BOOKSHOPPE HOLDCO SL
Publicación en el BORME de los siguientes nombramientos:
| Apoderados |
Publicación en el BORME de los siguientes nombramientos:
| Apoderados |
Se constituye la empresa con fecha 29 de enero de 2020 mediante escritura pública. La empresa se crea con un capital social inicial de 3.000,00 Euros e inicia su actividad el 20 de enero de 2020. El domicilio social en el momento de su constitución se establece en C/ ZURBANO 45,1º,28010 (MADRID). La empresa indica que su actividad es Actividades de la sociedad holding.
Publicación en el BORME de los siguientes nombramientos:
| Administrador Único | |
| Representante |
| Informe de Crédito | Informe Mercantil, Incidencias y Vinculaciones | Perfil Comercial de Empresa | |
| Capital social actual y evolución | ![]() | ![]() | ![]() |
| Información mercantil y comercial | ![]() | ![]() | ![]() Básica |
| Administradores y dirigentes | ![]() | ![]() Solo administradores | ![]() Solo dirigentes |
| Empresas relacionadas (accionistas, participadas,…) | ![]() | ![]() | ![]() |
| Incidencias judiciales y procedimientos concursales | ![]() | ![]() | ![]() |
| Impagos en el fichero RAI | ![]() | ![]() | ![]() |
| Impagos en el fichero Asnef Empresas | ![]() | ![]() | ![]() |
| Categoría crediticia y probabilidad de incumplimiento de pago | ![]() | ![]() | ![]() |
| Extracto del balance y cuenta de pérdidas y ganancias | ![]() | ![]() | ![]() |
| Ratios y magnitudes económico-financieras | ![]() | ![]() | ![]() |
| Acceder | Acceder | Acceder |
BOOKSHOPPE HOLDCO SL anteriormente denominada COATAN 2020 SL inscrita en el Registro Mercantil de Madrid.
capital social de la empresa es de 3.000,00 euros.