La compra, venta, alquiler, parcelacion y urbanizacion de solares, terrenos y fincas pudiendo proceder a la edificacion de los mismos y a su enajenacion integramente en forma parcial o en regimen de propiedad horizontal, etc.
CNAE 6820 - Alquiler de bienes inmobiliarios por cuenta propia
B65485567
27/12/2010
un mes
(Extinguida el 02/02/2011)
2.810.997,20 €
0.5M €
Barcelona
2
Administrador único
Información sobre balances y cuentas de resultados de BONANOVA GRUP SL depositados en el Registro Mercantil de Barcelona en los últimos ejercicios.
| Ejercicio Disponibilidad | 2019 Inmediata | 2020 Inmediata | 2021 Inmediata | 2022 Inmediata | 2023 Inmediata | Consultar en Axesor |
| Consultar en Axesor | ||||||
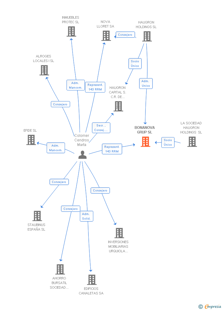
| Entidad | Relación | Entidad/Relación | Desde | Hasta |
|---|---|---|---|---|
| Colomer Cendros Ariadna | Apod. Solid. | Colomer Cendros Ariadna Apod. Solid. | 16/01/2024 | |
| Cendros Jorba Marta | Apod. Solid. | Cendros Jorba Marta Apod. Solid. | 16/01/2024 | |
| Colomer Casellas Carlos | Apod. | Colomer Casellas Carlos Apod. | 19/03/2012 | 16/01/2024 |
| Moreno Castillo Lourdes | Apod. Solid. | Moreno Castillo Lourdes Apod. Solid. | 10/08/2018 | |
| Colomer Cendros Marta | Apod. Solid. | Colomer Cendros Marta Apod. Solid. | 10/08/2018 | |
| HAUGRON HOLDINGS SL | Adm. Unico | HAUGRON HOLDINGS SL Adm. Unico | 02/02/2011 | |
| LA SOCIEDAD HAUGRON HOLDINGS SL | Socio Único | LA SOCIEDAD HAUGRON HOLDINGS SL Socio Único | 02/02/2011 | |
| Colomer Cendros Marta | Represent.143 RRM | Colomer Cendros Marta Represent.143 RRM | 16/12/2010 | |
| Colomer Casellas Carlos | Represent.143 RRM | Colomer Casellas Carlos Represent.143 RRM | 16/12/2010 |

Resumen cronológico de actos publicados en las ediciones digitales de Boletines Oficiales (BORME, BOE, BOPI) inscritos por BONANOVA GRUP SL o en los que participa indirectamente.
Publicación en el BORME de los siguientes nombramientos:
| Apoderados Solidarios |
El capital social de la empresa se incrementa en un 22.73 % (ampliación de 520.586,20 €). De esta forma, tras la ampliación la sociedad pasa de tener 2.290.411€ de capital social a 2.810.997,20€. Esta ampliación de capital fue inscrita en el Registro Mercantil con fecha 6 de febrero de 2023.
| Capital social anterior: | 2.290.411 € |
| Aumento de capital: | 520.586,20 € |
| Capital social resultante: | 2.810.997,20 € |
| % incremento: | 22.73 % |
Con fecha 7 de febrero de 2022, mediante la correspondiente escritura ha quedado incrito en el Registro Mercantil la ampliación de 186.279,95 € del capital social de la empresa. Esta ampliación representa un 8.85 % de incremento del capital, quedando un capital social resultante de 2.290.411€.
| Capital social anterior: | 2.104.131,05 € |
| Aumento de capital: | 186.279,95 € |
| Capital social resultante: | 2.290.411 € |
| % incremento: | 8.85 % |
Publicación en el BORME de los siguientes nombramientos:
| Apoderados Solidarios |
El capital social de la empresa se incrementa en un 64.45 % (ampliación de 577.741,30 €). De esta forma, tras la ampliación la sociedad pasa de tener 896.391,50€ de capital social a 1.474.132,80€. Esta ampliación de capital fue inscrita en el Registro Mercantil con fecha 12 de mayo de 2016.
| Capital social anterior: | 896.391,50 € |
| Aumento de capital: | 577.741,30 € |
| Capital social resultante: | 1.474.132,80 € |
| % incremento: | 64.45 % |
| MODIFICACION Y REFUNDICION DE LOS ESTATUTOS SOCIALES. |
Traslado del domicilio social de la empresa situado en COMTE D'URGELL, 240 P 5 PTA B. 08036 BARCELONA. (BARCELONA) siendo el nuevo domicilio situado en AV DIAGONAL,618,LOCAL, PLANTA PRIMERA, PUERTA C (BARCELONA).
Con fecha 2011-02-02+01:00, la sociedad BONANOVA GRUP SL ha sido escindida resultando como beneficiarias de la escisión de las sociedades BONANOVA GRUP SL y HAUGRON HOLDINGS SL
El 2 de febrero de 2011 se inscribe en el Registro Mercantil la extinción de la sociedad, dejando de ser sujeto de derechos y obligaciones.
Se constituye la empresa con fecha 2 de febrero de 2011 mediante escritura pública. La empresa se crea con un capital social inicial de 896.391,50 Euros e inicia su actividad el 27 de diciembre de 2010. El domicilio social en el momento de su constitución se establece en CL URGELL, N MERO 240, 5 B (BARCELONA). La empresa indica que su actividad es LA COMPRA, VENTA, ALQUILER, PARCELACION Y URBANIZACION DE SOLARES, TERRENOS Y FINCAS PUDIENDO PROCEDER A LA EDIFICACION DE LOS MISMOS Y A SU ENAJENACION INTEGRAMENTE EN FORMA PARCIAL O EN REGIMEN DE PROPIEDAD HORIZONTAL, ETC.
Publicación en el BORME de los siguientes nombramientos:
| Administrador Único | |
| Representante 143 RRM |
Fusiones y escisiones
En cumplimiento de lo dispuesto en el artículo 43 de la Ley 3/2009, de 3 de abril, sobre Modificaciones Estructurales de las Sociedades Mercantiles, se hace público que la totalidad de los Socios, respectivamente, de las sociedades Bonan... Ver más
|
| Informe axesor 360º | Informe de Crédito | Perfil Comercial de Empresa | |
| Importe de ventas y número de empleados | ![]() | ![]() | ![]() |
| Información mercantil y comercial | ![]() Completa | ![]() Completa | ![]() Básica |
| Administradores y dirigentes | ![]() | ![]() | ![]() Solo dirigentes |
| Empresas relacionadas (accionistas, participadas,…) | ![]() | ![]() | ![]() |
| Categoría crediticia y probabilidad de incumplimiento de pago | ![]() | ![]() | ![]() |
| Impagos (RAI y Asnef Empresas) e incidencias judiciales | ![]() | ![]() | ![]() |
| Balance y cuenta de pérdidas y ganancias | ![]() Completo | ![]() Extracto | ![]() |
| Ratios y magnitudes económico-financieras | ![]() Completo | ![]() Extracto | ![]() |
| Representación gráfica de empresas relacionadas | ![]() | ![]() | ![]() |
| Comparativa del balance con la media del sector | ![]() | ![]() | ![]() |
| Estado de flujos de efectivo y de cambios en el patrimonio neto | ![]() | ![]() | ![]() |
| Fuentes de financiación y avales | ![]() | ![]() | ![]() |
| Subvenciones, concursos/subastas públicas y marcas | ![]() | ![]() | ![]() |
| Acceder | Acceder | Acceder |
BONANOVA GRUP SL fué una empresa constituida el 27/12/2010 y extinguida el 02/02/2011 inscrita en el Registro Mercantil de Barcelona. y con domicilio en BarcelonaSu clasificación nacional de actividades económicas era Alquiler de bienes inmobiliarios por cuenta propia.
capital social de la empresa es de 2.810.997,20 euros y tiene una facturación anual inferior a 500.000 euros.
BONANOVA GRUP SL tiene 2 cargos directivos en activo y 1 cargos directivos históricos.