La construcción y reforma de edificios, locales y aparcamientos.
CNAE 4339 - Otro acabado de edificios
B57613473
26/03/2009
17 años
10.000,00 €
2.5M €
Illes Balears
Administradores solidarios
Información sobre balances y cuentas de resultados de BLEMAR IBIZA SL depositados en el Registro Mercantil de Illes Balears en los últimos ejercicios.
| Ejercicio Disponibilidad | 2019 Inmediata | 2020 Inmediata | 2021 Inmediata | 2022 Inmediata | Consultar en Axesor | |
| Consultar en Axesor | ||||||

Resumen cronológico de actos publicados en las ediciones digitales de Boletines Oficiales (BORME, BOE, BOPI) inscritos por BLEMAR IBIZA SL o en los que participa indirectamente.
Publicación en el BORME de los siguientes ceses-dimisiones:
| Administradores Mancomunados |
Publicación en el BORME de los siguientes nombramientos:
| Administradores Solidarios |
Publicación en el BORME de los siguientes ceses-dimisiones:
| Administradores Mancomunados |
Publicación en el BORME de los siguientes nombramientos:
| Administradores Mancomunados |
Publicación en el BORME de los siguientes ceses-dimisiones:
| Presidente | |
| Consejeros | |
| Consejero | |
| Secretario | |
| Consejero Delegado |
Publicación en el BORME de los siguientes nombramientos:
| Administradores Mancomunados |
| 16. Modificado como consecuecia del cambil de sistema de administración social. . |
Publicación en el BORME de los siguientes nombramientos:
| Presidente | |
| Consejero | |
| Consej. Del. | |
| Secretario |
Se constituye la empresa con fecha 16 de abril de 2009 mediante escritura pública. La empresa se crea con un capital social inicial de 10.000,00 Euros e inicia su actividad el 26 de marzo de 2009. El domicilio social en el momento de su constitución se establece en C/ MEDITERRANEA, Nº 6 BAJOS (EIVISSA). La empresa indica que su actividad es la construcción y reforma de edificios, locales y aparcamientos.
| Informe axesor 360º | Informe de Crédito | Perfil Comercial de Empresa | |
| Importe de ventas y número de empleados | ![]() | ![]() | ![]() |
| Información mercantil y comercial | ![]() Completa | ![]() Completa | ![]() Básica |
| Administradores y dirigentes | ![]() | ![]() | ![]() Solo dirigentes |
| Empresas relacionadas (accionistas, participadas,…) | ![]() | ![]() | ![]() |
| Categoría crediticia y probabilidad de incumplimiento de pago | ![]() | ![]() | ![]() |
| Impagos (RAI y Asnef Empresas) e incidencias judiciales | ![]() | ![]() | ![]() |
| Balance y cuenta de pérdidas y ganancias | ![]() Completo | ![]() Extracto | ![]() |
| Ratios y magnitudes económico-financieras | ![]() Completo | ![]() Extracto | ![]() |
| Representación gráfica de empresas relacionadas | ![]() | ![]() | ![]() |
| Comparativa del balance con la media del sector | ![]() | ![]() | ![]() |
| Estado de flujos de efectivo y de cambios en el patrimonio neto | ![]() | ![]() | ![]() |
| Fuentes de financiación y avales | ![]() | ![]() | ![]() |
| Subvenciones, concursos/subastas públicas y marcas | ![]() | ![]() | ![]() |
| Acceder | Acceder | Acceder |
BLEMAR IBIZA SL inscrita en el Registro Mercantil de Illes Balears. y con domicilio en EivissaSu clasificación nacional de actividades económicas es Otro acabado de edificios.
capital social de la empresa es de 10.000,00 euros y tiene una facturación anual superior a 2.500.000 euros.
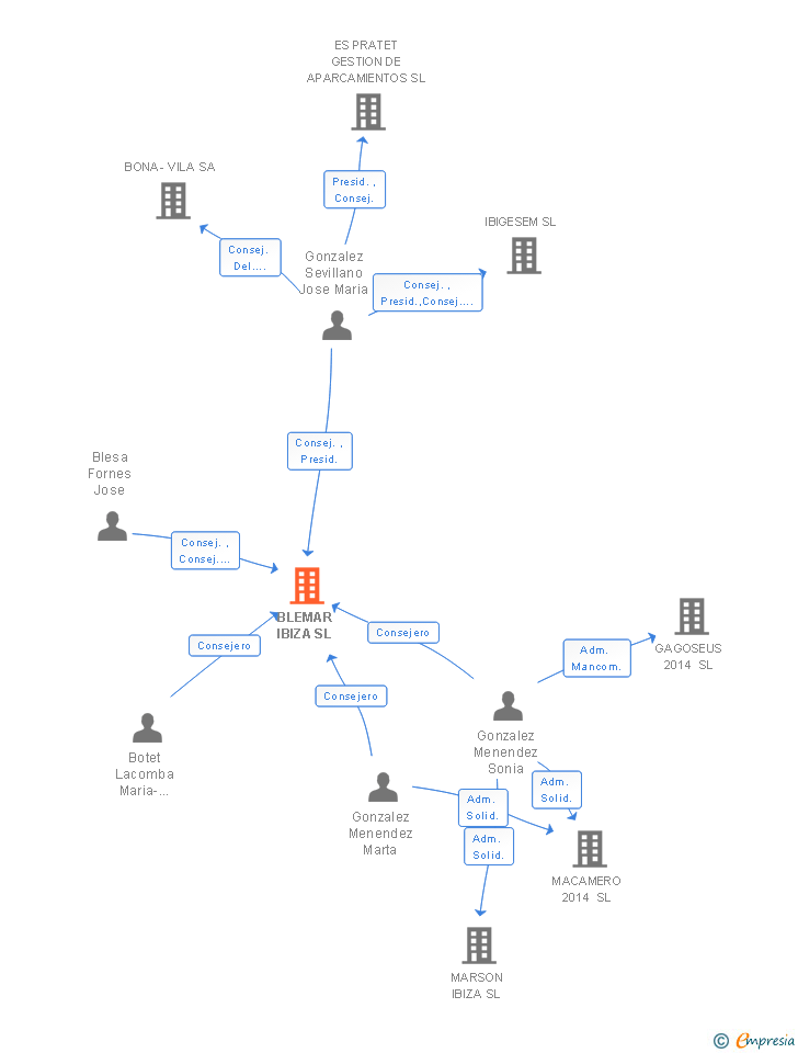
BLEMAR IBIZA SL tiene 8 cargos directivos en activo y 1 cargos directivos históricos.
La empresa está auditada por ALM AUDITORES PITIUSOS SL.