C/ INNOVACION 6 2 3 - C.P. 41.927 (MAIRENA DEL ALJARAFE). Ver mapa
70.22. Otras actividades de consultoría de gestión empresarial.- si alguna de las actividades elegidas fuera de carácter profesional, la sociedad la ejercerá como mera intermediadora entre el profesional prestador del servicio y consumidor.
no disponible
03/12/2018
7 años
3.000,00 €
0.5M €
Sevilla
-
Administrador único
Información sobre balances y cuentas de resultados de BLACK OAK INVERSIONES SL depositados en el Registro Mercantil de Sevilla en los últimos ejercicios.
| Ejercicio Disponibilidad | 2019 3 horas | 2020 3 horas | 2021 3 horas | 2022 3 horas | Consultar en Axesor | |
| Consultar en Axesor | ||||||
| Entidad | Relación | Entidad/Relación | Desde | Hasta |
|---|---|---|---|---|
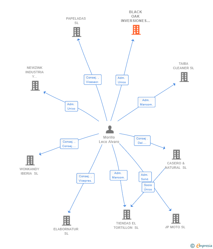
| Morillo Leco Alvaro | Adm. Unico | Morillo Leco Alvaro Adm. Unico | 10/12/2018 |

Resumen cronológico de actos publicados en las ediciones digitales de Boletines Oficiales (BORME, BOE, BOPI) inscritos por BLACK OAK INVERSIONES SL o en los que participa indirectamente.
| Procedimiento concursal | 635/2023 |
| FIRME | Si, |
| Fecha de resolución | 5/04/2024 |
| Descripcion | Auto de declaración de concurso. Voluntario |
| Juzgado | num. 0 JUZGADO DE LO MERCANTIL NUMERO 1 DE SEVILLA |
| Resoluciones | PRACTICADA INSCRIPCION DE DECLARACION DE CONCURSO |
| Procedimiento concursal | 635/2023 |
| FIRME | Si, |
| Fecha de resolución | 16/05/2024 |
| Descripcion | Auto de conclusión del concurso. Insuficiencia de la masa activa |
| Juzgado | num. 0 JUZGADO DE LO MERCANTIL NUMERO 1 DE SEVILLA |
| Resoluciones | PRACTICADA INSCRIPCION DE CONCLUSION DE CONCURSO |
Publicación en el BORME de los siguientes nombramientos:
| Presidente | |
| Vicepresidente | |
| Consejero | |
| Consejeros | |
| Secretario No Consejero | |
| Vicesecretario No Consejero | |
| Consejero Delegado Solidario |
Se constituye la empresa con fecha 10 de diciembre de 2018 mediante escritura pública. La empresa se crea con un capital social inicial de 3.000,00 Euros e inicia su actividad el 3 de diciembre de 2018. El domicilio social en el momento de su constitución se establece en C/ INNOVACION 6 2 3 - C.P. 41.927 (MAIRENA DEL ALJARAFE). La empresa indica que su actividad es 70.22. Otras actividades de consultoría de gestión empresarial.- Si alguna de las actividades elegidas fuera de carácter profesional, la sociedad la ejercerá como mera intermediadora entre el profesional prestador del servicio y consumidor.
| Informe axesor 360º | Informe de Crédito | Perfil Comercial de Empresa | |
| Importe de ventas y número de empleados | ![]() | ![]() | ![]() |
| Información mercantil y comercial | ![]() Completa | ![]() Completa | ![]() Básica |
| Administradores y dirigentes | ![]() | ![]() | ![]() Solo dirigentes |
| Empresas relacionadas (accionistas, participadas,…) | ![]() | ![]() | ![]() |
| Categoría crediticia y probabilidad de incumplimiento de pago | ![]() | ![]() | ![]() |
| Impagos (RAI y Asnef Empresas) e incidencias judiciales | ![]() | ![]() | ![]() |
| Balance y cuenta de pérdidas y ganancias | ![]() Completo | ![]() Extracto | ![]() |
| Ratios y magnitudes económico-financieras | ![]() Completo | ![]() Extracto | ![]() |
| Representación gráfica de empresas relacionadas | ![]() | ![]() | ![]() |
| Comparativa del balance con la media del sector | ![]() | ![]() | ![]() |
| Estado de flujos de efectivo y de cambios en el patrimonio neto | ![]() | ![]() | ![]() |
| Fuentes de financiación y avales | ![]() | ![]() | ![]() |
| Subvenciones, concursos/subastas públicas y marcas | ![]() | ![]() | ![]() |
| Acceder | Acceder | Acceder |
BLACK OAK INVERSIONES SL inscrita en el Registro Mercantil de Sevilla.
capital social de la empresa es de 3.000,00 euros y tiene una facturación anual inferior a 500.000 euros.