CTRA NACIONAL 332 Km 42,5 (PILAR DE LA HORADADA). Ver mapa
Cultivo de cítricos.- la explotación de fincas agrícolas mediante técnicas de producción ecológica, especialmente de cítricos ecológicos, como la comercialización de sus productos.
no disponible
21/08/2018
8 años
3.000,00 €
0.5M €
Alicante
-
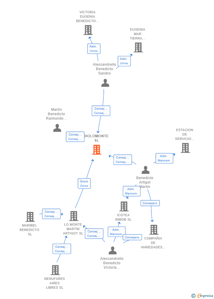
Consejo de administración
Información sobre balances y cuentas de resultados de BIOLOMONTE SL depositados en el Registro Mercantil de Alicante en los últimos ejercicios.
| Ejercicio Disponibilidad | 2019 3 horas | 2020 3 horas | 2021 3 horas | 2022 3 horas | Consultar en Axesor | |
| Consultar en Axesor | ||||||

Resumen cronológico de actos publicados en las ediciones digitales de Boletines Oficiales (BORME, BOE, BOPI) inscritos por BIOLOMONTE SL o en los que participa indirectamente.
Publicación en el BORME de los siguientes ceses-dimisiones:
| Consejero | |
| Consejeros Delegados Mancomunados |
Publicación en el BORME de los siguientes nombramientos:
| Consejero | |
| Consejero Delegado Mancomunado | |
| Consejeros Delegados Mancomunados |
Se constituye la empresa con fecha 28 de agosto de 2018 mediante escritura pública. La empresa se crea con un capital social inicial de 3.000,00 Euros e inicia su actividad el 21 de agosto de 2018. El domicilio social en el momento de su constitución se establece en CTRA NACIONAL 332 Km 42,5 (PILAR DE LA HORADADA). La empresa indica que su actividad es Cultivo de cítricos.- La explotación de fincas agrícolas mediante técnicas de producción ecológica, especialmente de cítricos ecológicos, como la comercialización de sus productos.
Publicación en el BORME de los siguientes nombramientos:
| Presidente | |
| Consejeros | |
| Secretario | |
| Consejeros Delegados Mancomunados |
| Informe de Crédito | Informe Mercantil, Incidencias y Vinculaciones | Perfil Comercial de Empresa | |
| Capital social actual y evolución | ![]() | ![]() | ![]() |
| Información mercantil y comercial | ![]() | ![]() | ![]() Básica |
| Administradores y dirigentes | ![]() | ![]() Solo administradores | ![]() Solo dirigentes |
| Empresas relacionadas (accionistas, participadas,…) | ![]() | ![]() | ![]() |
| Incidencias judiciales y procedimientos concursales | ![]() | ![]() | ![]() |
| Impagos en el fichero RAI | ![]() | ![]() | ![]() |
| Impagos en el fichero Asnef Empresas | ![]() | ![]() | ![]() |
| Categoría crediticia y probabilidad de incumplimiento de pago | ![]() | ![]() | ![]() |
| Extracto del balance y cuenta de pérdidas y ganancias | ![]() | ![]() | ![]() |
| Ratios y magnitudes económico-financieras | ![]() | ![]() | ![]() |
| Acceder | Acceder | Acceder |
BIOLOMONTE SL inscrita en el Registro Mercantil de Alicante.
capital social de la empresa es de 3.000,00 euros y tiene una facturación anual inferior a 500.000 euros.