C/ ANTONIO SUAREZ 10BAJO (VALENCIA). Ver mapa
La gestión y administración de la propiedad inmobiliaria (cnae 6832). - la compraventa y alquiler (excluida el financiero) de bienes inmuebles, rústicos y urbanos; la reforma, rehabilitación o construcción de toda clase de edificaciones, la prestación de servicios profesionales en los campos de inte.
no disponible
11/06/2020
6 años
3.005,00 €
0.5M €
Valencia
-
Administradores mancomunados
Información sobre balances y cuentas de resultados de BETERA LAND PROPERTIES SL depositados en el Registro Mercantil de Valencia en los últimos ejercicios.
| Ejercicio Disponibilidad | 2019 3 horas | 2020 Inmediata | 2021 3 horas | 2022 3 horas | 2023 3 horas | Consultar en Axesor |
| Consultar en Axesor | ||||||
| Entidad | Relación | Entidad/Relación | Desde | Hasta |
|---|---|---|---|---|
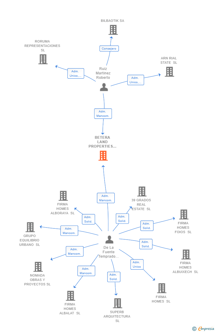
| Ruiz Martinez Roberto | Adm. Mancom. | Ruiz Martinez Roberto Adm. Mancom. | 22/06/2020 | |
| Valero Muñoz Jaime | Adm. Mancom. | Valero Muñoz Jaime Adm. Mancom. | 17/06/2020 | 22/06/2020 |
| De La Fuente Temprado Raul | Adm. Mancom. | De La Fuente Temprado Raul Adm. Mancom. | 17/06/2020 |

Resumen cronológico de actos publicados en las ediciones digitales de Boletines Oficiales (BORME, BOE, BOPI) inscritos por BETERA LAND PROPERTIES SL o en los que participa indirectamente.
Traslado del domicilio social de la empresa situado en C/ ARTES GRAFICAS 28 1 C (VALENCIA) siendo el nuevo domicilio situado en C/ ANTONIO SUAREZ 10BAJO (VALENCIA).
Sufrido error por los interesados en cuanto a que el nuevo domicilio social que consta en la inscripción segunda de la hoja social es calle Artes Gráficas número 28,1º-C.
Traslado del domicilio social de la empresa situado en C/ JUAN DE MOLINA 20 BAJO DE (XIRIVELLA) siendo el nuevo domicilio situado en C/ ARTES GRAFICAS 28 1 C (VALENCIA).
| MODIFICADA LA REDACCION DEL ARTICULO 9º DE LOS ESTATUTOS SOCIALES.. |
Traslado del domicilio social de la empresa situado en G.V. FERNANDO EL CATOLICO 7 1 (VALENCIA) siendo el nuevo domicilio situado en C/ JUAN DE MOLINA 20 BAJO DE (XIRIVELLA).
Se constituye la empresa con fecha 17 de junio de 2020 mediante escritura pública. La empresa se crea con un capital social inicial de 3.005,00 Euros e inicia su actividad el 11 de junio de 2020. El domicilio social en el momento de su constitución se establece en G.V. FERNANDO EL CATOLICO 7 1 (VALENCIA). La empresa indica que su actividad es la gestión y administración de la propiedad inmobiliaria (CNAE 6832). - la compraventa y alquiler (excluida el financiero) de bienes inmuebles, rústicos y urbanos; la reforma, rehabilitación o construcción de toda clase de edificaciones, la prestación de servicios profesionales en los campos de inte.
Publicación en el BORME de los siguientes nombramientos:
| Administradores Mancomunados |
| Informe axesor 360º | Informe de Crédito | Perfil Comercial de Empresa | |
| Importe de ventas y número de empleados | ![]() | ![]() | ![]() |
| Información mercantil y comercial | ![]() Completa | ![]() Completa | ![]() Básica |
| Administradores y dirigentes | ![]() | ![]() | ![]() Solo dirigentes |
| Empresas relacionadas (accionistas, participadas,…) | ![]() | ![]() | ![]() |
| Categoría crediticia y probabilidad de incumplimiento de pago | ![]() | ![]() | ![]() |
| Impagos (RAI y Asnef Empresas) e incidencias judiciales | ![]() | ![]() | ![]() |
| Balance y cuenta de pérdidas y ganancias | ![]() Completo | ![]() Extracto | ![]() |
| Ratios y magnitudes económico-financieras | ![]() Completo | ![]() Extracto | ![]() |
| Representación gráfica de empresas relacionadas | ![]() | ![]() | ![]() |
| Comparativa del balance con la media del sector | ![]() | ![]() | ![]() |
| Estado de flujos de efectivo y de cambios en el patrimonio neto | ![]() | ![]() | ![]() |
| Fuentes de financiación y avales | ![]() | ![]() | ![]() |
| Subvenciones, concursos/subastas públicas y marcas | ![]() | ![]() | ![]() |
| Acceder | Acceder | Acceder |
BETERA LAND PROPERTIES SL inscrita en el Registro Mercantil de Valencia.
capital social de la empresa es de 3.005,00 euros y tiene una facturación anual inferior a 500.000 euros.