CALLE LOPEZ SANTOS Número2 (ROZAS DE MADRID (LAS)). Ver mapa
Otros servicios relacionados con las tecnologías de la información y la informática. Comercio al por menor de artículos de segunda mano en establecimientos especializados.
no disponible
27/02/2017
9 años
3.000,00 €
-
Madrid
Administrador único
Información sobre balances y cuentas de resultados de BEST PURCHASE SL depositados en el Registro Mercantil de Madrid en los últimos ejercicios.
| Ejercicio Disponibilidad | 2019 3 horas | Consultar en Axesor | ||||
| Consultar en Axesor | ||||||
| Entidad | Relación | Entidad/Relación | Desde | Hasta |
|---|---|---|---|---|
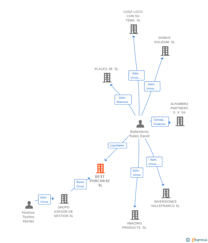
| Ballesteros Sales David | Liquidador | Ballesteros Sales David Liquidador | 22/01/2021 | |
| Ballesteros Sales David | Adm. Unico | Ballesteros Sales David Adm. Unico | 01/03/2017 | 22/01/2021 |
| GRUPO ASESOR DE GESTION SL | Socio Único | GRUPO ASESOR DE GESTION SL Socio Único | 01/03/2017 |

Resumen cronológico de actos publicados en las ediciones digitales de Boletines Oficiales (BORME, BOE, BOPI) inscritos por BEST PURCHASE SL o en los que participa indirectamente.
Se constituye la empresa con fecha 1 de marzo de 2017 mediante escritura pública. La empresa se crea con un capital social inicial de 3.000,00 Euros e inicia su actividad el 27 de febrero de 2017. El domicilio social en el momento de su constitución se establece en CALLE LOPEZ SANTOS Número2 (ROZAS DE MADRID (LAS)). La empresa indica que su actividad es Otros servicios relacionados con las tecnologías de la información y la informática. Comercio al por menor de artículos de segunda mano en establecimientos especializados.
| Informe de Crédito | Informe Mercantil, Incidencias y Vinculaciones | Perfil Comercial de Empresa | |
| Capital social actual y evolución | ![]() | ![]() | ![]() |
| Información mercantil y comercial | ![]() | ![]() | ![]() Básica |
| Administradores y dirigentes | ![]() | ![]() Solo administradores | ![]() Solo dirigentes |
| Empresas relacionadas (accionistas, participadas,…) | ![]() | ![]() | ![]() |
| Incidencias judiciales y procedimientos concursales | ![]() | ![]() | ![]() |
| Impagos en el fichero RAI | ![]() | ![]() | ![]() |
| Impagos en el fichero Asnef Empresas | ![]() | ![]() | ![]() |
| Categoría crediticia y probabilidad de incumplimiento de pago | ![]() | ![]() | ![]() |
| Extracto del balance y cuenta de pérdidas y ganancias | ![]() | ![]() | ![]() |
| Ratios y magnitudes económico-financieras | ![]() | ![]() | ![]() |
| Acceder | Acceder | Acceder |
BEST PURCHASE SL ya disuelta inscrita en el Registro Mercantil de Madrid.
capital social de la empresa es de 3.000,00 euros.
BEST PURCHASE SL tiene 1 cargos directivos en activo y 0 cargos directivos históricos.