AV DIAGONAL, 678, LOCAL N. 7 (BARCELONA). Ver mapa
El arrendamiento y explotacion de viviendas, edificios, locales, residencias, apartamentos turisticos e inmuebles en general. Gestion y explotacion de residencias de estudiantes. La promocion inmobiliaria. Etc.
no disponible
28/01/2022
4 años
3.000,00 €
0.5M €
Barcelona
-
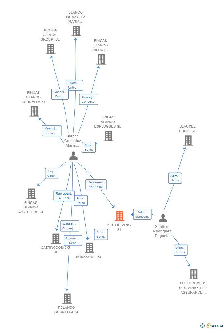
Administrador único
Información sobre balances y cuentas de resultados de BECOLIVING SL depositados en el Registro Mercantil de Barcelona en los últimos ejercicios.
| Ejercicio Disponibilidad | 2019 3 horas | 2020 3 horas | 2021 3 horas | 2022 Inmediata | 2023 3 horas | Consultar en Axesor |
| Consultar en Axesor | ||||||
| Entidad | Relación | Entidad/Relación | Desde | Hasta |
|---|---|---|---|---|
| SUN & SOUL SL | Adm. Unico | SUN & SOUL SL Adm. Unico | 31/01/2025 | |
| Sanfeliu Rodriguez Eugenio | Adm. Mancom. | Sanfeliu Rodriguez Eugenio Adm. Mancom. | 15/02/2022 | 31/01/2025 |
| SUN&SOUL SL | Adm. Mancom. | SUN&SOUL SL Adm. Mancom. | 31/01/2025 | |
| SUN&SOUL SL | Adm. Solid. | SUN&SOUL SL Adm. Solid. | 15/02/2022 | |
| Blanco Gonzalez Maria Mercedes | Represent.143 RRM | Blanco Gonzalez Maria Mercedes Represent.143 RRM | 15/02/2022 |

Resumen cronológico de actos publicados en las ediciones digitales de Boletines Oficiales (BORME, BOE, BOPI) inscritos por BECOLIVING SL o en los que participa indirectamente.
Publicación en el BORME de los siguientes revocaciones:
| Administradores Mancomunados | |
| Representante 143 RRM |
Publicación en el BORME de los siguientes nombramientos:
| Administrador Único | |
| Representante 143 RRM |
En el BORME no.36/2022 y con referencia 78687 SE RECTIFICA EL NOMBRAMIENTO DEL ADMINISTRADOR, DONDE SE LEE "SUN&SOUL SL, COMO ADMINISTRADOR SOLIDARIO", DEBE LEERSE "SUN&SOUL SL, COMO ADMINISTRADOR MANCOMUNADO".
Se constituye la empresa con fecha 15 de febrero de 2022 mediante escritura pública. La empresa se crea con un capital social inicial de 3.000,00 Euros e inicia su actividad el 28 de enero de 2022. El domicilio social en el momento de su constitución se establece en AV DIAGONAL, 678, LOCAL N. 7 (BARCELONA). La empresa indica que su actividad es EL ARRENDAMIENTO Y EXPLOTACION DE VIVIENDAS, EDIFICIOS, LOCALES, RESIDENCIAS, APARTAMENTOS TURISTICOS E INMUEBLES EN GENERAL. GESTION Y EXPLOTACION DE RESIDENCIAS DE ESTUDIANTES. LA PROMOCION INMOBILIARIA. ETC.
Publicación en el BORME de los siguientes nombramientos:
| Administrador Mancomunado | |
| Administrador Solidario | |
| Representante 143 RRM |
| Informe axesor 360º | Informe de Crédito | Perfil Comercial de Empresa | |
| Importe de ventas y número de empleados | ![]() | ![]() | ![]() |
| Información mercantil y comercial | ![]() Completa | ![]() Completa | ![]() Básica |
| Administradores y dirigentes | ![]() | ![]() | ![]() Solo dirigentes |
| Empresas relacionadas (accionistas, participadas,…) | ![]() | ![]() | ![]() |
| Categoría crediticia y probabilidad de incumplimiento de pago | ![]() | ![]() | ![]() |
| Impagos (RAI y Asnef Empresas) e incidencias judiciales | ![]() | ![]() | ![]() |
| Balance y cuenta de pérdidas y ganancias | ![]() Completo | ![]() Extracto | ![]() |
| Ratios y magnitudes económico-financieras | ![]() Completo | ![]() Extracto | ![]() |
| Representación gráfica de empresas relacionadas | ![]() | ![]() | ![]() |
| Comparativa del balance con la media del sector | ![]() | ![]() | ![]() |
| Estado de flujos de efectivo y de cambios en el patrimonio neto | ![]() | ![]() | ![]() |
| Fuentes de financiación y avales | ![]() | ![]() | ![]() |
| Subvenciones, concursos/subastas públicas y marcas | ![]() | ![]() | ![]() |
| Acceder | Acceder | Acceder |
BECOLIVING SL inscrita en el Registro Mercantil de Barcelona.
capital social de la empresa es de 3.000,00 euros y tiene una facturación anual inferior a 500.000 euros.