FABRICACION, VENTA Y DISTRIBUCION DE BEBIDAS CARBONICAS, REFRESCANTES Y ALCOHOLICAS DE TODAS CLASES, TANTO EMBOTELLADAS COMO A GRANEL.
CNAE 4634 - Comercio al por mayor de bebidas
A08286452
-
-
(Extinguida el 16/11/2018)
-
0.5M €
Barcelona
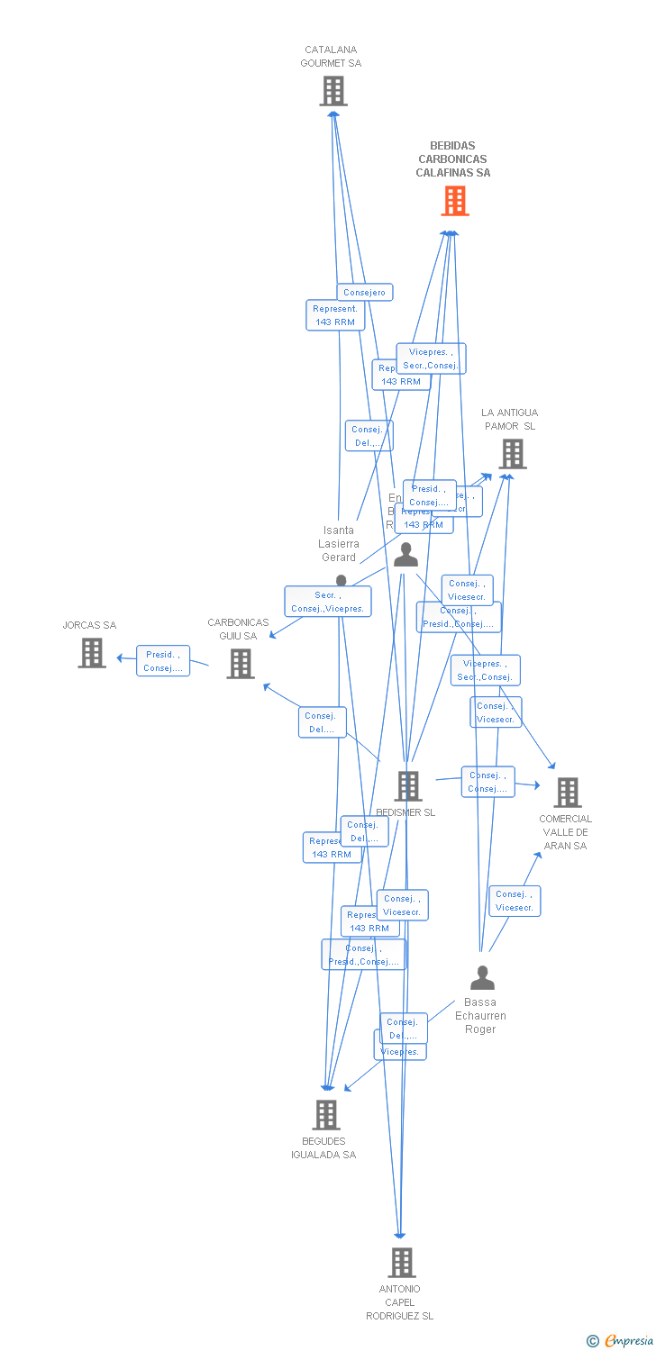
Consejo de administración
Información sobre balances y cuentas de resultados de BEBIDAS CARBONICAS CALAFINAS SA depositados en el Registro Mercantil de Barcelona en los últimos ejercicios.
| Ejercicio Disponibilidad | Consultar en Axesor | |||||
| Consultar en Axesor | ||||||

Resumen cronológico de actos publicados en las ediciones digitales de Boletines Oficiales (BORME, BOE, BOPI) inscritos por BEBIDAS CARBONICAS CALAFINAS SA o en los que participa indirectamente.
Publicación en el BORME de los siguientes revocaciones:
| Presidente | |
| Liquidador | |
| Consejero | |
| Secretario | |
| Vicesecretario | |
| Consejero Delegado | |
| Representante 143 RRM |
| MODIFICACION DEL ARTICULO 27 DE LOS ESTATUTOS SOCIALES. |
Publicación en el BORME de los siguientes revocaciones:
| Presidente | |
| Vicepresidente | |
| Consejero | |
| Secretario | |
| Vicesecretario | |
| Consejero Delegado |
Publicación en el BORME de los siguientes nombramientos:
| Presidente | |
| Consejero | |
| Secretario | |
| Vicesecretario | |
| Consejero Delegado |
Publicación en el BORME de los siguientes revocaciones:
| Consejero | |
| Consejero Delegado | |
| Secretario |
Publicación en el BORME de los siguientes revocaciones:
| Presidente | |
| Vicepresidente | |
| Consejero | |
| Consejero Delegado | |
| Secretario | |
| Representante 143 RRM |
Publicación en el BORME de los siguientes nombramientos:
| Presidente | |
| Vicepresidente | |
| Vicesecretario | |
| Consejero | |
| Consejero Delegado | |
| Secretario | |
| Representante 143 RRM |
Publicación en el BORME de los siguientes revocaciones:
| Vicesecretario | |
| Consejero |
| Informe axesor 360º | Informe de Crédito | Perfil Comercial de Empresa | |
| Importe de ventas y número de empleados | ![]() | ![]() | ![]() |
| Información mercantil y comercial | ![]() Completa | ![]() Completa | ![]() Básica |
| Administradores y dirigentes | ![]() | ![]() | ![]() Solo dirigentes |
| Empresas relacionadas (accionistas, participadas,…) | ![]() | ![]() | ![]() |
| Categoría crediticia y probabilidad de incumplimiento de pago | ![]() | ![]() | ![]() |
| Impagos (RAI y Asnef Empresas) e incidencias judiciales | ![]() | ![]() | ![]() |
| Balance y cuenta de pérdidas y ganancias | ![]() Completo | ![]() Extracto | ![]() |
| Ratios y magnitudes económico-financieras | ![]() Completo | ![]() Extracto | ![]() |
| Representación gráfica de empresas relacionadas | ![]() | ![]() | ![]() |
| Comparativa del balance con la media del sector | ![]() | ![]() | ![]() |
| Estado de flujos de efectivo y de cambios en el patrimonio neto | ![]() | ![]() | ![]() |
| Fuentes de financiación y avales | ![]() | ![]() | ![]() |
| Subvenciones, concursos/subastas públicas y marcas | ![]() | ![]() | ![]() |
| Acceder | Acceder | Acceder |
BEBIDAS CARBONICAS CALAFINAS SA inscrita en el Registro Mercantil de Barcelona. y con domicilio en CalafSu clasificación nacional de actividades económicas era Comercio al por mayor de bebidas.
La empresa tenia un rango de facturación anual inferior a 500.000 euros.
BEBIDAS CARBONICAS CALAFINAS SA tiene 7 cargos directivos en activo y 9 cargos directivos históricos.