C/ CUCHIPANDA 1 - AUTOVIA SEVILLA-MALAGA, KM. 10, (ALCALA DE GUADAIRA). Ver mapa
Actividad principal. 31.09 / fabricación de otros muebles.- otras actividades. 43.32 / instalación de carpintería.-
no disponible
01/05/2024
2 años
3.100,00 €
-
Sevilla
-
Administrador único
| Entidad | Relación | Entidad/Relación | Desde | Hasta |
|---|---|---|---|---|
| Martin Rodriguez Pedro Luis | Apod. | Martin Rodriguez Pedro Luis Apod. | 06/10/2025 | |
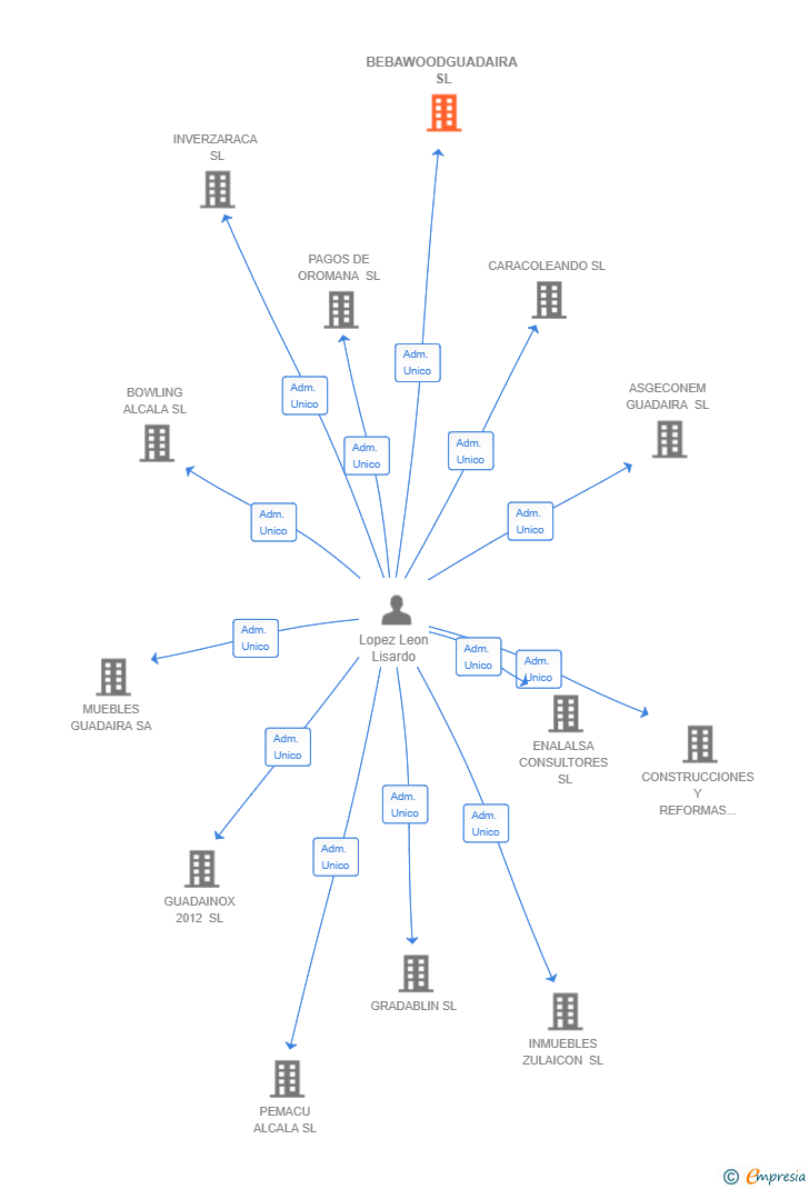
| Lopez Leon Lisardo | Adm. Unico | Lopez Leon Lisardo Adm. Unico | 30/04/2024 |

Resumen cronológico de actos publicados en las ediciones digitales de Boletines Oficiales (BORME, BOE, BOPI) inscritos por BEBAWOODGUADAIRA SL o en los que participa indirectamente.
| Artículo de los estatutos: 4. Domicilio social y web corporativa.-. |
Traslado del domicilio social de la empresa situado en C/ UNO 2 - POLIGONO PIEDRA HINCADA, CODIGO POSTAL (ALCALA DE GUADAIRA) siendo el nuevo domicilio situado en C/ CUCHIPANDA 1 - AUTOVIA SEVILLA-MALAGA, KM. 10, (ALCALA DE GUADAIRA).
Se constituye la empresa con fecha 30 de abril de 2024 mediante escritura pública. La empresa se crea con un capital social inicial de 3.100,00 Euros e inicia su actividad el 1 de mayo de 2024. El domicilio social en el momento de su constitución se establece en C/ UNO 2 - POLIGONO PIEDRA HINCADA, CODIGO POSTAL (ALCALA DE GUADAIRA). La empresa indica que su actividad es Actividad principal. 31.09 / Fabricación de otros muebles.- Otras actividades. 43.32 / Instalación de carpintería.
| Informe de Crédito | Predicción y Calificación | Perfil Comercial de Empresa | |
| Categoría crediticia y probabilidad de incumplimiento de pago | ![]() | ![]() | ![]() |
| Crédito recomendado | ![]() | ![]() | ![]() |
| Importe de ventas y número de empleados | ![]() | ![]() | ![]() |
| Información mercantil y comercial | ![]() | ![]() | ![]() Básica |
| Administradores y dirigentes | ![]() | ![]() | ![]() Solo dirigentes |
| Incidencias judiciales y procedimientos concursales | ![]() | ![]() | ![]() |
| Impagos en el fichero RAI | ![]() | ![]() | ![]() |
| Impagos en el fichero Asnef Empresas | ![]() | ![]() | ![]() |
| Extracto del balance y cuenta de pérdidas y ganancias | ![]() | ![]() | ![]() |
| Ratios y magnitudes económico-financieras | ![]() | ![]() | ![]() |
| Acceder | Acceder | Acceder |
BEBAWOODGUADAIRA SL inscrita en el Registro Mercantil de Sevilla.
capital social de la empresa es de 3.100,00 euros.