PLAZA RUBEN BELOKI, 1 entreplanta dc 31600 (BURLADA). Ver mapa
Dirigir y gestionar su participación en otras sociedades. La intervención en la dirección y gestión del conjunto de las actividades empresariales de las sociedades participadas, directa o indirectamente, actuando en sus órganos de administración y de dirección y gestión. Y otros.
no disponible
22/12/2020
5 años
3.839.745,00 €
0.5M €
Navarra
-
Consejo de administración
Información sobre balances y cuentas de resultados de BARDENA21 SL depositados en el Registro Mercantil de Navarra en los últimos ejercicios.
| Ejercicio Disponibilidad | 2019 3 horas | 2020 3 horas | 2021 Inmediata | 2022 Inmediata | Consultar en Axesor | |
| Consultar en Axesor | ||||||
| Entidad | Relación | Entidad/Relación | Desde | Hasta |
|---|---|---|---|---|
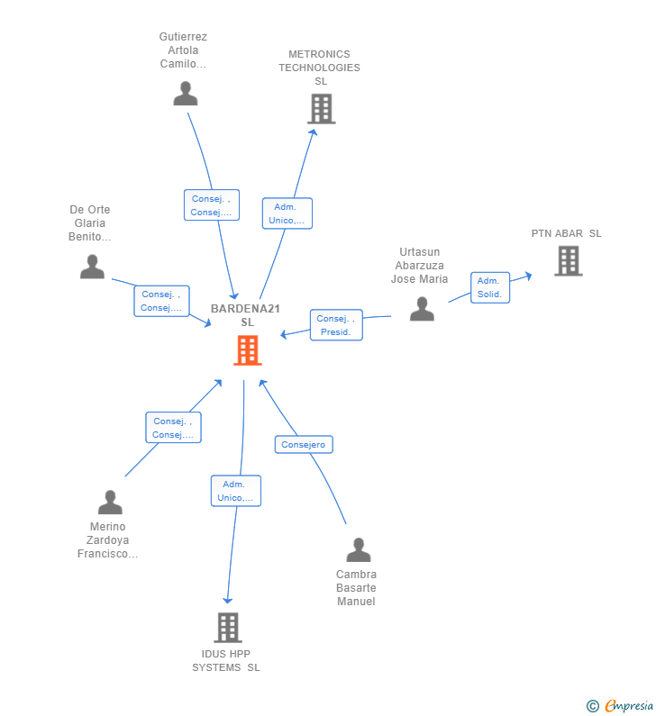
| Urtasun Abarzuza Jose Maria | Consej. | Urtasun Abarzuza Jose Maria Consej. | 19/02/2021 | |
| De Orte Glaria Benito Andres | Consej. | De Orte Glaria Benito Andres Consej. | 19/02/2021 | |
| Gutierrez Artola Camilo Jose | Consej. | Gutierrez Artola Camilo Jose Consej. | 19/02/2021 | |
| Cambra Basarte Manuel | Consej. | Cambra Basarte Manuel Consej. | 19/02/2021 | |
| Merino Zardoya Francisco Javier | Consej. | Merino Zardoya Francisco Javier Consej. | 19/02/2021 | |
| Urtasun Abarzuza Jose Maria | Presid. | Urtasun Abarzuza Jose Maria Presid. | 19/02/2021 | |
| De Orte Glaria Benito Andres | Vicepres. | De Orte Glaria Benito Andres Vicepres. | 19/02/2021 | |
| Gutierrez Artola Camilo Jose | Secr. | Gutierrez Artola Camilo Jose Secr. | 19/02/2021 | |
| Gutierrez Artola Camilo Jose | Consej. Del. | Gutierrez Artola Camilo Jose Consej. Del. | 19/02/2021 | |
| Merino Zardoya Francisco Javier | Consej. Del. | Merino Zardoya Francisco Javier Consej. Del. | 19/02/2021 | |
| De Orte Glaria Benito Andres | Consej. Del. | De Orte Glaria Benito Andres Consej. Del. | 19/02/2021 |

Resumen cronológico de actos publicados en las ediciones digitales de Boletines Oficiales (BORME, BOE, BOPI) inscritos por BARDENA21 SL o en los que participa indirectamente.
Traslado del domicilio social de la empresa situado en POLIG INDUSTRIAL ARBIDE I - NAVE 11, DESPACHO 1 (NOAIN (VALLE DE ELORZ)) siendo el nuevo domicilio situado en PLAZA RUBEN BELOKI, 1 entreplanta dc 31600 (BURLADA).
Se constituye la empresa con fecha 19 de febrero de 2021 mediante escritura pública. La empresa se crea con un capital social inicial de 3.839.745,00 Euros e inicia su actividad el 22 de diciembre de 2020. El domicilio social en el momento de su constitución se establece en POLIG INDUSTRIAL ARBIDE I - NAVE 11, DESPACHO 1 (NOAIN (VALLE DE ELORZ)). La empresa indica que su actividad es Dirigir y gestionar su participación en otras sociedades. La intervención en la dirección y gestión del conjunto de las actividades empresariales de las sociedades participadas, directa o indirectamente, actuando en sus órganos de Administración y de Dirección y Gestión. Y otros.
Publicación en el BORME de los siguientes nombramientos:
| Presidente | |
| Vicepresidente | |
| Consejeros | |
| Secretario | |
| Consejeros Delegados |
| Informe axesor 360º | Informe de Crédito | Perfil Comercial de Empresa | |
| Importe de ventas y número de empleados | ![]() | ![]() | ![]() |
| Información mercantil y comercial | ![]() Completa | ![]() Completa | ![]() Básica |
| Administradores y dirigentes | ![]() | ![]() | ![]() Solo dirigentes |
| Empresas relacionadas (accionistas, participadas,…) | ![]() | ![]() | ![]() |
| Categoría crediticia y probabilidad de incumplimiento de pago | ![]() | ![]() | ![]() |
| Impagos (RAI y Asnef Empresas) e incidencias judiciales | ![]() | ![]() | ![]() |
| Balance y cuenta de pérdidas y ganancias | ![]() Completo | ![]() Extracto | ![]() |
| Ratios y magnitudes económico-financieras | ![]() Completo | ![]() Extracto | ![]() |
| Representación gráfica de empresas relacionadas | ![]() | ![]() | ![]() |
| Comparativa del balance con la media del sector | ![]() | ![]() | ![]() |
| Estado de flujos de efectivo y de cambios en el patrimonio neto | ![]() | ![]() | ![]() |
| Fuentes de financiación y avales | ![]() | ![]() | ![]() |
| Subvenciones, concursos/subastas públicas y marcas | ![]() | ![]() | ![]() |
| Acceder | Acceder | Acceder |
BARDENA21 SL inscrita en el Registro Mercantil de Navarra.
capital social de la empresa es de 3.839.745,00 euros y tiene una facturación anual inferior a 500.000 euros.