CONSTRUCCION Y EXPLOTACION EN VENTA, ARRENDAMIENTO O CUALQUIER OTRA MODALIDAD, DE INSTALACIONES HOTELERAS DE TODO TIPO. CONSTRUCCION , MANTENIMIENTO Y EXPLOTACION EN VENTA, ARRENDAMIENTO O CUALQUIER OTRA MODALIDAD DE INN
CNAE 4121 - Construcción de edificios residenciales
A28419703
29/01/1976
43 años
(Extinguida el 14/11/2018)
-
1M €
Madrid
15
Información sobre balances y cuentas de resultados de BARADA SL depositados en el Registro Mercantil de Madrid en los últimos ejercicios.
| Ejercicio Disponibilidad | Consultar en Axesor | |||||
| Consultar en Axesor | ||||||

Resumen cronológico de actos publicados en las ediciones digitales de Boletines Oficiales (BORME, BOE, BOPI) inscritos por BARADA SL o en los que participa indirectamente.
| Procedimiento concursal | 506/2011 |
| FIRME | Si, |
| Fecha de resolución | 21/12/2017 |
| Descripcion | Auto de conclusión del concurso. Insuficiencia de la masa activa |
| Juzgado | num. 9 JUZGADO DE LO MERCANTIL MADRID |
| Resoluciones | Mandamiento expedido el día 03.01.18 ordenando la inscripción de la conclusión del concurso por insuficiencia de la masa activa, según se acuerda en auto de fecha 21.12.17 que se transcribe literalmente |
| Procedimiento concursal | 506/2011 |
| FIRME | Si, |
| Fecha de resolución | 21/12/2017 |
| Descripcion | Cese de las limitaciones de las facultades de administración |
| Juzgado | num. 9 JUZGADO DE LO MERCANTIL MADRID |
| Procedimiento concursal | 506/2011 |
| Fecha de resolución | 28/10/2011 |
| Descripcion | Revocación de administradores concursales |
| Juzgado | num. 9 JUZGADO DE LO MERCANTIL MADRID |
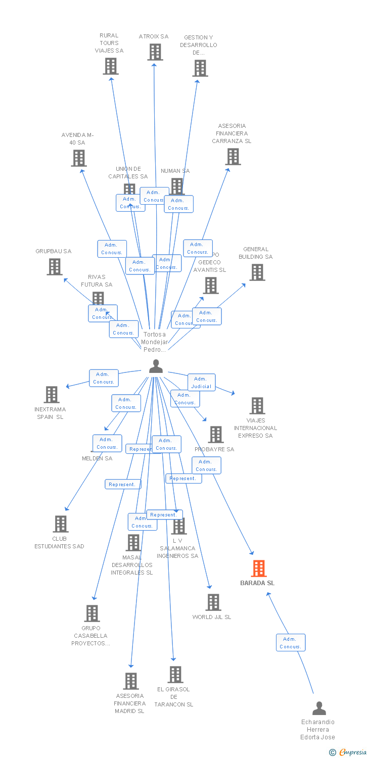
| Adm. Concurs. | Echarandio Herrera Edorta Jose |
| Procedimiento concursal | 506/2011 |
| Fecha de resolución | 28/10/2011 |
| Descripcion | Revocación de administradores concursales |
| Juzgado | num. 9 JUZGADO DE LO MERCANTIL MADRID |
| Adm. Concurs. | Tortosa Mondejar Pedro Francisco |
| Procedimiento concursal | 506/2011. |
| Fecha de resolución | 28/10/2011 |
| Descripcion | Nombramiento de administradores. |
| Juzgado | num. 9 JUZGADO DE LO MERCANTIL MADRID. |
| Adm. Concurs. | Tortosa Mondejar Pedro Francisco |
| Adm. Concurs. | Echarandio Herrera Edorta Jose |
EL Juzgado de lo Mercantil n.º 9 de Madrid, anuncia:
1. Que en el procedimiento concursal número Concurso ordinario 506 /2011 referente al concursado Barada, S.L. se ha dictado con fecha 16/1/13 auto de aprobación del Plan de Liquidación presentado por la Adm... Ver más
| Empresa |
|
Publicación en el BORME de los siguientes ceses-dimisiones:
| Vicepresidente | |
| Consejeros | |
| Consejero Delegado Solidario | |
| Secretario |
| Procedimiento concursal | 506/2011. |
| FIRME | No, |
| Fecha de resolución | 2/10/2012 |
| Descripcion | Auto de apertura de la fase de liquidación. |
| Juzgado | num. 9 JUZGADO DE LO MERCANTIL MADRID. |
| Resoluciones | ANOTACION PREVENTIVA DEL AUTO DE APERTURA DE LA FASE DE LIQUIDACION, DISOLUCION DE LA MISMA Y EL CESE DEL CONSEJO DE ADMINISTRACION.- |
| Procedimiento concursal | 506/2011. |
| FIRME | No, |
| Fecha de resolución | 11/06/2012 |
| Descripcion | Auto de apertura de la fase de convenio. |
| Juzgado | num. 9 JUZGADO DE LO MERCANTIL MADRID. |
| Resoluciones | Declarada finalizada la fase común de concurso y abrierta la fase de convenio. |
El Juzgado de lo Mercantil n.º 9 de Madrid, anuncia:
1.-Que en el procedimiento concursal número 506 /2011 referente al deudor Barada, S.L., se ha presentado el informe de la administración concursal, al que se refiere el Capítulo I del Título IV de la Ley Co... Ver más
| Empresa |
|
El Juzgado de lo Mercantil n.º 9 de Madrid, en cumplimiento de lo dispuesto en el artículo 23 de la Ley Concursal, anuncia:
1º.- Que conforme a lo acordado por auto de fecha 28/10/2011 en autos n.º 506/2011 se ha declarado en Concurso Voluntario Ordinario al ... Ver más
| Empresa |
|
| Procedimiento concursal | 506/2011. |
| FIRME | No, |
| Fecha de resolución | 28/10/2011 |
| Descripcion | Auto de declaración de concurso. Voluntario. |
| Juzgado | num. 9 JUZGADO DE LO MERCANTIL MADRID. |
Publicación en el BORME de los siguientes ceses-dimisiones:
| Presidente | |
| Consejero | |
| Consejero Delegado Solidario |
| Artículo de los estatutos: 4. Domicilio.-. |
Publicación en el BORME de los siguientes ceses-dimisiones:
| Presidente | |
| Consejero | |
| Consejero Delegado Solidario |
Publicación en el BORME de los siguientes nombramientos:
| Presidente | |
| Consejero | |
| Consejeros Delegados Solidarios |
Publicación en el BORME de los siguientes reelecciones:
| Vicepresidente | |
| Secretario |
| Informe axesor 360º | Informe de Crédito | Perfil Comercial de Empresa | |
| Importe de ventas y número de empleados | ![]() | ![]() | ![]() |
| Información mercantil y comercial | ![]() Completa | ![]() Completa | ![]() Básica |
| Administradores y dirigentes | ![]() | ![]() | ![]() Solo dirigentes |
| Empresas relacionadas (accionistas, participadas,…) | ![]() | ![]() | ![]() |
| Categoría crediticia y probabilidad de incumplimiento de pago | ![]() | ![]() | ![]() |
| Impagos (RAI y Asnef Empresas) e incidencias judiciales | ![]() | ![]() | ![]() |
| Balance y cuenta de pérdidas y ganancias | ![]() Completo | ![]() Extracto | ![]() |
| Ratios y magnitudes económico-financieras | ![]() Completo | ![]() Extracto | ![]() |
| Representación gráfica de empresas relacionadas | ![]() | ![]() | ![]() |
| Comparativa del balance con la media del sector | ![]() | ![]() | ![]() |
| Estado de flujos de efectivo y de cambios en el patrimonio neto | ![]() | ![]() | ![]() |
| Fuentes de financiación y avales | ![]() | ![]() | ![]() |
| Subvenciones, concursos/subastas públicas y marcas | ![]() | ![]() | ![]() |
| Acceder | Acceder | Acceder |
BARADA SL fué una empresa constituida el 29/01/1976 y extinguida el 14/11/2018 inscrita en el Registro Mercantil de Madrid. y con domicilio en MadridSu clasificación nacional de actividades económicas era Construcción de edificios residenciales.
La empresa tenia un rango de facturación anual entre 1.000.000 y 2.500.000 euros.
BARADA SL tiene 3 cargos directivos en activo y 11 cargos directivos históricos.
La empresa está auditada por DELEYTAX AUDITORES SLP.