C/ CONDE DE PEÑALVER 47 (MADRID). Ver mapa
Peluquería y otros tratamientos de belleza otras actividades: actividades de mantenimiento físico. Lavado y limpieza de prendas textiles y de piel. Otras actividades de asistencia en establecimientos residenciales.
B88230784
01/12/2018
7 años
3.000,00 €
0.5M €
Madrid
-
Administrador único
Información sobre balances y cuentas de resultados de BANUE DIFUSION SL depositados en el Registro Mercantil de Madrid en los últimos ejercicios.
| Ejercicio Disponibilidad | 2019 Inmediata | 2020 Inmediata | Consultar en Axesor | |||
| Consultar en Axesor | ||||||
| Entidad | Relación | Entidad/Relación | Desde | Hasta |
|---|---|---|---|---|
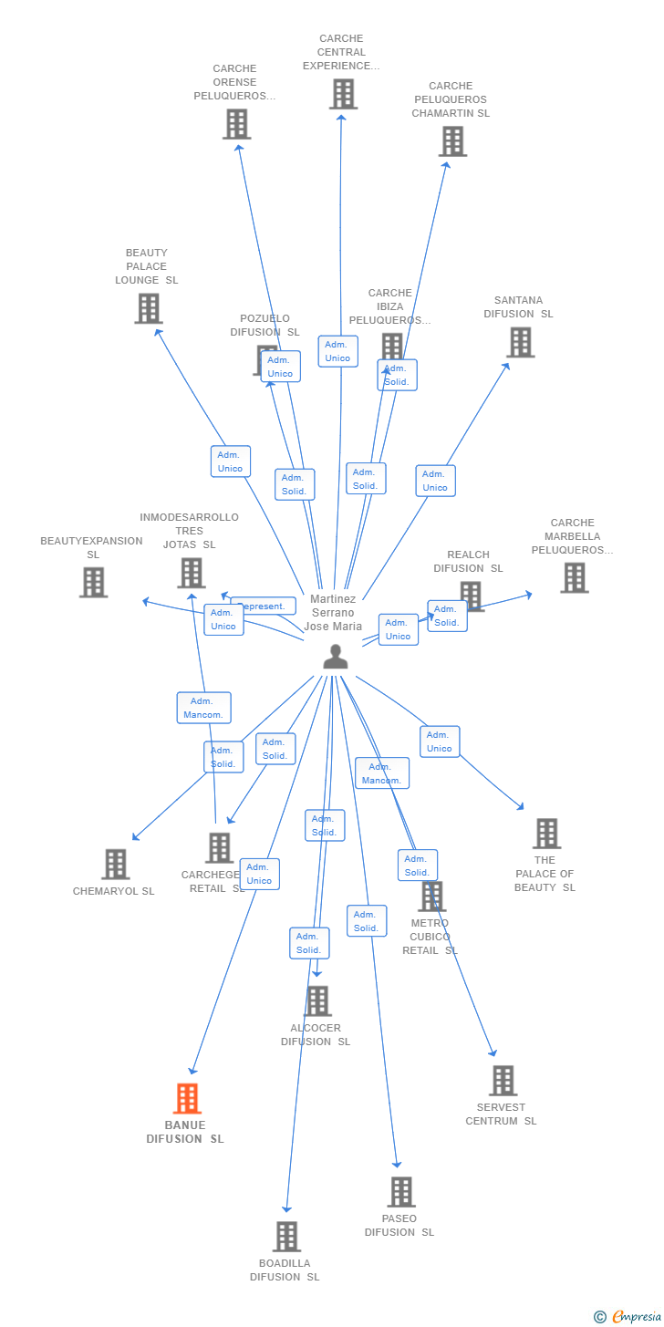
| Martinez Serrano Jose Maria | Adm. Unico | Martinez Serrano Jose Maria Adm. Unico | 04/04/2022 | |
| Molina Rafael Jose Maria | Adm. Mancom. | Molina Rafael Jose Maria Adm. Mancom. | 02/11/2018 | 04/04/2022 |
| Martinez Serrano Jose Maria | Adm. Mancom. | Martinez Serrano Jose Maria Adm. Mancom. | 02/11/2018 | 04/04/2022 |

Resumen cronológico de actos publicados en las ediciones digitales de Boletines Oficiales (BORME, BOE, BOPI) inscritos por BANUE DIFUSION SL o en los que participa indirectamente.
Publicación en el BORME de los siguientes ceses-dimisiones:
| Administradores Mancomunados |
Se constituye la empresa con fecha 2 de noviembre de 2018 mediante escritura pública. La empresa se crea con un capital social inicial de 3.000,00 Euros e inicia su actividad el 1 de diciembre de 2018. El domicilio social en el momento de su constitución se establece en C/ CONDE DE PEÑALVER 47 (MADRID). La empresa indica que su actividad es Peluquería y otros tratamientos de belleza Otras actividades: Actividades de mantenimiento físico. Lavado y limpieza de prendas textiles y de piel. Otras actividades de asistencia en establecimientos residenciales.
Publicación en el BORME de los siguientes nombramientos:
| Administradores Mancomunados |
| Informe axesor 360º | Informe de Crédito | Perfil Comercial de Empresa | |
| Importe de ventas y número de empleados | ![]() | ![]() | ![]() |
| Información mercantil y comercial | ![]() Completa | ![]() Completa | ![]() Básica |
| Administradores y dirigentes | ![]() | ![]() | ![]() Solo dirigentes |
| Empresas relacionadas (accionistas, participadas,…) | ![]() | ![]() | ![]() |
| Categoría crediticia y probabilidad de incumplimiento de pago | ![]() | ![]() | ![]() |
| Impagos (RAI y Asnef Empresas) e incidencias judiciales | ![]() | ![]() | ![]() |
| Balance y cuenta de pérdidas y ganancias | ![]() Completo | ![]() Extracto | ![]() |
| Ratios y magnitudes económico-financieras | ![]() Completo | ![]() Extracto | ![]() |
| Representación gráfica de empresas relacionadas | ![]() | ![]() | ![]() |
| Comparativa del balance con la media del sector | ![]() | ![]() | ![]() |
| Estado de flujos de efectivo y de cambios en el patrimonio neto | ![]() | ![]() | ![]() |
| Fuentes de financiación y avales | ![]() | ![]() | ![]() |
| Subvenciones, concursos/subastas públicas y marcas | ![]() | ![]() | ![]() |
| Acceder | Acceder | Acceder |
BANUE DIFUSION SL inscrita en el Registro Mercantil de Madrid. y con domicilio en Madrid
capital social de la empresa es de 3.000,00 euros y tiene una facturación anual inferior a 500.000 euros.