CR C-17,KM.73 (MASIES DE VOLTREGA (LES)). Ver mapa
Ampliar a: los servicios de restauracion, turismo rural y alojamientos hoteleros.
CNAE 6420 - Actividades de las sociedades holding
B64049232
22/12/2005
20 años
35.570.000,00 €
0.5M €
Barcelona
3
Administradores solidarios
Información sobre balances y cuentas de resultados de BALOO D'INVERSIONS SL depositados en el Registro Mercantil de Barcelona en los últimos ejercicios.
| Ejercicio Disponibilidad | 2019 Inmediata | 2020 Inmediata | 2021 Inmediata | 2022 Inmediata | 2023 Inmediata | Consultar en Axesor |
| Consultar en Axesor | ||||||
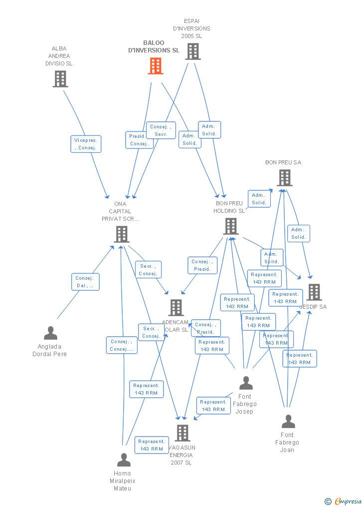
| Entidad | Relación | Entidad/Relación | Desde | Hasta |
|---|---|---|---|---|
| Vilarrasa Noguera Albert | Apod. Mancom./Solid. | Vilarrasa Noguera Albert Apod. Mancom./Solid. | 07/03/2023 | |
| DESPATX I GABINET D'AUDITORIA SLP | Auditor Consolid. | DESPATX I GABINET D'AUDITORIA SLP Auditor Consolid. | 21/09/2020 | |
| Font Fabrego Joan | Adm. Solid. | Font Fabrego Joan Adm. Solid. | 29/08/2019 | |
| Font Tanya Anna | Adm. Solid. | Font Tanya Anna Adm. Solid. | 29/08/2019 | |
| Font Fabrego Joan | Adm. Unico | Font Fabrego Joan Adm. Unico | 29/08/2019 | |
| Font Tanya Anna | Apod. | Font Tanya Anna Apod. | 23/04/2009 |

Resumen cronológico de actos publicados en las ediciones digitales de Boletines Oficiales (BORME, BOE, BOPI) inscritos por BALOO D'INVERSIONS SL o en los que participa indirectamente.
Con fecha 20 de febrero de 2026, la sociedad FINCA MAS BRACONS SL ha sido absorbida por la sociedad BALOO D'INVERSIONS SL .
Traslado del domicilio social de la empresa situado en RB CATALUNYA Num.118 P.1 PTA.2 (BARCELONA) siendo el nuevo domicilio situado en CR C-17,KM.73 (MASIES DE VOLTREGA (LES)).
Publicación en el BORME de los siguientes nombramientos:
| Presidente |
|
| Vicepresidente | |
| Consejero |
|
| Consejeros | |
| Secretario No Consejero | |
| Consejeros Delegados Solidarios |
Publicación en el BORME de los siguientes nombramientos:
| Administrador Único |
|
| Representante 143 RRM |
Publicación en el BORME de los siguientes nombramientos:
| Administrador Único |
|
| Representante 143 RRM |
Publicación en el BORME de los siguientes nombramientos:
| Presidente | |
| Consejero |
|
| Consejeros | |
| Secretario No Consejero | |
| Vicesecretario No Consejero | |
| Consejero Delegado Solidario |
|
| Representante 143 RRM |
Publicación en el BORME de los siguientes nombramientos:
| Administrador Único |
|
| Entidad Gestora | |
| Representante 143 RRM |
Publicación en el BORME de los siguientes revocaciones:
| Administradores Solidarios |
|
| Representante 143 RRM |
Publicación en el BORME de los siguientes nombramientos:
| Administradores Solidarios |
| MODIFICACION DE LOS ARTICULOS 7,8,9,10 DE LOS ESTATUTOS SOCIALES RELATIVOS AL CAPITAL SOCIAL, REGIMEN DE LAS PARTICIPACIONES CLASES A Y B, TRANSMISION DE PARTICIPACIONES, USUFRUCTO Y PRENDA DE LAS MISMAS. |
Los socios o accionistas de la empresa han ampliado en 2.000.000 € el capital social de la sociedad. Esta ampliación incrita en el Registro Mercantil, incrementa el capital social en un 5.96 %, dejando el capital social de la sociedad en 35.570.000€.
| Capital social anterior: | 33.570.000 € |
| Aumento de capital: | 2.000.000 € |
| Capital social resultante: | 35.570.000 € |
| % incremento: | 5.96 % |
Los socios o accionistas de la empresa han ampliado en 1.570.000 € el capital social de la sociedad. Esta ampliación incrita en el Registro Mercantil, incrementa el capital social en un 4.91 %, dejando el capital social de la sociedad en 33.570.000€.
| Capital social anterior: | 32.000.000 € |
| Aumento de capital: | 1.570.000 € |
| Capital social resultante: | 33.570.000 € |
| % incremento: | 4.91 % |
La sociedad cambia su actividad pasando a ser la nueva actividad o actividades de la empresa:
Ampliar a: los servicios de restauracion, turismo rural y alojamientos hoteleros.
El anterior objeto social de la sociedad era el siguiente:
Ampliar a: los servicios de restauracion, turismo rural y alojamientos hoteleros.
Publicación en el BORME de los siguientes nombramientos:
| Presidente |
|
| Vicepres. | |
| Consejero |
|
| Consej. Del. | |
| Secretario |
Publicación en el BORME de los siguientes nombramientos:
| Presidente |
|
| Vicepres. | |
| Consejero |
|
| Secretario |
Traslado del domicilio social de la empresa situado en LG MAS BRACONS (SANT PERE DE TORELLO). siendo el nuevo domicilio situado en RB CATALUNYA Num.118 P.1 PTA.2 (BARCELONA)..
Publicación en el BORME de los siguientes nombramientos:
| Adm. Solid. |
|
| Represent.143 RRM |
Con fecha 5 de agosto de 2011, mediante la correspondiente escritura ha quedado incrito en el Registro Mercantil la ampliación de 29.000.000 € del capital social de la empresa. Esta ampliación representa un 966.67 % de incremento del capital, quedando un capital social resultante de 32.000.000€.
| Capital social anterior: | 3.000.000 € |
| Aumento de capital: | 29.000.000 € |
| Capital social resultante: | 32.000.000 € |
| % incremento: | 966.67 % |
| Informe axesor 360º | Informe de Crédito | Perfil Comercial de Empresa | |
| Importe de ventas y número de empleados | ![]() | ![]() | ![]() |
| Información mercantil y comercial | ![]() Completa | ![]() Completa | ![]() Básica |
| Administradores y dirigentes | ![]() | ![]() | ![]() Solo dirigentes |
| Empresas relacionadas (accionistas, participadas,…) | ![]() | ![]() | ![]() |
| Categoría crediticia y probabilidad de incumplimiento de pago | ![]() | ![]() | ![]() |
| Impagos (RAI y Asnef Empresas) e incidencias judiciales | ![]() | ![]() | ![]() |
| Balance y cuenta de pérdidas y ganancias | ![]() Completo | ![]() Extracto | ![]() |
| Ratios y magnitudes económico-financieras | ![]() Completo | ![]() Extracto | ![]() |
| Representación gráfica de empresas relacionadas | ![]() | ![]() | ![]() |
| Comparativa del balance con la media del sector | ![]() | ![]() | ![]() |
| Estado de flujos de efectivo y de cambios en el patrimonio neto | ![]() | ![]() | ![]() |
| Fuentes de financiación y avales | ![]() | ![]() | ![]() |
| Subvenciones, concursos/subastas públicas y marcas | ![]() | ![]() | ![]() |
| Acceder | Acceder | Acceder |
BALOO D'INVERSIONS SL inscrita en el Registro Mercantil de Barcelona. y con domicilio en BarcelonaSu clasificación nacional de actividades económicas es Actividades de las sociedades holding.
capital social de la empresa es de 35.570.000,00 euros y tiene una facturación anual entre 500.000 y 1.000.000 euros.
BALOO D'INVERSIONS SL tiene 1 cargos directivos en activo y 0 cargos directivos históricos.