944276958
PORTAL DE GAMARRA, 1 A OFICINA 904 01013. 01013 VITORIA-GASTEIZ. (ARABA). Ver mapa
CONSTRUCCION EN GENERAL; COMERCIO DE INMUEBLES; DE MATERIALES DE CONSTRUCCION, ETC
CNAE 4121 - Construcción de edificios residenciales
A01377530
26/11/2004
21 años
100.000,00 €
0.5M €
Álava-Araba
Información sobre balances y cuentas de resultados de AZACETA SA depositados en el Registro Mercantil de Álava-Araba en los últimos ejercicios.
| Ejercicio Disponibilidad | 2019 Inmediata | 2020 3 horas | 2021 3 horas | Consultar en Axesor | ||
| Consultar en Axesor | ||||||

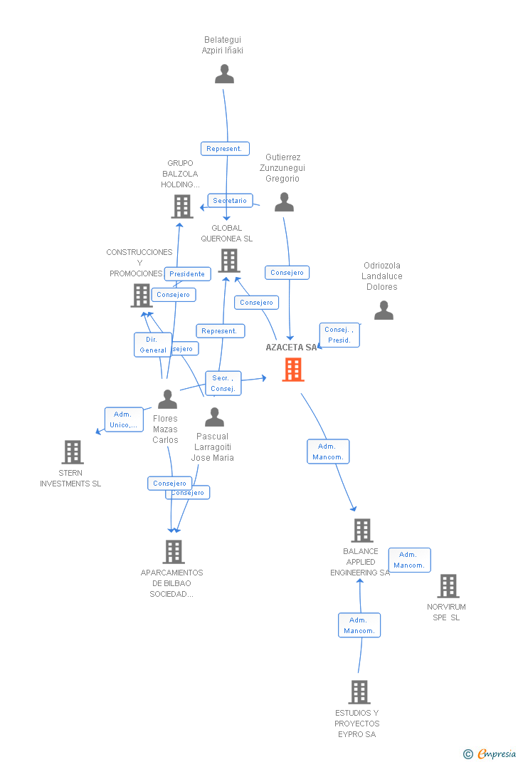
Resumen cronológico de actos publicados en las ediciones digitales de Boletines Oficiales (BORME, BOE, BOPI) inscritos por AZACETA SA o en los que participa indirectamente.
Publicación en el BORME de los siguientes ceses-dimisiones:
| Presidente | |
| Consejero | |
| Consejeros |
|
| Secretario | |
| Representantes |
Publicación en el BORME de los siguientes revocaciones:
| Apoderados |
Publicación en el BORME de los siguientes nombramientos:
| Apoderados Mancomunados/Solidarios |
Publicación en el BORME de los siguientes ceses-dimisiones:
| Consejeros |
Publicación en el BORME de los siguientes reelecciones:
| Consejero | |
| Secretario |
Publicación en el BORME de los siguientes nombramientos:
| Consejeros |
Publicación en el BORME de los siguientes ceses-dimisiones:
| Presidente | |
| Consejero |
Traslado del domicilio social de la empresa situado en C/ PORTAL DE GAMARRA, Nº 1 A OFICINA 904 01013 (VITORIA-GASTEIZ). siendo el nuevo domicilio situado en C/ PEDRO ASUA 69-73 BAJO (VITORIA-GASTEIZ)..
Los socios o accionistas de la empresa han ampliado en 39.500 € el capital social de la sociedad. Esta ampliación incrita en el Registro Mercantil, incrementa el capital social en un 65.29 %, dejando el capital social de la sociedad en 100.000€.
| Capital social anterior: | 60.500 € |
| Aumento de capital: | 39.500 € |
| Capital social resultante: | 100.000 € |
| % incremento: | 65.29 % |
Publicación en el BORME de los siguientes ceses-dimisiones:
| Presidente | |
| Consejeros | |
| Secretario |
Publicación en el BORME de los siguientes nombramientos:
| Presidente | |
| Consejero | |
| Secretario | |
| Apoderado |
| Informe axesor 360º | Informe de Crédito | Perfil Comercial de Empresa | |
| Importe de ventas y número de empleados | ![]() | ![]() | ![]() |
| Información mercantil y comercial | ![]() Completa | ![]() Completa | ![]() Básica |
| Administradores y dirigentes | ![]() | ![]() | ![]() Solo dirigentes |
| Empresas relacionadas (accionistas, participadas,…) | ![]() | ![]() | ![]() |
| Categoría crediticia y probabilidad de incumplimiento de pago | ![]() | ![]() | ![]() |
| Impagos (RAI y Asnef Empresas) e incidencias judiciales | ![]() | ![]() | ![]() |
| Balance y cuenta de pérdidas y ganancias | ![]() Completo | ![]() Extracto | ![]() |
| Ratios y magnitudes económico-financieras | ![]() Completo | ![]() Extracto | ![]() |
| Representación gráfica de empresas relacionadas | ![]() | ![]() | ![]() |
| Comparativa del balance con la media del sector | ![]() | ![]() | ![]() |
| Estado de flujos de efectivo y de cambios en el patrimonio neto | ![]() | ![]() | ![]() |
| Fuentes de financiación y avales | ![]() | ![]() | ![]() |
| Subvenciones, concursos/subastas públicas y marcas | ![]() | ![]() | ![]() |
| Acceder | Acceder | Acceder |
AZACETA SA inscrita en el Registro Mercantil de Álava-Araba. y con domicilio en Vitoria-GasteizSu clasificación nacional de actividades económicas es Construcción de edificios residenciales.
capital social de la empresa es de 100.000,00 euros y tiene una facturación anual inferior a 500.000 euros.
AZACETA SA tiene 9 cargos directivos en activo y 7 cargos directivos históricos.